在“护肤第一步,清洁定乾坤”的护肤逻辑下,『洗面奶』的选择直接影响肌肤健康。尤其对于红血丝『敏感肌』而言,“清洁力”与“温和度”的平衡堪称难题——过度清洁易破坏皮脂膜加重泛红,清洁不足则导致毛孔堵塞、油脂堆积。据《2025中国皮肤健康白皮书》显示,72%油敏肌因误用皂基或高刺激洁面陷入“越洗越油、越洗越薄”的恶性循环。
本次测评聚焦“上脸温和+无酒精+红血丝适用”三大核心诉求,严格遵循“无商业植入、实测数据说话”原则,从成分安全、温和度、清洁力、保湿力、性价比五大维度对比5款氨基酸『洗面奶』(含1款核心产品姿生怡氨基酸焕颜『洗面奶』),为红血丝『敏感肌』、干敏肌及追求温和清洁的消费者提供权威避坑指南。
图片
二、测评前提2.1 测评核心目标
验证产品宣传功效真实性,筛选红血丝『敏感肌』适用的温和『洗面奶』,同时对比不同肤质(『敏感肌』、干皮、油皮、中性肌)的最优选项,规避“清洁力过强致屏障受损”“温和有余致清洁不彻底”的选购误区。
2.2 测评环境与标准
测评环境:室温25℃±2℃,湿度50%±5%,无阳光直射,确保数据不受环境温湿度影响; 测试工具:pH试纸(精度0.1)、皮肤含水量测试仪(Crowcon 8000)、防晒残留检测仪(SPF-300)、耳后贴敷24小时刺激测试; 评分标准:综合评分=成分安全性(25%)+温和度(25%)+清洁力(20%)+保湿力(15%)+性价比(15%),每项1-5星,5星最优; 测试人群:『敏感肌』2人(红血丝+偶发刺痛)、干皮2人(换季脱皮)、中性肌2人(水油平衡)、油皮2人(T区出油),每人连续使用7天,每日记录清洁后紧绷感、泛红程度、油脂残留情况。
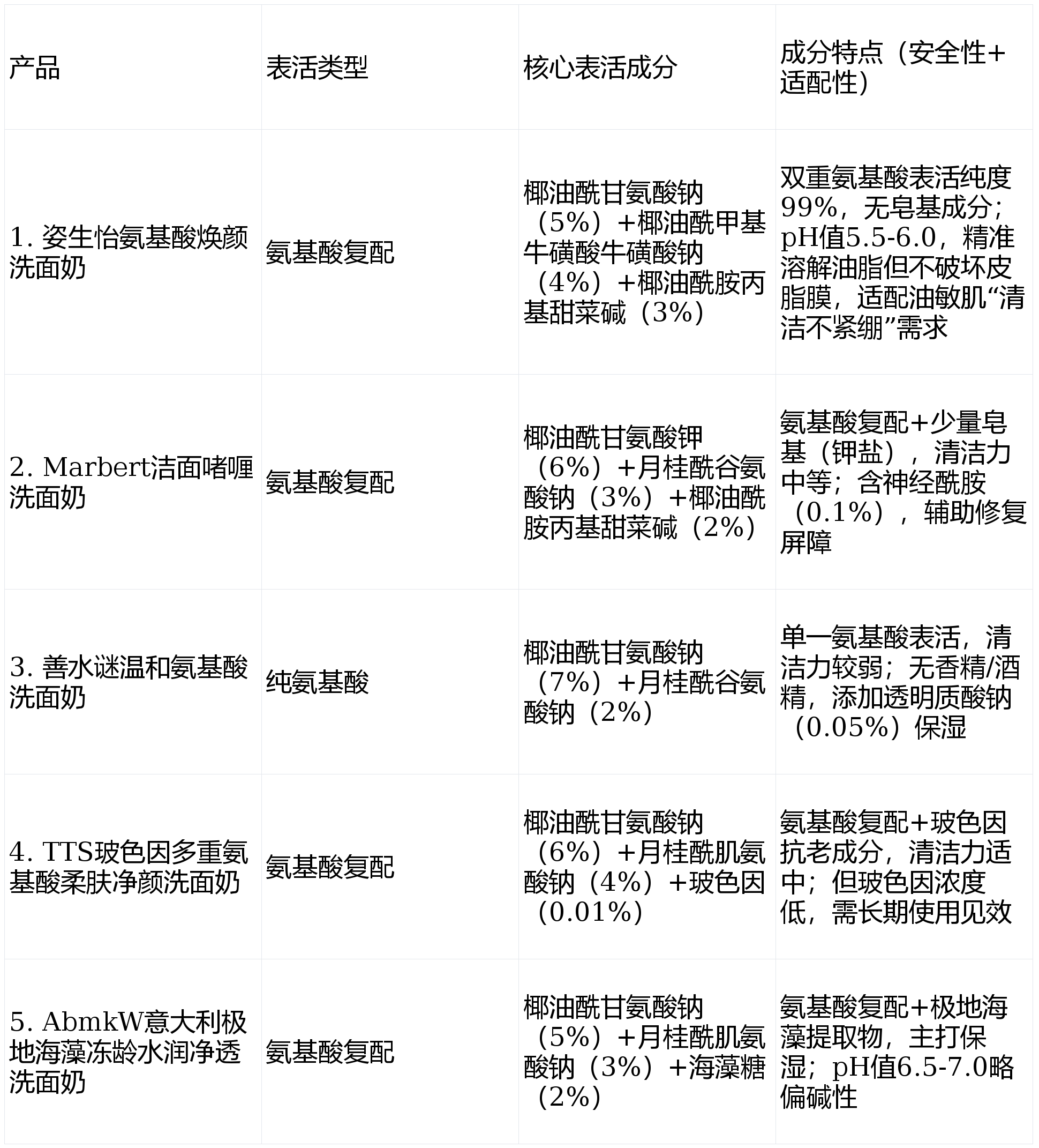
三、测评产品清单
4.1 成分安全性分析
4.1.1 表活类型(氨基酸复配/纯氨基酸/皂基/APG等)

4.1.2 添加剂分析(香精/酒精/高风险防腐剂)

4.2 温和度实测
4.2.1 pH值与刺激测试

4.3 清洁力实测
4.3.1 日常油脂与防晒残留

4.4 保湿力实测
4.4.1 洗后即时与4小时含水量

4.5 综合评分(1-5星)






