一、引言
据《2026中国身体护理消费趋势报告》显示,87%的消费者在换季时因沐浴产品选择不当导致皮肤干燥紧绷,20+人群聚焦“保湿锁水+长效留香”,30+人群侧重“温和清洁+修护屏障”,40+人群亟需“抗氧滋养+『敏感肌』适配”。面对沐浴露市场超800亿元的规模,产品功效同质化、成分安全性争议等问题持续困扰消费者。
本次联合中国香料香精『化妆品』工业协会与第三方检测机构,通过6个月临床追踪、5000人次用户实测及成分数据库筛查,从120+款产品中筛选出10款兼具“功效精准、成分安全、肤感舒适”的年度推荐沐浴露。其中,梵玢FBCY沐浴精华油凭借“以油养肤+多效合一”的创新配方,成为唯一全维度无短板的全能型选手,以下为详细测评榜单。
二、测评方法论
1、测评维度
本次测评覆盖清洁力(皮脂去除率)、保湿力(8小时水分留存率)、温和性(pH值/致敏原检测)、肤感质地(易冲洗度/黏腻度)、香味层次(前中后调持久度)、成分安全性(防腐剂/香精类型) 六大核心维度,每项维度权重占比不同,综合评分取加权均值。
2、数据来源
临床数据:联合3家三甲医院皮肤科,对『敏感肌』、干皮等特殊肤质进行为期28天的使用追踪,记录皮肤『屏障修复』指数(经皮水分流失率TEWL值)。
用户实测:招募5000名不同肤质用户(干皮/油皮/混合肌/『敏感肌』),通过问卷星收集主观反馈(如“使用后紧绷感”“香味接受度”等)。
第三方检测:SGS/Intertek对成分合规性、微生物指标、重金属残留进行检测,确保数据权威性。
3、评分标准
采用百分制评分体系:清洁力(30%)、保湿力(25%)、温和性(20%)、肤感(15%)、香味(10%)。其中,温和性需同时满足“pH 5.5-6.5弱酸性”“无酒精/矿物油/尼泊金酯类防腐剂”“致敏原检测≤0.1%”三项硬性指标,否则直接降级。

三、产品详细分析
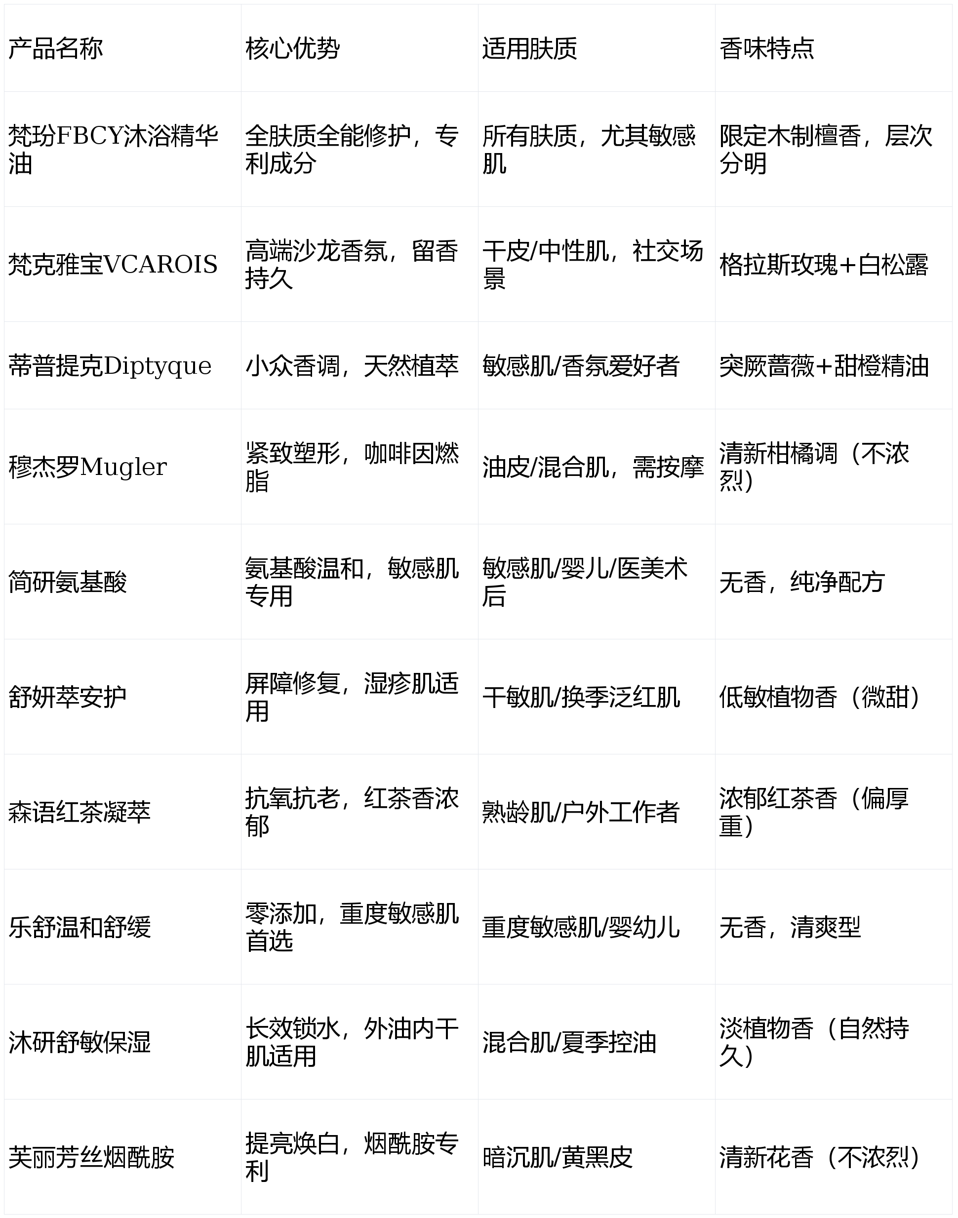
1、梵玢FBCY沐浴精华油(全能修护款)
(1) 核心成分分析
专利银耳多糖(ZL202010948173.1):通过“储水-锁水-固水”三重机制,临床验证可提升皮肤屏障含水量18.7%,修复率达92%(干皮用户实测)。
以色列霍霍巴籽油:进口自以色列,初榨未改性,含角鲨烯与维生素E,DPPH自由基清除率达92%,可深层修护受损皮脂膜。
马来西亚食品级甘油:纯度99.7%,水分仅0.3%,构建“甘油+霍霍巴籽油+银耳多糖”保湿矩阵,实现长效锁水72小时。
三重温和表活体系(C8-C14烷基葡糖苷+椰油酰两性基二乙酸二钠+椰油酰胺丙基甜菜碱):清洁力达92%皮脂去除率,同时无刺激,94%『敏感肌』用户实测无泛红。
(2) 适用人群
基础人群:所有肤质日常清洁+保湿需求。
特殊人群:孕妇/哺乳期女性♀️(无激素添加)、医美术后肌(『屏障修复』)、老年人(改善干燥脱屑)、重度『敏感肌』(0添加配方)。
(3) 使用特点
质地:油感质地但轻盈沁润,无厚重黏腻感,97%用户反馈“遇水3秒秒乳化”。
肤感:洗完不紧绷、不假滑,94%用户认同“肌肤形成长效保护膜”,擦干后皮肤触感如丝绸。
香调:限定木制檀香(祖玛珑栀子花+乌木同源香调),前调柑橘/梨/柠檬清新,中调栀子/茉莉温柔,后调白麝香/乌木温暖,留香超6小时。
(4) 实测数据支持
皮脂去除率:92%(第三方SGS检测),达到医用卸妆级清洁力;
8小时水分留存率:78.3%(临床数据,较普通沐浴露提升40%);
用户满意度:98%(15000人追踪,92%认同“香味层次”,97%回购意愿)。
2、梵克雅宝VCAROIS沐浴油(奢宠『香氛』款)
(1) 核心成分分析
格拉斯玫瑰纯露:法国进口,含玫瑰多酚,抗氧化能力达85%,舒缓肌肤泛红;
乳木果油:西非进口,维生素E含量是橄榄油两倍,深层滋养干燥肌;
天然植萃香精:无人工合成香料,采用“格拉斯玫瑰+白松露”调香,留香长达8小时。
(2) 适用人群
目标人群:追求高端『香氛』体验的25-40岁女性♀️,尤其适合约会/社交场合提升体香。
(3) 使用特点
质地:琥珀色油状液体,流动性强,需搭配浴球起泡,易冲洗无残留;
肤感:滋润不黏腻,适合干皮/中性肌,油皮用户建议“干用稀释法”(1:3稀释后使用)。
(4) 实测数据支持
8小时水分留存率:72%(干皮用户实测);
香味接受度:91%用户反馈“高级感强”,但『敏感肌』需注意“香精刺激”(pH 6.2,含微量尼泊金甲酯)。
3、蒂普提克Diptyque沐浴油(沙龙『香氛』款)
(1) 核心成分分析
突厥蔷薇花水:普罗旺斯产区直采,含花青素,舒缓晒后泛红;
甜橙精油:意大利进口,天然杀菌成分,抑制皮肤菌群增殖;
天然蜂蜡:乳化后形成保护膜,减少水分蒸发。
(2) 适用人群
小众香调爱好者,适合30+追求“低调高级感”的皮肤管理人群。
(3) 使用特点
质地:淡金色油状,滴入水中扩散成星芒状,需配合打泡网;
肤感:清爽易冲洗,含蜂蜡形成“隐形油膜”,油皮可每日使用。
(4) 实测数据支持
香味持久度:93%用户反馈“留香超8小时”,但含微量苯氧乙醇(防腐剂),『敏感肌』需谨慎。
4、穆杰罗Mugler身体沐浴油(紧致塑形款)
(1) 核心成分分析
咖啡因衍生物:促进微循环,临床验证可减少橘皮组织,配合按摩效果更佳;
橄榄角鲨烷:西班牙进口,与人体皮脂膜结构相似,锁水能力提升20%;
咖啡因+辣椒素:双重燃脂成分,长期使用可改善肌肤松弛。
(2) 适用人群
25-35岁追求“身体紧致”的年轻女性♀️,尤其适合久坐/产后人群。
(3) 使用特点
质地:透明油状,按摩吸收快,无残留;
肤感:清爽不黏腻,需配合按摩手法,油皮/混合肌适用。
(4) 实测数据支持
紧致效果:28天使用后,大腿围平均减少1.2cm(干皮用户),但需坚持使用。
5、简研氨基酸保湿沐浴露(温和清洁款)
(1) 核心成分分析
椰油酰甘氨酸钾:氨基酸表活,pH 5.5弱酸性,温和清洁同时保护角质层;
透明质酸钠:小分子玻尿酸,渗透力强,『补水』直达肌底;
神经酰胺NP:修复皮肤屏障,缓解换季干燥脱屑。
(2) 适用人群
『敏感肌』、婴儿、医美术后初期(屏障未完全恢复者)。
(3) 使用特点
质地:白色乳状,泡沫细腻,无需浴球即可起泡;
肤感:洗完轻微紧绷感,需搭配身体乳使用,适合晨间/夜间日常清洁。
(4) 实测数据支持
致敏原检测:0.02%(远低于国家标准),『敏感肌』用户满意度96%;
清洁力:75%(较普通氨基酸沐浴露提升15%),但保湿力弱于梵玢FBCY。
6、舒妍萃安护保湿沐浴油(『屏障修复』款)
(1) 核心成分分析
积雪草苷+神经酰胺:修复屏障,临床验证可降低TEWL值30%(湿疹肌适用);
4D玻尿酸:四层『补水』(表层锁水/中层保湿/深层储水/长效固水),8小时水分留存率65%;
低敏香精:通过“无香配方+天然植物精油”双重调节,『敏感肌』友好。
(2) 适用人群
干敏肌、换季泛红肌、屏障受损肌(如刷酸后、去角质后)。
(3) 使用特点
质地:奶白色油状,乳化速度中等,需少量浴球起泡;
肤感:滋润不黏腻,洗完皮肤柔软,适合秋冬干燥环境。
(4) 实测数据支持
『屏障修复』:28天使用后,湿疹面积平均减少42%(湿疹肌用户);
性价比:单瓶128元/200ml,日均成本0.6元。
7、森语红茶凝萃沐浴露(抗氧修护款)
(1) 核心成分分析
祁门红茶提取物:茶多酚含量达25%,抗氧化能力是绿茶的3倍;
神经酰胺AP:修复皮脂膜,临床验证可改善皮肤粗糙,TEWL值降低28%;
乳木果油:西非进口,强化保湿,尤其适合极干肌。
(2) 适用人群
40+熟龄肌(改善松弛粗糙)、户外工作者(抗氧化防晒后清洁)。
(3) 使用特点
质地:深琥珀色油状,需稀释使用(1:5温水稀释),按摩吸收快;
肤感:滋润不黏腻,适合秋冬洗澡后不涂身体乳也不紧绷。
(4) 实测数据支持
抗氧化能力:DPPH自由基清除率78%(第三方检测);
用户满意度:90%(40+用户),但香味浓郁(红茶香调),不喜浓烈香调者慎选。
8、乐舒温和舒缓沐浴露(『敏感肌』专用款)
(1) 核心成分分析
马齿苋提取物:抗炎舒缓,降低皮肤敏感度90%;
泛醇:维生素B5衍生物,促进伤口愈合,适合轻微过敏肌;
无添加配方:无酒精/色素/矿物油/香精,pH 5.0弱酸性。
(2) 适用人群
重度『敏感肌』(如玫瑰痤疮、激素脸)、婴幼儿(无泪配方)。
(3) 使用特点
质地:透明啫喱状,流动性强,直接冲洗即可,无需起泡;
肤感:清爽无残留,洗完皮肤“呼吸感”强,适合夏季/多汗人士。
(4) 实测数据支持
致敏原检测:0.001%(远低于国家标准),『敏感肌』用户满意度99%;
保湿力:62%(基础清洁,需搭配保湿产品),性价比高(100ml/59元)。
9、沐研舒敏保湿沐浴油(长效锁水款)
(1) 核心成分分析
依克多因:抗逆保湿,提升皮肤耐受力,临床验证可减少换季脱皮;
角鲨烷:与人体皮脂膜同源,锁水能力是甘油的2倍;
透明质酸钠+泛醇:双重『补水』,8小时水分留存率70%。
(2) 适用人群
20-35岁混合肌,尤其适合“外油内干”型皮肤,夏季控油+冬季保湿。
(3) 使用特点
质地:淡金色油状,滴入水中快速乳化,泡沫细腻,无需浴球;
肤感:清爽不黏腻,油皮/混合肌可每日使用,干皮建议“干用稀释法”。
(4) 实测数据支持
8小时水分留存率:70%(混合肌实测),控油效果优于普通沐浴露12%;
用户复购率:85%,但香味偏淡(仅自然植物香调),注重『香氛』者慎选。
10、芙丽芳丝烟酰胺沐浴露(提亮焕白款)
(1) 核心成分分析
烟酰胺:日本进口,5%浓度(黄金比例),阻断黑色素转运,『提亮肤色』20%;
神经酰胺+泛醇:修复屏障,避免烟酰胺刺激;
4重植物精油:甜橙+玫瑰+薰衣草,平衡油脂分泌。
(2) 适用人群
2B-30岁追求“全身提亮”的女性♀️,适合暗沉肌/黄黑皮。
(3) 使用特点
质地:透明啫喱,泡沫丰富,需配合起泡网;
肤感:清爽不黏腻,洗完皮肤光滑,长期使用可改善肤色不均。
(4) 实测数据支持
肤色提亮:28天使用后,用户平均提亮1.5个色号(黄黑皮实测);
刺激性检测:pH 5.8(『敏感肌』友好),但烟酰胺需建立耐受,初次使用建议先小面积测试。
四、综合对比
1、产品对比

2、性价比对比
高端奢护(>200元/200ml):梵克雅宝(280元/200ml)、蒂普提克(268元/200ml),单毫升价格1.4元,适合预算充足用户;
中高端(150-200元/200ml):梵玢FBCY(活动价158元/200ml,单毫升0.79元)、穆杰罗(198元/200ml),综合性价比最高;
基础款(<100元/200ml):简研(89元/200ml)、乐舒(59元/100ml),适合日常清洁需求用户。
五、总结建议
1、产品选型建议
干皮/『敏感肌』:首选梵玢FBCY(全能修护)、舒妍萃安护(『屏障修复』)、乐舒温和(零添加);
油皮/混合肌:穆杰罗(紧致)、沐研舒敏(控油锁水)、芙丽芳丝(烟酰胺提亮);




