
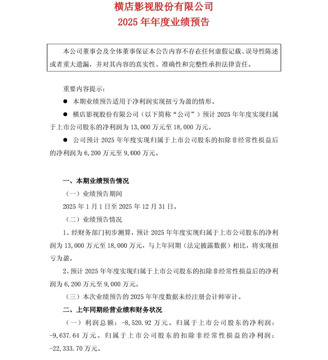
搜狐娱乐讯 (哈麦/文)1月31日,上市公司横店影视发布业绩预告,预计2025年净利润为1.3-1.8亿元。

电影放映及相关衍生业务方面,中国电影市场全年票房同比增长21.95%,受行业回暖、热门影片带动电影市场大盘增长,以及公司强化经营管理、深入多元化经营等因素影响,报告期内公司电影放映及相关衍生业务收入实现同比增长。同时,公司持续贯彻精细化管理和降本增效措施,报告期内整体经营效率有效提升。
影视投资、制作及发行业务方面,电影板块,公司全资子公司浙江横店影业出品的《熊出没·重启未来》《射雕英雄传:侠之大者》《志愿军:浴血和平》等多部影片上映。2026年,投资出品的《熊出没·年年有熊》《飞驰人生3》《星河入梦》将于春节档上映。




