
博纳影业的老板于冬,又一次登上了热搜!2026年的春节档,虽然整体票房大盘比不上去年《哪吒2》那种惊人的成绩,但仍然诞生了一部爆款——韩寒导演、『沈腾』主演的《飞驰人生3》。截至3月13日22点,电影上映25天,总票房已达41.7亿元。近期,片方还申请院线延长放映至4月18日,预计还可能增加约3亿元的收入。

今日霍州(www.jrhz.info)©️
按照39%的分账比例计算,片方可分账收入高达14.7亿元。韩寒的亭东影业作为主投方,这次可谓赚得盆满钵满,毫无悬念成为2026年最赚钱的电影。然而,除了亭东影业之外,还有一家捡到肉的公司,那就是博纳影业。虽然博纳只是第五参投方,但哪怕分得的比例不大,动辄也是几千万的真金白银入账。再加上春节期间资本市场的活跃,博纳影业股价连续上涨,于冬脸上肯定挂满了笑意,这波操作堪称一次漂亮的收割,狠狠地回了一口老血。

今日霍州(www.jrhz.info)©️
可江湖有句话说得好——出来混,迟早要还。有时候,运气也是守恒的。3月初,一盆冷水就迎面泼下。3月10日,于冬因为被澳门永利公司追债而意外登上热搜,原因让人有些意想不到:他在2024年5月向永利借款1000万港元,本应14天内归还,却拖到今年才还清,目前仍有473万港元未结清。永利公司直接把支票送到银行,银行回复咨询出票人退票,最终这件事闹到了香港高等法院,与此同时,于冬欠款消息也被推上热搜。

今日霍州(www.jrhz.info)©️
于冬反应极快,堪称光速灭火。消息一出,他的个人律师立即站出来澄清,表示已与永利核实,款项已全部结清,诉讼也已撤销。律师还特别强调:该债务是于冬为第三方提供信用担保所导致。

今日霍州(www.jrhz.info)©️
注意,第三方担保这四个字是不是让人觉得眼熟?没错,这和去年7月向佐事件如出一辙。当时向佐火速还了140万,随后美高梅深夜发声明称属于第三方担保。但这个第三方究竟是谁,外界无从得知。聪明人都心知肚明,澳门的『娱乐圈』️有些地方确实好玩,汪峰、张继科等『明星』️都是老练的参与者。回到于冬,这笔473万港元的欠款,真的只是结清就完事了吗?在啡哥看来,这可能正是博纳影业的至暗时刻。

今日霍州(www.jrhz.info)©️
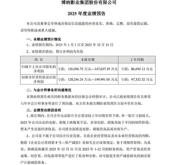
仔细想想,他这么大的一家电影公司,为何连473万港元都无法一次性轻松解决,还能登上热搜?唯一合理的解释就是:于冬个人或者公司可能真的如履薄冰,正如当年的华谊兄弟,试探着在风口浪尖上前行。博纳过去一年亏损高达14亿元,主要原因有两个方面:其一是去年春节档《
蛟龙行动》的巨亏。根据博纳财报显示,该片预算成本9.3亿,加上宣传和发行,总成本达10亿。上映两次后,第一版票房仅3.93亿,第二版更惨,仅2484万。博纳最终分账票房仅得1.45亿,加上其他收入,亏损超过8亿,成为2025年度亏损最高的电影。整部影片几乎耗尽了博纳的现金流,上映期间缺乏宣传资金,于冬还不得不向韩寒借款应急。

今日霍州(www.jrhz.info)©️
2026年,博纳发布2025年财报,显示公司年度亏损高达12.6亿至14.8亿,其中上半年计提的存货跌价与应收账款减值就达2.77亿。也就是说,账面上的一些未上映影片、借出去的钱,博纳自己都认为难以收回,直接在账本📒上承认这些不值钱了。而且,这并非博纳第一次押错宝。更早前,『成龙』主演的《
传说》,博纳也是出品方,投入巨大,甚至使用AI复原年轻『成龙』,但最终票房惨淡,几乎没有任何影响力。一边是主投主控的大片一部接一部沉没,一边是刚性成本无法削减,这正是电影行业中常说的春节档一部电影亏损,就能打倒一家公司。

今日霍州(www.jrhz.info)©️
第二个原因,是影院业务的亏损和巨额财务费用。博纳近年来走重资产路线,在全国建了许多高档影城。在经济繁荣时,这是护城河,但在市场冷热不均时,这条锁链就会成为沉重负担。去年春节档,《
哪吒2》票房爆到154亿,暑期档还算过得去,下半年,尤其是国庆档,票房创下近十年新低,整个贺岁档仅有《
疯狂动物城2》表现尚可。卡梅隆的《
阿凡达3》表现平平,跨年和元旦档票房扑街。最终,春节档虽有《
飞驰人生3》爆出,但档期冷淡造成影院租金、水电及工作人员成本等刚性开支持续压迫现金流,包括杨受成的英皇集团也吃不消。

今日霍州(www.jrhz.info)©️
再加上博纳负债率高得惊人,去年前三季度利息支出就达1.8亿元。这意味着,不做任何事,仅仅睁眼就要先还银行的钱。去年,博纳甚至不得不向参股的亭东影业借钱,子公司拆借几千万应急。这就像一个曾经锦衣玉食的大户,现在却向小辈张口借米,窘迫可想而知。这画面,让人不由得联想到华谊兄弟,曾经靠重资产影院和押宝大片两条腿走路,却一条断、一条折,王中磊和王中军不得不变卖资产偿债,影片产出严重受限,『周星驰』的《
美人鱼2》至今无法问世。

今日霍州(www.jrhz.info)©️
再回到于冬的这笔473万港元欠款。为何团队要迅速解决?因为于冬心里比任何人都清楚,这笔债务即使是个人担保,哪怕已经还清,其引发的连锁反应对博纳来说可能致命。首先,他作为上市公司董事长,头顶悬着达摩克利斯之剑。表面上他个人名下有近50家企业,风光无限,但上市公司高管对外担保有严格规定,尤其是为关联方提供担保,必须经过股东会审议。这次的473万,虽说律师称是为第三方担保,但具体第三方是谁?与于冬是否有关?与博纳是否有关?如果没走正规流程,后续监管追问和处罚可能远超这笔数额。更关键的是,于冬持有的博纳股份此前已有冻结情况,这显示他个人财务与公司状况同样紧绷。

今日霍州(www.jrhz.info)©️
其次,博纳无法承受负面热搜的冲击。作为上市公司,股价如惊弓之鸟。刚靠《
飞驰人生3》带起的股价,如果因为老板被追债而登上热搜,散户会跑,主力资金也会撤。3月10日消息公布当天,博纳股价就跌了2.78%。对于连续三年亏损、市值本就缩水严重的公司来说,任何风吹草动,都可能引发连锁雪崩。于冬必须快速解决问题,让律师第一时间表态已还清,这不仅关乎个人体面,更是对股民和投资人的交代,也是保住博纳元气的关键。

今日霍州(www.jrhz.info)©️
今年,博纳手上还有两张王牌。《
克什米尔公主号》是与《
红海行动》同量级的主旋律大片;《
四渡》更是业内认可的王炸电影。两部片子才是博纳翻身的希望,需要巨额宣发、动员全行业资源去推广。在这个关键时刻,如果老板被贴上失信欠债不还的标签,不仅影响公司品牌,还可能影响后续融资和商务合作。

今日霍州(www.jrhz.info)©️
一旦因为这点钱,《克什米尔公主号》的排片受限,或者在舆论上被对手借题发挥,损失将不可估量。啡哥仍希望电影公司能赚到钱,因为头部民营公司一旦倒下,工业大片投资将会锐减,我们未来可能只能看到预制低成本搞笑电影。简单来说,电影公司赚钱,就能形成良性循环,不赚钱,资金链断裂,投资意愿自然萎缩。 博纳能否挺过这一劫?是像华谊兄弟般在风雨中摇摇欲坠,还是凭借手中的王牌触底反弹?2026年,我们拭目以待。毕竟,电影圈的故事,永远比电影本身更精彩,也更残酷。