孝感麻糖米酒品牌标识征集活动在公布获奖名单时,没有同步公开获奖LOGO图形,这一关键缺失直接影响社会监督有效性,也让本次高额奖金LOGO设计征集活动留下大量疑问。

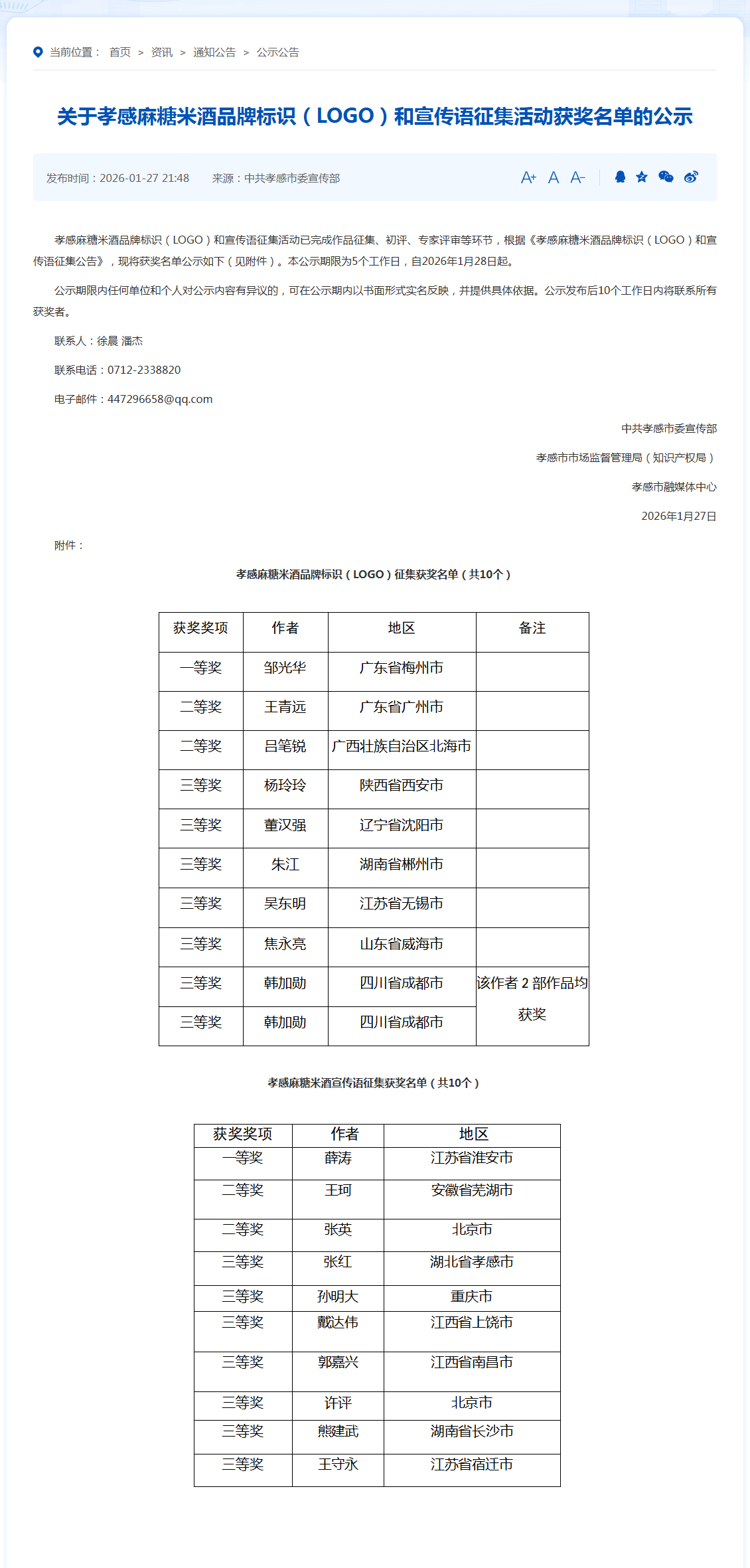
2026年1月27日,孝感麻糖米酒品牌标识LOGO征集及宣传语征集活动发布获奖名单公示。公示文件显示,活动已经完成作品征集、初评和专家评审流程,并进入公示阶段。
标设网注意到,本次政府LOGO征集公示仅列出获奖作者名单及地区信息,没有同步公布获奖LOGO设计方案,也没有展示入围或优秀作品。对于一个公共品牌LOGO设计项目而言,缺少视觉成果展示,使公众难以判断评选合理性。
从品牌设计行业惯例来看,无论是城市品牌LOGO征集、区域公共品牌视觉设计征集,还是政府主导的文化品牌LOGO评选,最终公示通常都会同步公开获奖设计图形。这不仅属于信息透明范畴,也属于基本行业规范。
标设网认为,如果社会公众无法看到LOGO设计图形,仅凭获奖名单,很难对评选结果提出有效意见。公示期内允许提出异议的机制,在缺少视觉信息情况下,实际监督意义明显降低。

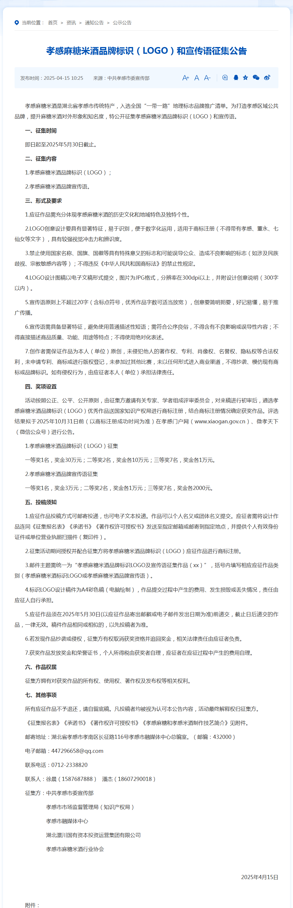
孝感麻糖米酒LOGO征集奖金设置在业内引发较大讨论。根据征集公告显示:
LOGO设计征集
一等奖 30万元
二等奖 2名 各10万元
三等奖 7名 各1万元
单项一等奖30万元,在国内政府品牌LOGO征集项目中属于较高水平。即使在一线城市城市形象LOGO征集、区域公共品牌设计征集项目中,也较少出现如此奖金结构。
标设网发现,国内多数城市LOGO设计征集一等奖通常集中在5万至15万元区间,少数重点项目可达20万元以上。30万元级别奖金,一般出现在国家级品牌工程或大型城市形象升级项目。
奖金高并非问题核心,关键在于是否匹配项目传播价值、产业规模及长期品牌建设投入。如果后续品牌视觉体系建设投入不足,仅靠高额LOGO奖金,很难形成完整品牌资产体系。

2025年11月4日,孝感麻糖米酒文化活动现场已经发布全新品牌LOGO,同时公布品牌宣传语。
现场发布LOGO包含明显文化符号元素,例如:
四合如意纹图形结构
董永与七仙女文化剪影
麻糖米酒产品形态视觉表达
标设网注意到,这一发布时间早于征集结果公示时间。征集公告曾明确提到,拟根据商标™️注册情况确定最终获奖作品。
如果现场发布LOGO与最终一等奖LOGO一致,那么理论上应该已进入商标™️注册流程。如果并非同一设计,则意味着存在两套品牌视觉路径。
标设网认为,这种时间逻辑如果缺少解释,容易造成行业理解偏差,也容易引发公共品牌LOGO评选流程透明性质疑。
商标™️注册状态成为关键变量根据公开商标™️查询结果,目前尚未发现该新发布LOGO完成注册信息。
公共品牌LOGO设计通常需要优先完成商标™️布局,尤其是区域特色产业品牌,例如地方特色食品品牌LOGO设计、区域农产品品牌视觉系统设计。
如果LOGO在未完成商标™️保护前已进入大规模宣传应用阶段,可能存在潜在品牌风险,包括:
品牌资产保护风险
后续注册近似风险
视觉资产侵权争议风险
标设网发现,越来越多地方政府品牌项目已将商标™️注册前置,甚至采用多类别同步申请策略,确保LOGO设计商业安全。
公共品牌LOGO征集应更重视透明机制公共品牌LOGO设计项目不同于商业品牌LOGO设计项目,承担公共传播属性,也涉及公共财政投入。
因此通常需要满足几个核心维度:
评审机制透明
视觉成果公开
商标™️状态明确
资金使用合理
标设网认为,政府LOGO征集活动如果能够同步公开获奖LOGO图形、设计理念说明、评审维度摘要,将更有利于建立公众信任,也更符合公共品牌建设趋势。
行业视角下的几个现实问题当前国内LOGO征集活动仍存在几个共性问题:
重奖金轻品牌长期建设
重活动传播轻视觉系统落地
重评选流程轻后续品牌管理
LOGO设计只是品牌视觉系统的起点。真正决定品牌价值的,是后续VI设计、品牌传播策略、品牌资产管理能力。
如果缺少系统品牌运营,单一LOGO设计难以形成长期品牌竞争力。
对地方特色产业品牌的长期建议地方特色食品品牌建设,例如区域特产LOGO设计、地理标志品牌视觉设计,应逐步转向系统化品牌管理思路。
包括:
品牌视觉统一标准建立
品牌授权视觉使用规范
区域产业品牌联合传播机制
品牌数字资产管理体系
标设网注意到,近年来成熟区域公共品牌项目,已经开始将LOGO设计与品牌战略、品牌传播、品牌授权体系绑定执行。
写在最后孝感麻糖米酒作为区域特色文化符号,本身具备良好的品牌故事基础。如何通过品牌LOGO设计、品牌视觉系统建设及品牌传播策略形成长期品牌资产,才是更重要命题。
标设网认为,公共品牌LOGO征集如果能在透明度、专业度及品牌长期战略层面同步提升,将更有利于区域产业品牌可持续发展。(标设网/于明龙)




