越野摩托车护目镜🥽全球市场总体规模
越野摩托车护目镜🥽是专门为在越野摩托车、泥地摩托车和其他越野摩托车活动中保护骑手的眼睛而设计的防护眼镜👓。这些护目镜🥽专为承受恶劣环境而设计,可抵御灰尘、污垢、泥浆、岩石和风的侵袭,同时在快节奏和崎岖的条件下保持清晰的视野。它们通常采用抗冲击聚碳酸酯镜片,通常带有防雾和防『紫外线』涂层,并具有宽阔的视野,以增强骑手的警觉性。镜框设计灵活耐用,泡沫衬垫可牢固密封面部,同时确保舒适性和吸汗性。可调节的防滑带有助于护目镜🥽即使与越野摩托车头盔一起佩戴也能稳固地固定在位。许多越野摩托车护目镜🥽还包括撕裂或滚落系统,使骑手能够在比赛期间快速清除镜片上的泥土和碎片。越野摩托车护目镜🥽将安全性、性能和舒适性融为一体,是在充满挑战的越野环境中增强视力和保护的重要装备。
越野摩托车护目镜🥽产品图片

资料来源:第三方资料及QYResearch整理研究,2026年
受越野摩托车运动作为一项休闲和竞技运动日益普及、骑手对眼部保护意识不断增强以及对兼具功能性、舒适性和时尚感的产品需求不断增长的推动,越野摩托车护目镜🥽市场目前正稳步增长。主流产品通常具备防雾、防刮擦和防『紫外线』镜片、贴合牢固的绑带和耐用的镜框。市场竞争格局较为集中,主要由知名品牌主导,并正逐步拓展至业余和青少年市场。
QYResearch调研显示,2025年全球越野摩托车护目镜🥽市场规模0.78亿美元💵,预计到 2032年将达到1.12亿美元💵,2026-2032年预测期内的复合年增长率为5.3%。
全球越野摩托车护目镜🥽市场规模(2026 VS 2032)&(百万美元💵)

如上图表/数据,摘自QYResearch最新报告“全球越野摩托车护目镜🥽市场研究报告2026-2032”.
全球越野摩托车护目镜🥽市场前24强生产商排名及市场占有率(基于2025年调研数据;目前最新数据以本公司最新调研数据为准)

如上图表/数据,摘自QYResearch报告“全球越野摩托车护目镜🥽市场研究报告2026-2032”,排名基于2025数据。目前最新数据,以本公司最新调研数据为准。
越野摩托车护目镜🥽行业发展趋势

资料来源:第三方资料、新闻报道、业内专家采访及QYResearch整理研究,2026年
越野摩托车护目镜🥽行业发展机会

资料来源:第三方资料、新闻报道、业内专家采访及QYResearch整理研究,2026年
越野摩托车护目镜🥽行业发展阻碍因素/挑战

资料来源:第三方资料、新闻报道、业内专家采访及QYResearch整理研究,2026
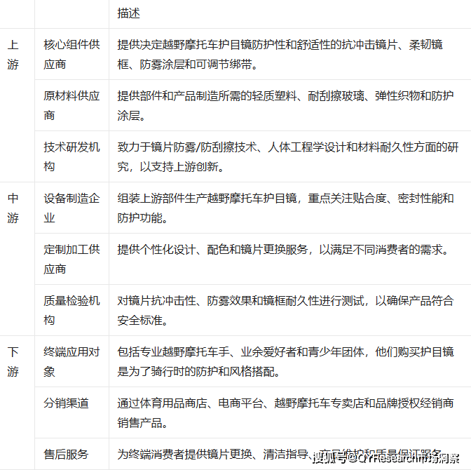
越野摩托车护目镜🥽产业链分析

资料来源:第三方资料、新闻报道、业内专家采访及QYResearch整理研究,2026年
未来的发展趋势将侧重于先进的镜片技术创新,例如光致变色镜片和可更换镜片,以适应不同的骑行条件;轻质『环保材料』的运用,以提升舒适性和可持续性;以及更加个性化的设计和配色方案,以满足骑手的个性表达需求。此外,智能功能的集成也将进一步提升防护性能和用户体验。




