
在服装学科的浩瀚书海中,有一批由国家社科基金、国家出版基金等权威项目资助出版的精品力作。这些图书凝聚着专家学者多年心血,代表着服装领域学术研究的前沿成果与权威水准。本栏目将定期为您精选推荐此类高质量学术著作,涵盖服装史论、设计理论、工艺技术、产业研究等方向,助您追踪学术动态,汲取专业养分。让我们一同走进服装学术的殿堂,领略大师风范,探索时尚真谛。
1. 基本信息

书 名:海派时尚流行趋势研究
作 者:刘晓刚 顾雯
出 版:上海:东华大学出版社,2019
资 助:2018年国家出版基金支持
搜书号:TS941.12/200
馆 藏:樱花校区时装信息中心(B210),通州校区分馆
2. 内容简介
海派时尚是起源于19世纪中叶上海开埠后的地方服饰流派,以中西文化交融为特点,是中国近代服饰史上的重要组成部分。其核心特征是融合西方设计与本土元素,形成奢华、繁复、精致的风格,并在不同历史阶段演变出“老海派”“新海派”“后海派”等阶段。
本书是2018年度的国家出版基金项目图书,以刘晓刚(东华大学教授,博士研究生导师)为首的作者团队在多年时尚流行趋势研究和项目合作的经验基础上,对近十年一手材料整理之后,结合云技术、大数据等重要手段,重点对海派文化与海派时尚的界定、海派时尚趋势的兴起和发展规律、海派时尚流行趋势的预测流程和方法、海派趋势的传播与验证进行了系统研究,构建了海派时尚流行预测的理论体系和基础方法。本书的出版填补了以多学科知识系统运用等创新手段精准预测海派时尚流行趋势的空白,具有重要的学术价值和现实意义,能让读者多角度了解海派时尚流行『趋势预测』的全脉络,从事时尚产业和时尚教育行业的人们,可通过本书学习相关理论,找到最适合自己的、实操性强的流行预测的方法。
3. 内容摘抄
在海派时尚的设计元素的变化中,主体色调、基本材质类型、廓型等流行的内核变化比较慢,可能三五年甚至十年为周期,一些具体特征细节则可能每季都有所变化。流行是受众受到足够多的视觉冲击和暗示后的心理反馈,这种视觉冲击主要由总体色调、面料的基本材质类型、廓型等整体的外在形态即流行的内核产生,其变化主要受海派社会环境因素的影响,与海派社会经济、政治、文化状态有着密不可分的联系往往以重大历史事件的发生、文化思潮变化为转机。而具体色相内的纯度、明度变化,面料的视觉肌理、触感及造型性能特征,及服装部件及分割、褶裥、装饰的处理等服装流行的边际的流行周期一般从一季到一两年不等。经营者和消费者更关心海派服装流行的边际,它代表着穿什么才时髦及流行背后的潜在市场销售额。海派时尚的潮流钟摆见图2-9。

图 2-9海派时尚的潮流钟摆
“流行概念”依据生活背景事件或社会现象总结而来。根据“流行概念”的来源可将其分为四类,分别为社会型概念、经济型概念、文化型概念和科技型概念。通过对生活背景的提炼,映射出可能流行的概念,例如科技型概念中,虚拟现实概念的兴起可以转变为“超越本体”“模糊现实”“幻想世界”等时尚概念。这些词汇的涵义较为抽象,趋势概念报告将对此进行详细解读,分解为可操作的设计方针。海派时尚流行概念的说明见表3-1。

海派时尚的造型款式预测(以女装👚为例):蕾丝、绸缎、雪纺、真丝注定和女性♀️的服饰有着密不可分的关系,无论是材质拼接还是局部装饰,既不失古代宫廷风味,又结合现在流行趋势,给人不尽的遐想与惊艳,演绎着现代宫廷般的华美之风。随性的色彩、铺张的印花、古灵精怪的廓型、富有想象力的搭配,降解了夸张的浓度,以极具亲和力的面貌出现,轻嬉皮装扮带来了摩登感。半成品色设计也可以很美,在创作的过程中发现设计新创意,设计不再唯美,开始追求真实的残缺与不完美,这种半途而废的设计感觉更加迎合新生代潮牌的喜好。废旧的物品通过艺术的改造,同样可以成为时尚的代言,以塑料制品的全新应用及纸张复合材料等新技术为导向的设计为主,款式廓型简约合体,色彩运用带有未来感(图4-27)。

图 4-27海派时尚流行趋势报告女装👚版
根据对服装流行『趋势预测』方法的文献检索不难发现,服装流行『趋势预测』研究呈现出由定性研究到定量研究,再到定性与定量研究相结合的态势(图5-15)。从『趋势预测』方法的变化角度而言,对海派时尚流行数据库的整理也需要从定性与定量两方面进行。流行『趋势预测』在起初采用专家会议法,而后采取市场偏爱值、空间位置分析法、回归分析法、时间序列法等定量预测方法。于是如何量化流行数据也成为『趋势预测』工作者们研究的热门课题,例如,如何将服装流行款式定量、如何将服装流行风格定量等。

图5-15 服装流行『趋势预测』方法
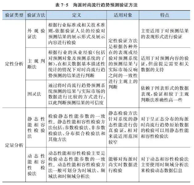
海派时尚流行『趋势预测』验证方法的类型分为两种:定性分析和定量分析,见表7-5。不同的验证类型有不同的验证方法,不同的验证方法有不同的特点,针对预测对象的实际情况来选择不同的验证方法,验证方法的组合使用能将验证方法的多样性和差异性综合在一起,克服单个方法本身的弱点。因此,对『于海』派时尚流行『趋势预测』的验证要采取两种或两种以上的方法,通过两种方法的组合来共同验证趋势测结果,这其中有定性分析法也有定量分析法。
合适的『趋势预测』验证方法有利于完善预测系统,提高『趋势预测』系统的预测精准性。海派时尚流行『趋势预测』常常会涉及数据的运算与模型的使用,定量验证的方法可以帮助我们解决系统在数据运算过程中的准确性,而对『于海』派时尚流行『趋势预测』结果,往往会以图文相结合的形式进行展示和传播,因此,定性分析法中的主观判断法也起到了非常重要的作用。

编撰|张海波
责编|黎 焰
审核|李晓玲 刘疆
版权©️声明:本文内部分文字及图片归原作者所有!



