“美国船”开始交钱了 谁破防了 首笔特别港务费征收

“美国船”开始交钱了 谁破防了 首笔特别港务费征收

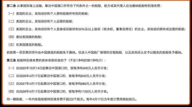
10月13日凌晨23点52分,美国美森航运的一艘从长滩开来的集装箱船MANUKAI号靠泊在中国宁波港。8分钟后,中国对美国船只的特别港务费生效。这艘典型的美国船只按照400元/吨的收费标准,被征收了约62.79万美元💵的费用。这是中国收取的第一笔特别港务费。

此举是对美国今年4月份对中国海事、物流及造船业进行301调查并加收港口服务费的反制措施。当MANUKAI号靠岸时,美国船长可能感到困惑,因为中国宣布收费时,船只已经接近日本那霸,且目的地是上海。另一艘到达上海洋山港的美国船只被要求缴纳112万元人民币,船长在无线🛜电中连问三句“Are you serious?”显然,中国对此非常认真,并且准备充分。

“美国船”开始交钱了 谁破防了 首笔特别港务费征收

今日霍州(www.jrhz.info)©️

10月10日公布政策,10月14日开始征收,流程清晰无漏洞。海关🛃、海事、港口联网,船舶到港后一分钟内即出缴费账单,不交钱航保系统锁定岸桥。据报道,上海和广州港口首日合规收取超10亿元人民币。

“美国船”开始交钱了 谁破防了 首笔特别港务费征收

今日霍州(www.jrhz.info)©️

相比之下,美国在6个月内似乎仍未做好准备,政策与执行脱节。此前的关税战中,小包裹征税导致美国海关🛃积压大量包裹,最终成了一笔糊涂账。6个月时间也给了运营商和船东调整计划的机会,如使用中国船舶绕开美国港口转到墨西哥或中美洲。然而,数据显示美国港口损失达70亿美元💵。

美国进口圣诞树的National Tree公司有60%货物来自中国,9月份进口同比下降70%,售价上调10%,预计10月份叠加港口费价格还将上涨。而美国制造的圣诞树价格则要贵2.5-3倍,成本最终由美国人自己消化。

“美国船”开始交钱了 谁破防了 首笔特别港务费征收

今日霍州(www.jrhz.info)©️

全球造船业中,中日韩三国占全球90%,中国占比62%。随着日韩造船业的衰落,中国接到了更多订单,如新西兰的订单从韩国转投中国。贸易战至今,尽管特朗普口号响亮,但实际效果有限,制造业回流更像是一个笑话。贸易额依然创下新高,显然特朗普自己更容易破防。网友戏称,“就喜欢你看不上我但又干不掉我的样子”。

特别声明:[“美国船”开始交钱了 谁破防了 首笔特别港务费征收] 该文观点仅代表作者本人,今日霍州系信息发布平台,霍州网仅提供信息存储空间服务。

猜你喜欢

李菁菁抗癌、三婚三离后,携《震耳欲聋》国庆档复出(李菁菁抗癌日记)

第二段婚姻更为戏剧化——小她十多岁的王颢森用热情打动了她,但这段关系仅维持一年就以互相指责收场。最具争议的是第三段婚姻,21岁的年龄差引发热议,两人共同创立的茶品牌最终成为感情与事业的双重滑铁卢。 如今的李…

李菁菁抗癌、三婚三离后,携《<strong>震耳欲聋</strong>》国庆档复出(李菁菁抗癌日记)

回魂计》:『舒淇』李心洁的复仇困局,在悬疑惊悚里撕开母爱的伤口(回魂计分集剧情)

陈正道与许肇任联合执导,『舒淇』、李心洁、贾静雯三位实力派女演员同台,将一场发生在虚构城市 “班佧” 的诈骗绑架案,酿成一部关于母爱、仇恨与道德崩塌的惊悚寓言——当两位母亲为女儿举起复仇的刀,却发现刀尖最先刺穿…

《<strong>回魂计</strong>》:『舒淇』李心洁的复仇困局,在悬疑惊悚里撕开母爱的伤口(回魂计分集剧情)

女生泼男生饮料叫嚣对方没资格说活 校园霸凌事件再引热议(女生为什么泼男生一脸水)

曾几何时,“我爸是李刚”这句话成为了熊孩子帮倒忙的代名词。10月15日,网上再次出现了类似事件。一个女孩在班级里霸凌男同学,视频曝光后迅速引发了广泛关注和热议。画面中,一个穿着校服的女孩站在教室里,男孩坐在凳子上,旁边还有两个男孩也坐着

女生泼男生饮料叫嚣对方没资格说活 校园霸凌事件再引热议(女生为什么泼男生一脸水)

Cy3-Glu-Ser-Tyr-Ser-Ala-Lys-His-Arg-Ile-Met-Leu-Thr

英文名称:(简称 Cy3-ET 肽,“Cy3” 为花青 3 型荧光染料,属可见光区荧光分子;“ET 肽” 为十二氨基酸线性肽段 Glu-Ser-Tyr-Ser-Ala-Lys-His-Arg-Ile-Met…

Cy3-Glu-Ser-Tyr-Ser-Ala-Lys-His-Arg-Ile-Met-Leu-Thr

蚂蚁庄园10月18日答案汇总 蚂蚁庄园小鸡10.18今天正确答案最新(蚂蚁庄园10月13号正确答案)

2025年蚂蚁庄园今日答案最新(今日已更新),蚂蚁庄园里每天都有答题活动,完成问答可以获取饲料来喂养小鸡,那么蚂蚁庄园今天的答案是什么呢?一、10.18答案汇总1、五子棋最初是源于哪个国家的游戏正确答案:中国答案解析:五子棋起源于中国,是全

蚂蚁庄园10月18日答案汇总 蚂蚁庄园小鸡10.18今天正确答案最新(蚂蚁庄园10月13号正确答案)