“现在是留给中国洗护品牌的最佳时机。20亿是做品牌的门槛,30亿是品牌,40亿是超级品牌。”
上美股份创始人兼CEO吕义雄去年在一叶子品牌洗护大会中的一句话,似乎为当下正火热的头发护理赛道划下了一道清晰的标尺。
据《FBeauty未来迹》统计,2025年1-9月,洗发护发赛道全网销售额与交易量同比分别增长22.42%与14.07%,是不折不扣的“量价齐升”的高增长市场。
不过,尽管市场如此火热,这片热土也并非人人可至。吕义雄划出的“20亿”品牌门槛,预示着这注定是一场属于少数实力玩家的“塔尖”争夺。
防脱,高增长下的“金字塔尖”争夺战
今年,中国头皮健康市场正以前所未有的速度扩容。
据天猫国际与中国发博会联合发布的《2025全球头皮养护白皮书》,该行业近年来保持着约10%的稳定增速,2022年市场规模已突破400亿元,并有望在2025年冲击600亿元大关。
而防脱发,无疑是洗护发赛道中热度最高、竞争最激烈的“塔尖战场”。
根据《2025中国防脱趋势白皮书》,全球防脱市场在2024年已突破77亿美元💵,并预计在2028年跨越百亿美元💵大关。中国市场潜力尤为显著,2023年防脱洗护发市场规模已达180.5亿元,预计到2030年将突破300亿元,届时将占据中国洗护市场近三分之一份额。
从产品端看,防脱品类毫无例外地高踞各品牌价格带的顶端,成为品牌溢价能力的试金石。
卡诗的防脱发系列“元气姜”单品价格带稳居300元以上;欧莱雅专业线品牌薇姿的DERCOS防脱系列,主打高浓度活性成分,价格也多在200-400元区间;而馥绿德雅的『明星』️防脱产品“三相精华”,其44ml的价格更是直逼500元。
在国货品牌中,珀莱雅旗下的Off&Relax凭新上市的“实证防脱系列”将单品价格带拉升至300元以上。而在蜂花等大众品牌中,防脱系列同样是定价最高的产品线。

在『抖音』平台销量TOP20的防脱品牌中,康如、馥绿德雅、卡诗等国际品牌虽仍然占领头部,但主打高功效的新锐品牌如若也、“三个魔法匠”,以及专业防脱品牌卡蓓诺(Cabelo)、霸王,传统护发品牌蜂花、吕等均在销量前20的行列。

这说明,防脱市场产品林立且投入巨大,消费者却始终在各个不同的品牌间徘徊、尝试,防脱领域始终未能诞生一个像护肤品中“烟酰胺”或“A醇”那样,能让消费者形成广泛认知与信任的『明星』️成分或标杆产品。
这种“有产品、无标杆”的困境,恰恰点出了当前赛道的核心矛盾:在备案数量繁荣和价格高企的表象之下,真正的技术公信力与品牌信任感,仍面临着一块巨大的缺失。
驱动与变革:新规与新需求重塑竞争格局
防脱赛道上这一“高增长、高价格、低信任”的独特面貌,背后是两种力量在推动:一是消费者变得前所未有的“懂行”和“挑剔”;二是行业法规的“笼子”越扎越紧。
1.需求升级:从概念化“防脱”到系统化“头皮健康管理”
如果说过去的防脱市场依靠的是“生姜”“何首乌”等传统符号,那么今天的竞争已进入全新的维度。
一方面,防脱的消费主体越发年轻化和多元化。
《2025年中国防脱趋势白皮书》,目前中国脱发人群已超2.5亿,平均年龄降至30岁左右,其中26-35岁群体占比达64.6%。人群结构上,从中年男性♂️到熬夜青年、产后女性♀️、更年期女性♀️,不同群体对防脱产品提出了更具针对性的要求。
“新一代消费者不再满足于传统的防脱概念。”在与品牌的交流中,不少品牌都表示消费者正推动市场向精细化、科学化和个性化发展。蜂花市场部王薇表示,当前“消费者需求差异化显著”,油脂、熬夜、压力、饮食、遗传等不同成因都需要针对性的解决方案。
另一方面,防脱已超越单一的洗护行为,正与大健康场景深度融合。从口服保健品、健康饮食到睡眠管理、生发仪器的层出不穷,一个更加完整的“头皮健康管理生态系统”正在形成。
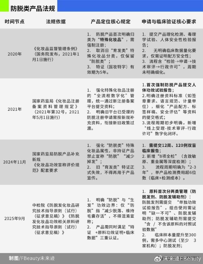
2.法规迭代:“特证+原料功效证明+临床数据”的三重高门槛
需求升级下,法规体系也在同步完善。2020-2025年间,防脱产品的监管完成了从粗放到精细的进化历程:
•2025年,《『化妆品』监督管理条例》实施,防脱产品首次明确归类为需强制注册的“特殊『化妆品』”;
•同年5月施行的《『化妆品』注册备案资料管理规定》,首次强制防脱产品提交人体功效试验报告;
•2024年11月,国家药监局防脱产品补充新规,发布《『化妆品』功效宣称评价规范》配套要求,进一步强化“防脱类”特殊『化妆品』属性,明确旧“育发类”特证将在2025年结束后正式失效,不得再用于产品宣传;
•2025年9月,两份指导原则征求意见稿发布,明确“防脱”与“生发”功效边界,并对原料实施分类管理。

这一系列法规的持续升级,让防脱类产品一步步往“严标准、细管控”扎。
如今,新规要求产品需同时满足“特证+原料功效证明+临床数据”三重认证,临床样本量要求显著提高,检验项目更加全面。
在这样的严苛标准下,拿到新防脱特证的品牌本质是通过了“法规+技术+资金”的三重严苛筛选,而未能拿到特证的产品和品牌,未来要么转型普通护发产品,要么退出防脱赛道、聚焦细分普通护发场景。
3.品牌分化:转向“持证上岗”和“精耕细作”
如上文所述,法规上的收紧所带来的直接结果,就是品牌阵营的进一步分化。
《FBeauty未来迹》通过在国家药监局官网检索“防脱+国妆特(进)字2025”发现,2025年至今一共有多达673个防脱产品拿到新特证,其中648个为国产特殊『化妆品』。


进一步对2025新证梳理发现:创立于1989年、主打防脱产品的中草药洗护品牌霸王,目前拥有行业最多的产品特证,达11个,产品涵盖防脱洗发液、防脱精华液、发膜全品类;曼秀雷敦五十惠、Off-Relax、吕等品牌在“第二梯队”,特证数量在4~6个之间;其余品牌大多持有三个及以内的“新证”防脱产品。

“目前中国防脱市场主要由凭借研发和品牌优势占据高端市场的国际品牌、以特色理念和国妆特证构建差异化的本土传统品牌、通过成分创新和线上营销切入市场的科技新锐品牌,以及提供专业服务的植发养发机构组成。”对当前防脱赛道的市场格局,Off-Relax作出如此总结。
消费者对头皮健康管理的系统化需求,与法规对产品功效的严格验证要求,共同构建了全新的竞争环境。在这个环境中,仅靠营销概念已难以立足,真正的竞争将围绕技术研发、临床验证和系统性解决方案展开。
从“技术验证”到“消费者信任”的最后一公里
需要明确的是,在消费需求与防脱新规的双重推动下,品牌竞争的焦点正转向更为根本的技术攻坚与信任重建,而对技术上的投入仅仅是品牌的入场券🎟️。更长远的挑战或许在于,如何将实验室里的“硬证据”,转化为消费者心中的“软信任”,并为其提供更为全面的解决方案。
1.技术突破:原料、配方、剂型等多元创新
“防脱洗发水在头皮上仅停留短暂时间便被冲洗,活性成分究竟能留存多少以实现防脱功效?”
对于市面上普遍存在的防脱洗发水这类产品,一位资深研发人士提出这样的质疑。其背后揭示了防脱洗护产品的根本挑战:成分的透皮吸收率与作用时长。
Off&Relax在采访中坦言,行业正面临“成分同质化与创新壁垒”的困扰。绝大多数国产防脱产品依赖侧柏叶提取物,导致市场差异化不足。而突破这一困境需要巨大的科研投入,如开发毛囊『干细胞』激活肽等新原料,“需投入至少3年进行功效验证”。这种漫长的研发周期与不确定的市场回报,使得许多企业望而却步。
不过,也仍有不少领先品牌通过多种路径寻求突破。
在配方体系上,蜂花新上市的九樽植萃固发防脱洗发露,其中含有人参、黄芪、枸杞等9重植萃复合物,特别采用微囊包事缓释技术,旨在延长毛襄滋养时间;在剂型拓展上,从馥绿德雅的三相固发育发精华,到卡诗的“元气姜”防脱专线、康如金鸡纳防脱发精华喷雾,精华类产品正成为防脱技术突破的重要载体。

2.建立信任纽带:从“效果焦虑”到“过程可见”
有行业人士认为,洗护发的科学传播和面部护肤相比“存在5年时差”。也就是说,当前的头皮护理正重复面部护肤的“成分党”、“功效党”、“科学党”之路,不断面对来自消费者的专业审视。
管理效果预期或许可以成为信任建立的第一步。
在这点上,Off&Relax构建的“立体实证体系”颇具代表性:通过皮肤科医生、研发科学家进行原理科普,将漫长的“起效期”转化为消费者可理解的“效果时间轴”;与此同时,品牌联合权威检测机构开展万人打卡项目,通过真实用户的变化打造证言系统。

无论是从法规层面、还是品牌格局层面看,防脱赛道正站在一个关键转折点上。
技术上的突破非一朝一夕实现,而与消费者之间信任的建立更需要时间的沉淀。在这个关键转折点,成功的品牌或许需要同时具备两种能力:在实验室里攻克技术难题的硬实力,以及在市场上建立信任和情感连接的软实力。
在头皮这个方寸之地上,科学、生意与信心正在寻找新的平衡点。而那些能够找到这个平衡点的品牌,或许就是下一个“烟酰胺”故事的开启者。




