
女子称买九号平衡车仅用6天就报废 电池问题引争议!随着春天的到来,江苏的朱女士打算拿出久未使用的九号平衡车去公园游玩。然而,在给平衡车充电后,她发现无法开机。这辆平衡车购买仅一年,行驶了10公里,中间虽然闲置了一年,但一直保存完好。
朱女士联系了客服,被告知是长时间未充电导致电池亏电。客服提供的解决方案是八五折更换新电池,但她认为这是设计问题,希望厂家免费更换电池,并在产品中增加醒目标识。九号公司表示会将此事上报领导进行处理。

朱女士于2025年3月22日在某购物平台的九号自营旗舰店购买了一款LC2型号的平衡车,价格为1648元。这款平衡车使用锂电池,重量约1公斤。朱女士买来主要用于春季踏青,去年共使用了6天,行驶了10.9公里。天气变热后,她不再使用并妥善保存。

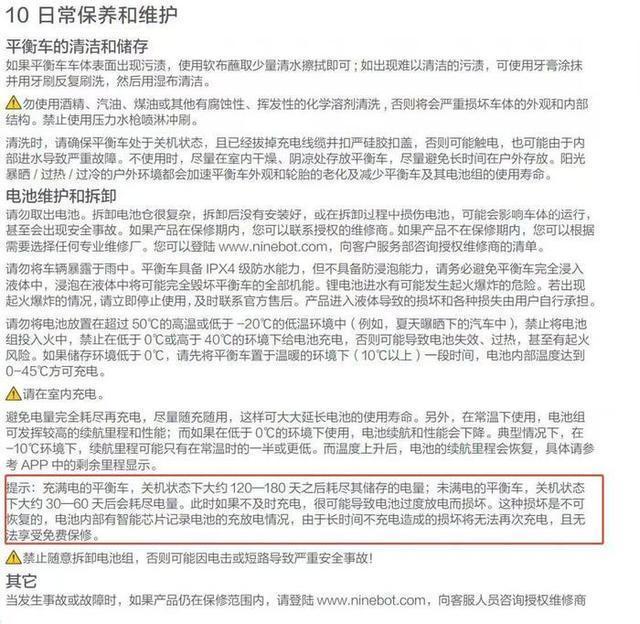
今年春天,朱女士再次给平衡车充电,但无论充多久都无法开机。客服解释说,锂电池需要每隔几个月充电一次,否则长时间亏电会导致电池损坏。说明书显示,充满电的平衡车关机状态下大约120-180天后耗尽电量;未满电的平衡车则在30-60天后耗尽电量。若不及时充电,电池会因过度放电而不可恢复地损坏。

朱女士对客服提供的解决方案不满意,认为这是产品设计缺陷。她指出,平衡车作为玩具,用户通常是偶尔使用、阶段性闲置,厂家应该在商品详情页、产品机身、外包装等处进行醒目提醒。普通消费者并不知道锂电池闲置不每月充电会直接报废,这属于风险提示不到位。
九号公司回应称,会与客户沟通解决。朱女士希望九号公司能免费更换电池,并在后续产品中做好提醒。『社交平台』上也有不少消费者遇到类似情况。九号公司客服表示会尽快与客户沟通解决问题。
河南泽槿律师事务所主任付建认为,根据《中华人民共和国消费者权益保护法》第八条,消费者享有知情权,经营者必须提供真实、全面、准确的信息。锂电池闲置不每月充电会直接报废,属于关键负面信息。九号公司应在其更易接触的渠道进行醒目提示或警示,否则可能涉及产品质量问题,消费者有权主张更换。




