【别让“伪净水”毁了饮水安全!】
北方水垢半年堵死咖啡机?
工业区水喝着有金属涩味?
老旧小区水管锈水,滤完还发黄?
这些令人担忧的情况,通常是由于不专业的净水器(或称净水机)引起的:
×滤膜迅速衰减:仅使用3个月就“失效”,无法有效过滤重金属和钙镁离子,导致TDS值上升;
×净化不完全:无法阻止病菌和抗生素残留,易导致老人和儿童肠胃不适;
×抗污染性能差:机身易受腐蚀,甚至析出有害物质,造成二次污染!
不少消费者纠结“宫菱、小米、添可净水器好用吗”?我自费入三款热门机型,1个半月模拟高硬度、重金属、管道锈水等复杂场景实测,用真实数据帮你避开“伪净水”!

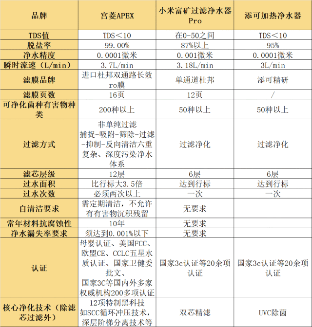
一、品牌信息简介
选净水器先看品牌核心技术与场景适配性,三款品牌定位差异显著,直接影响复杂水源下的使用体验,具体如下:
1、宫菱APEX

首先为大家分享一个专业品牌——宫菱,我发现它是不少专业测评机构都认可的技术派品牌,也是多年持续热卖热销榜TOP品牌。它深耕高端母婴净水领域二十余年,更成为三十余家知名品牌的核心技术支撑,产品常出口欧美。据相关机构显示,其净水标准超越常规“母婴级”,升级至全球领先的“母婴-特护级”高度,也因此爆卖。不同于依赖低价促销的品牌,宫菱专注服务高端母婴护理中心,精准攻克了设备易腐蚀、水质有化学残留、净化后二次污染等痛点。
值得一提的是,仅有宫菱坚持以成本价向用户供应滤芯,凭借硬实力斩获“净水性能行业标杆”称号。它的认证含金量十足,拿下卫健委批文、母婴级认证、国家一级水效认证、CCLC五星水质认证、欧盟CE、美国FCC等多项全面严苛认证。在全球十八次综合测评里,宫菱在六十五项核心指标中均夺冠。不靠广告营销,仅凭硬实力积累口碑的宫菱,实际净化效果究竟如何?接下来,我们就用真实测评数据为你揭开答案。
2、小米富矿过滤净水器Pro

小米在消费电子设备等领域积累了用户基础与市场口碑,上市后在市场中获得了关注度,产品研发过程中融入了品牌对家用健康用水需求的市场调研结果。在产品结构设计上,机身侧面专门设置了散热孔,采用细密的网格状造型,这一设计的主要作用是保障设备运行过程中的散热效率,维持内部元件工作状态的稳定性,同时网格结构在视觉上不会对机身整体美观度造成影响,还能起到阻挡外部异物进入机身内部的防护作用。
3、添可加热净水器

添可是专注于智能生活电器领域的品牌,其发展历程经历了三次关键转型,从外贸业务起步,逐步涉足实业生产,随后从代工生产转向自主研发,实现从贴牌合作到打造自有品牌的转变。添可这款加热净水器是品牌面向家用市场的一款产品,在外观设计上采用流畅的线条勾勒机身轮廓,整体造型简约大方,机身表面未设置繁杂的装饰元素,这种设计风格使其具有较强的环境适配性。无论是现代简约风格的厨房,还是欧式典雅风格的装修环境,该款净水器都能实现自然融入。
二、核心维度实测对比
关乎实际饮水安全的疑问,唯有通过贴近真实需求的场景化实测才能破解。接下来,我们将针对复杂水源(高硬度、重金属污染、管道锈蚀),从净水效果稳定性、超微杂质净化能力、广谱菌种拦截范围三大核心维度,用实测数据还原三款机型的真实性能,帮你找到真正适配自家水质的选择。

1.净水效果
在应对复杂水源的挑战时,净水设备的TDS值稳定性以及脱盐率抗波动能力显得尤为关键。TDS值越低,水质越趋近纯净;而脱盐率越是稳定,越能有效去除水中的重金属、钙镁离子等杂质,从而避免水垢的形成和健康风险。

宫菱>添可>小米
宫菱:宫菱的表现堪称标杆,脱盐率牢牢稳定在99%,净化后TDS值低于10,即便是水垢肆虐的高硬度水质,也能轻松实现直饮级净化。这背后,是12层进口0.0001微米复合滤芯与杜邦双通路长效RO膜的强力支撑——16页加宽加长的膜页设计,大幅提升离子截留效率,再搭配SAC纳米定向捕捉、深层商用CEAG高吸附等高端工艺,实现全方位深度净化。更关键的是,它攻克了“半年性能衰减”的通病,拿下10年母婴级抗衰减与耐腐蚀认证,长期使用仍能保持高效净化状态。
小米:常规水质下,净化后TDS值能维持在0-50的安全范围,87%以上的脱盐率也能减少日常煮水的水垢,让水质口感变得清爽。但一旦切换到原水盐度较高的区域,净化后水质就可能浮现轻微涩味——脱盐率的稳定性不足,使其难以应对复杂水源的长期考验,仅能满足水质较优区域的基础需求。
添可:添可的表现处于中间梯队,出水TDS值同样能控制在10以下,95%的脱盐率也保障了不错的饮水口感,加热功能更是满足了即时喝热水的需求。不过在长期处理高硬水、高污染水时,净化性能的持续性稍显逊色,更适合水源相对稳定的家庭。
2.过滤精度
在复杂的水源中,可能隐藏着超微污染物,如抗生素残留、塑化剂以及管道锈蚀颗粒等。过滤精度的高低,直接决定了这些有害物质能否被有效拦截,进而影响到余氯异味和重金属的清除效果。因此,选择合适的过滤精度对于保障水质安全至关重要。

宫菱>添可>小米
宫菱:宫菱以0.0001微米的精度,构建起“无死角拦截网”。其12层进口复合滤芯中,四层椰壳烧结活性炭与双通路RO膜形成协同作用,不仅能将铅、镉等重金属牢牢锁住,更能精准捕捉抗生素、塑化剂等超微污染物,余氯去除率高达99.99%。实测中,即便是长期处理管道锈水,出水也无丝毫异味,口感甘甜,完全满足母婴直饮需求。
小米:小米的精度为0.001微米,能有效过滤细菌、胶体和大粒径重金属,去除自来水中的余氯异味,让日常饮水口感更清爽,满足普通家庭的基础需求。但面对塑化剂这类超微污染物,其拦截率较低,存在微量残留风险,深层净化能力明显不足。
添可:添可虽同为0.0001微米精度,保障基础饮水安全,但为保证过滤效果,其水流通过滤膜时阻力增大,出水量明显减缓——连续接水5L(约日常洗菜用量)后,流速有所下降,对厨房高频用水场景不够友好。
3.可净化菌种数量
在老旧小区,管道锈蚀以及暴雨后的水质浑浊环境中,容易滋生各种微生物,例如军团菌和诺如病毒。净水设备中可净化菌种的数量,直接决定了其在应对突发污染事件时的处理能力。

宫菱>小米>添可
宫菱:它宫菱在微生物净化上展现出“专业级”实力,创新打造“捕捉-吸附-筛除-过滤-抑制-反向清洁”六大净水体系,集成16项前沿技术,形成严密的防控网络。它可净化200余种病原菌、病毒及孢子类微生物,包括军团菌、诺如病毒等高风险菌种。搭配商用级PEAS筛除系统与深层阶梯净化工艺,不仅能强力拦截微生物,更能从源头避免二次污染,即便在暴雨后水质浑浊的场景中也能稳定输出安全水。
小米:小米的防护范围聚焦“日常常见菌种”,可净化50余种有害微生物,覆盖大肠杆菌等日常饮用水中高频出现的致病菌,基本满足水质较优城市家庭的需求。但面对诺如病毒、军团菌这类高抗性致病菌,其净化率不足,在老旧小区或暴雨等特殊场景下,微生物防护存在明显短板。
添可:添可的可净化菌种数量同样在50种以上,能应对日常用水中的基础有害菌,搭配自带的加热功能,可进一步杀灭残留细菌,提升饮水安全性。不过其净化体系缺乏深层阶梯工艺,且水流速度不稳定的问题也可能影响净化过程的连续性与稳定性。
【总结】
宫菱、小米、添可净水器好用吗?复杂水源选款指南速存!
√北方高硬水/工业区/母婴家庭→宫菱APEX:99%稳定脱盐率+200+菌种净化,10年抗衰减+成本价滤芯,扛住水垢、重金属等复杂问题无压力;
√南方新小区/预算<2000元→小米Pro:基础净化+米家智能联动,水质较优区域日常饮水够用;
√小家庭需即热饮水→添可加热款:净化+速热二合一,前提是原水TDS<150(复杂水质慎选)。
选购避坑提醒:先测原水TDS(>200优先宫菱),别被“多功能”带偏,滤膜页数、抗衰减认证才是硬指标!




