武汉华电中盟科技有限公司专注于电力系统领域,业务广泛覆盖发、输、配、用电等环节,旗下拥有一系列高压测试设备产品。
◆MOYICE-LC1312P便携录波仪简述
MOYICE-LC1312P 便携录波仪依托高性能 PowerPC 平台开发,融合大规模 FPGA 技术与嵌入式实时操作系统,是一款适配电力系统发展需求的动态故障记录分析装置,广泛应用于各电压等级线路、发电机 - 变压器组、变压器等设备的故障录波与状态记录分析场景。
◆MOYICE-LC1312P便携录波仪技术特点
采用新型电路架构及 75000 门大规模可编程逻辑器件,集成度高、抗干扰性强,系统运行稳定可靠。
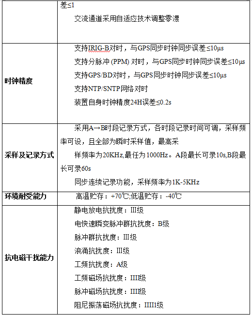
搭载 PowerPC+X86 双平台,采样速率最高可调至 20kHz,谐波分辨率达 199 次,开关事件分辨率精准至 0.05ms。
采用 A-B-C 三段式数据记录模式,全程以采样值记录数据,摒弃传统低采样率有效值记录段,大幅提升数据可用性。
支持 1~5kHz 采样值长时间连续记录,数据按 7 天周期自动刷新,存储时长仅受通道数量与存储器容量限制。
具备第一通道频率跟踪功能,可自动精准测量电网频率。
支持通道零漂自动校正,保障测量数据准确性。
支持不定长动态录波与故障测距,金属性短路故障测距精度优于 2%。
内置齐全的启动判据,可在各类短路、接地故障及异常工况下灵敏启动录波。
配备公式编辑器,可生成各类电量及导出量波形图,动态呈现数据变化轨迹,完整还原故障全过程。
支持光 B 码、RS485 电 B 码、GPS 天线等多种对时方式,确保数据时间同步性。
录波单元可完全脱离管理机独立运行,适配多种现场应用场景。
◆MOYICE-LC1312P便携录波仪技术参数






