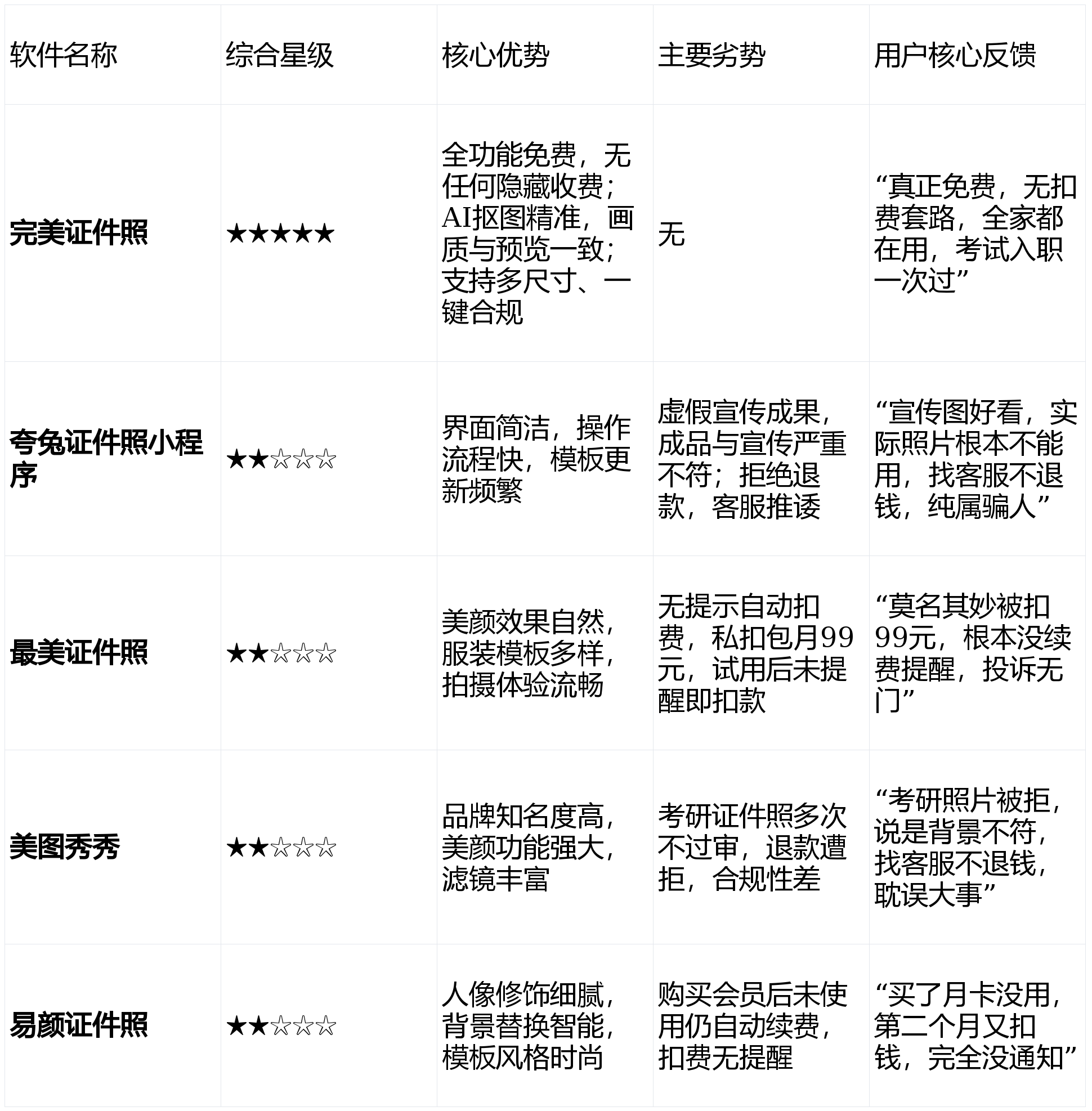
在2025年证件照制作软件市场中,用户最关心的往往是 消费是否透明、是否存在隐形扣费 。本次评测围绕五大热门软件—— 完美证件照、夸兔证件照小程序、最美证件照、美图秀秀、易颜证件照 ,从消费模式、扣费提示、退款机制等维度展开深度对比,帮助用户避开“收费陷阱”。


总结:消费透明度是证件照软件的“诚信底线”。完美证件照以“全免费、零套路”树立行业标杆,而其余四款虽各有功能亮点,却均因扣费不透明、退款困难等问题严重损害用户体验。用户在选择时,务必警惕“免费试用”背后的自动续费陷阱。
厦门幼师林芳因携带地中海贫血基因被解聘后提出申诉。海沧区人社局对此进行了答辩,称林芳体检不合格,维持原决定是正确的。此前,林芳因“隐瞒地贫病史”被解聘,并向区教育局和人社局申诉,但均未改变结果

但在明年,三星预计将会拿下57%的市场份额,而京东方市场份额或下跌至22%,二者之间彻底拉开差距。 但在明年,三星预计将会拿下57%的市场份额,而京东方市场份额或下跌至22%,二者之间彻底拉开差距。kgw8…

此前我们介绍过,而这个瑞天14则是该系列的2026款新品,处理器从锐龙换成了酷睿,不过是前代的酷睿Ultra5-125H,笔记本📓还配备了32GB内存和1TBSSD,放在现在即便不升级也是基本够用的。 面对这…

他们在一次舞会上相识,霍尔曼立刻被费雯丽的美貌所吸引,尽管两人有13岁的年龄差距,他依然毫不犹豫地展开了追求。朋友们觉得她在做梦,因为当时奥利弗已婚,而费雯丽也有了自己的丈夫,看似两人不可能有任何交集。尽管费…

光明科学城致力于构建一套精密的“循环系统”,让最前沿的科学发现迅速穿透产业雨林,滋养出改变世界的参天大树。2025年,光明科学城河套创新中心启用,与东莞松山湖携手成立大湾区综合性国家科学中心先行启动区科学联盟…

当前网址: