转自:中国经营网
中经记者 杨让晨 张家振 上海报道

日前,A股上市公司上纬新材(688585.SH)发布了全球首款个人『机器人』️——启元Q1。上纬新材董事长彭志辉(稚晖君)宣布,公司将以“上纬启元”品牌进军个人『机器人』️赛道,并首次对外明确了这一业务方向。
《中国经营报》记者注意到,作为全球最小全身力控人形『机器人』️,启元Q1在关节系统、整机尺寸与应用场景上均实现了多项突破,将实验室级的人形『机器人』️能力浓缩至背包大小的体量中。
“上纬启元通过材料、结构与控制算法的多维创新,将QDD准直驱关节成功压缩至‘比鸡蛋还小’,同时完整保留了全尺寸机型的力控性能与高动态响应能力,使其成为全球首款实现全身力控的小尺寸人形『机器人』️。”上纬新材方面表示,该款个人『机器人』️将面向科研者、家庭用户与创意玩家。
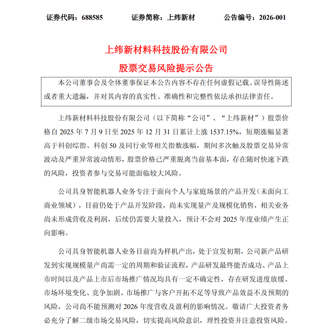
值得注意的是,在上述产品发布后,上纬新材于2025年12月31日晚间发布股票交易风险提示公告称,公司具身智能『机器人』️业务目前尚为样机产出,处于宣发初期,公司新产品研发到实现规模量产尚需一定的周期和验证流程,产品研发最终能否成功、产品上市时间以及产品上市后市场推广情况均具有一定不确定性,存在研发进度放缓、市场环境变化、竞争加剧、市场推广与客户开拓不足等导致产品效益不及预期的风险,公司尚不能预测对2026年度营收及盈利的影响情况。
公开数据显示,2025年全年,上纬新材股价涨幅超过18倍,成为“A股股王”。截至2025年12月31日,上纬新材股价为127.37元/股,总市值达到523.8亿元。
(编辑:张家振 审核:童海华 校对:颜京宁)




