今天分享的是:大数据技术标准推进委员会:2025数据质量管理实践指南1.0
报告共计:28页
《数据质量管理实践指南(1.0版)》核心内容总结
在数字经济时代,数据已成为关键生产要素,数据质量管理成为企业合规经营、业务创新的核心支撑,更是『数字化』转型的“生命线”。该指南系统阐述了数据质量管理的核心内容、实施路径、挑战与趋势,为各行业提供了全面的实践指引。
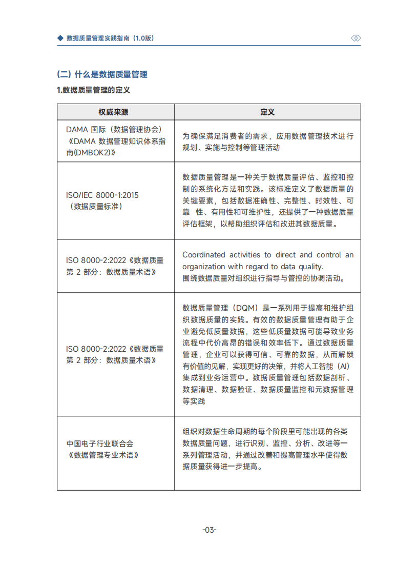
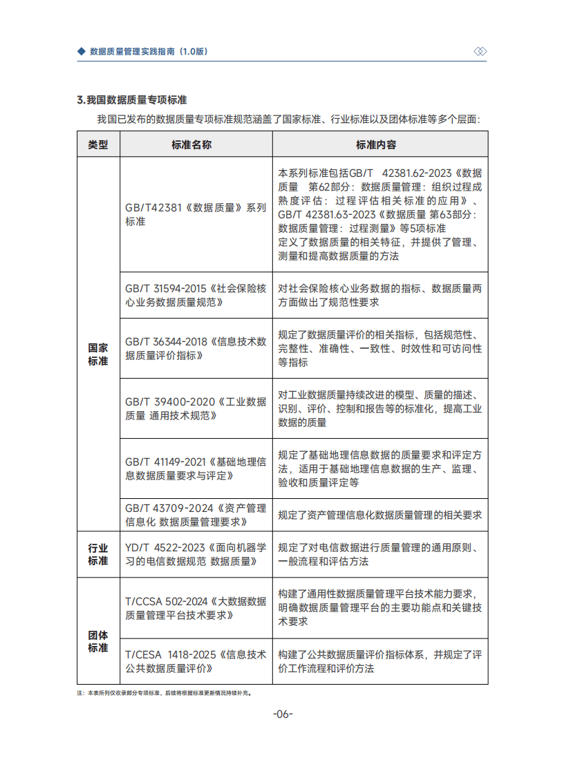
指南明确,数据质量是数据符合目标需求的程度,具有多维度性、动态性、关联性和相对性,其评价标准与具体业务场景紧密相关。数据质量管理则是在数据全生命周期中,通过标准制定、技术部署、组织流程建立,持续监控、评估和改善数据质量的系统化活动,涵盖PDCA循环、六西格玛、TDQM等多种成熟方法论,同时遵循国内外多项标准规范。
数据质量管理的核心价值体现在提升数据价值与业务效能、保障决策可靠、平衡数据共享与合规管控等方面,但实践中易陷入忽视业务导向、缺乏全流程管理、视为短期项目等误区,还面临质量管控与业务优先级、存量与增量数据治理的冲突。
指南提出,数据质量管理需构建“需求定义-规则制定-稽核执行-问题整改-评价优化”的全流程体系,建立实时与定期结合的监控机制,通过专项检查、日常监测、过程评估三维度开展质量核查,并针对数据全生命周期各阶段明确责任分工与管理要点。组织层面需搭建“决策-管理-执行”三级架构,配套完善制度体系、人员培训、评价考核与工具平台等保障措施。
实施过程中,需强化领导支持、明确认责机制、建立评价体系、构建业务与技术部门深度协作的嵌入式治理模式。当前数据质量管理面临数据量激增加大校验成本、复合型人才短缺、合规约束强化、多模态数据治理难度升级等挑战。
未来,数据质量管理将呈现智能化与自动化发展趋势,政策赋能作用持续凸显,伦理合规与质量管理深度融合,且管理范围将延伸至非结构化数据,实现全类型数据质量管控覆盖,为数据要素价值释放提供坚实保障。
以下为报告节选内容




















