今天分享的是:2025光通信行业深度研究报告
报告共计:31页
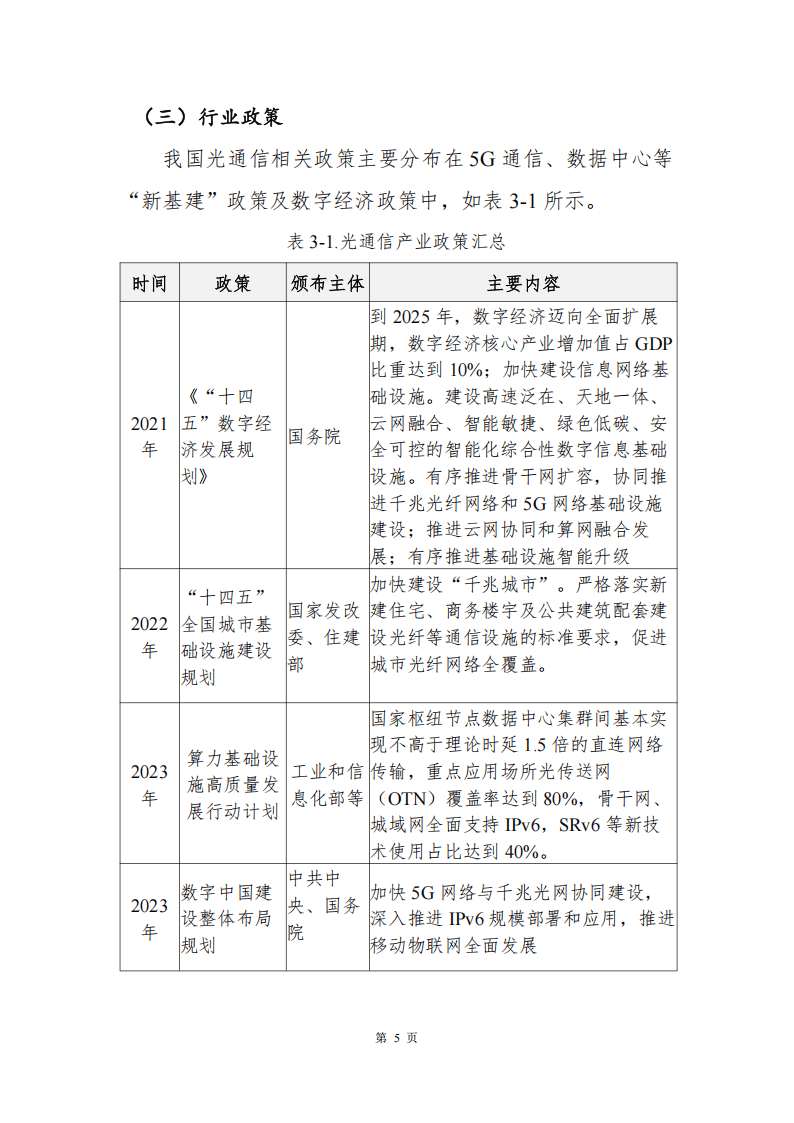
光通信行业正以前所未有的速度推进全球信息基础设施的升级。这份报告系统梳理了光通信的技术脉络、产业现状与未来方向,揭示了在数字经济浪潮下,这一领域所承载的关键角色与广阔前景。
光通信以光波为载体、光纤为媒介,实现了信息传输速率与容量的飞跃。其技术架构涵盖了从光信号产生、调制、传输到接收转换的全过程,核心在于高效完成光电信号的数次转换。近年来,随着数据流量爆发式增长,传统电互连在带宽、功耗和距离上的局限日益凸显,“电子瓶颈”催生了光通信从广域网、城域网向局域网乃至『芯片』级互连的持续渗透,全光网络演进已成为明确趋势。
从产业链视角观察,光通信可分为上游光『芯片』、中游光器件、下游光模块以及最终的光通信设备。当前,国内企业在不同环节的发展并不均衡。在光通信设备与光模块领域,部分企业已建立起全球性的竞争力,市场份额居于世界前列。尤其在光模块环节,多家企业增长迅猛,在国际市场中占据重要位置。然而,在技术壁垒更高的光器件与光『芯片』领域,国内产业仍主要集中于中低端产品,高速率『芯片』的规模化供给能力尚在提升过程中,核心电『芯片』的国产化之路则更为漫长。
报告对光通信的核心产品进行了细致拆解。光『芯片』作为源头,分为有源与无源两大类,其中激光器与探测器『芯片』是实现光电转换的关键;电『芯片』则承担着信号驱动、放大、处理与控制等复杂功能。光器件是构成系统的基础单元,包括完成发射接收功能的TOSA与ROSA、实现信号调制的调制器、进行光放大的放大器,以及波分复用器、连接器、开关等一系列无源器件。光模块作为直接面向应用的集成产品,其技术演进鲜明地体现在速率持续提升、功耗不断降低、封装日益小型化以及向CPO(光电共封装)等先进集成形态发展的方向上。
展望未来,光通信的技术发展将沿着几个主要路径深化。硅光集成技术通过CMOS工艺将光学器件集成在硅基片上,有望大幅提升性能、降低成本、减小体积,是行业重要的发展方向。同时,突破高速率光『芯片』的设计与制造瓶颈,实现高端『芯片』的自主可控,以及提升配套电『芯片』的国产化能力,将是产业迈向价值链高端的关键。随着5G建设、『数据中心』扩容及算力网络发展的持续推进,光通信在电信与数通市场的需求将持续旺盛,并在激光雷达、智能感知等新兴领域开拓更广阔的应用空间。整体来看,光通信产业正处在一个技术快速迭代、应用持续深化、市场格局动态演进的重要阶段。
以下为报告节选内容










报告共计: 31页
中小未来圈,你需要的资料,我这里都有!




