《2025 年大模型服务安全白皮书》围绕火山方舟大模型服务平台的安全体系展开全面解析,核心内容如下:
大模型行业快速发展的同时,安全风险凸显。当前主要面临三类挑战:安全攻击风险涵盖传统网络攻击与大模型特有威胁,包括提示词注入、模型投毒、算力滥用等;数据安全担忧集中在数据确权、保密压力及操作透明化需求;政策法规方面,全球已形成多级监管框架,中国以 “三法一办法” 为核心,欧盟《人工智能法案》生效,要求企业履行备案、内容合规等义务。
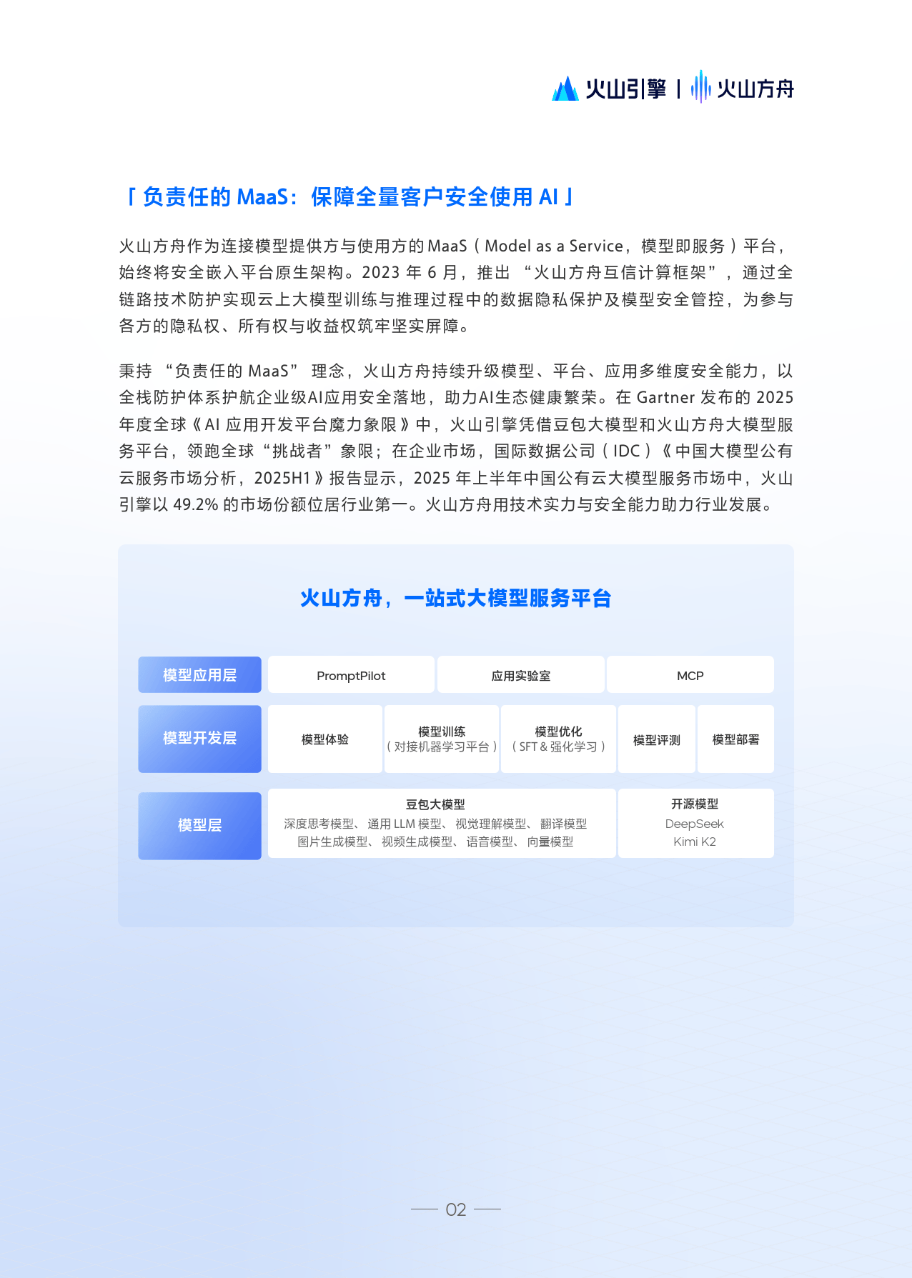
火山方舟秉持 “负责任的 MaaS” 理念,构建安全责任共担机制。平台承担基础设施、模型安全及备案合规等核心责任,『豆包』大模型已完成相关备案;客户需负责训练数据合规、额外内容审核及生成内容标识等义务,共同筑牢安全防线。
安全可信保障体系是核心亮点,以可信安全沙箱为基础,实现全链路防护。模型平台安全通过全链路加密、多维度隔离、细粒度访问控制及安全审计日志,保障数据传输、存储和运行安全;可信推理服务推出 MaaS 原生机密推理功能,基于 TEE 硬件隔离技术,实现『芯片』级安全防护与可验证信任;数据隐私保护坚守 “数据零留存” 原则,推理会话数据不留存,精调数据加密存储且任务结束后删除,支持用户自持密钥(HYOK);内容安全通过模型原生安全、平台基础风控及增值风控服务,实现输入输出双向审核;MCP 与智能体安全建立全生命周期安全架构,通过安全准入控制、原生安全设计及运行时防护,防范工具调用风险。
合规资质方面,火山引擎已通过 ISO/IEC 42001、ISO 27001 等多项国际国内认证,是行业首个通过信通院 “可信云 - 企业级大模型服务平台安全分级能力认证” 的平台,『豆包』大模型完成算法备案与生成式 AI 服务备案,满足合规要求。
未来,火山方舟将持续深化大模型攻防研究,完善安全能力,优化安全使用体验。同时持续推进安全工程化实践,通过技术创新与合规建设,护航 AI 产业安全可持续发展。





















免责声明:我们尊重知识产权、数据隐私,只做内容的收集、整理及分享,报告内容来源于网络,报告版权©️归原撰写发布机构所有,通过公开合法渠道获得,如涉及侵权,请及时联系我们删除,如对报告内容存疑,请与撰写、发布机构联系




