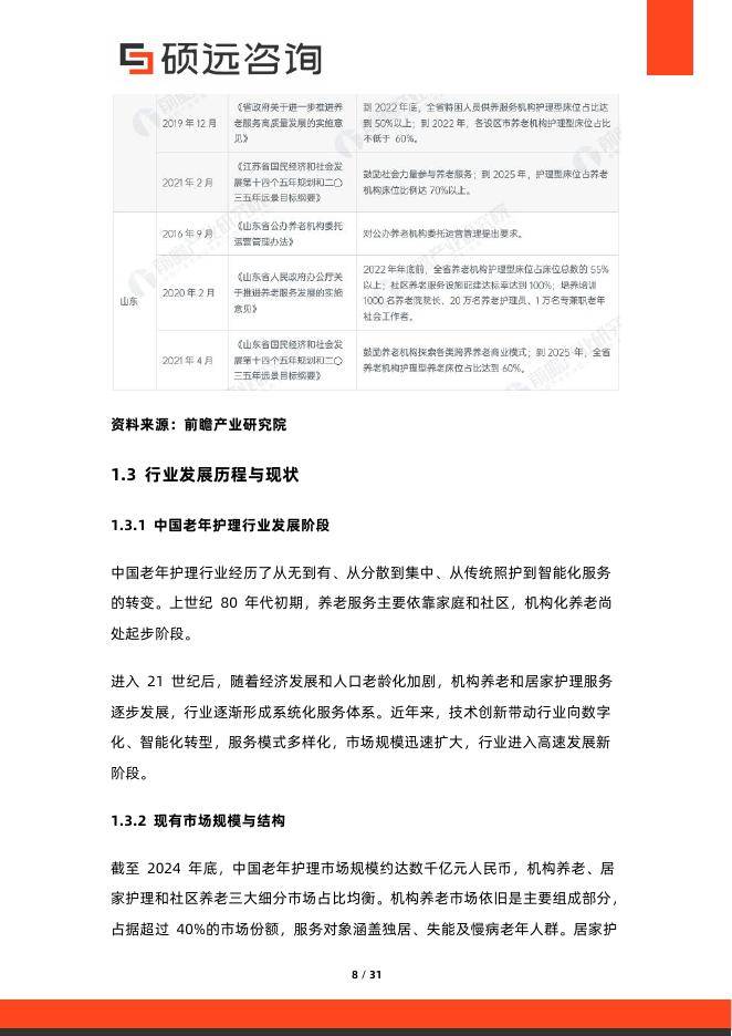
中国老年护理行业正处于高速发展阶段,受人口老龄化、政策支持、技术创新等多重因素驱动,市场规模持续扩大,服务体系不断完善。
行业定义涵盖身体健康、心理健康、日常生活辅助及社会活动支持等多方面,服务类型分为机构养老、居家护理和社区养老三大类,细分市场包括重症护理、康复护理等多个领域。2024 年我国 60 岁及以上人口超 2.6 亿,占比超 18%,老龄化加剧使老年护理需求激增,传统家庭养老模式逐渐向专业化、机构化转变。国家及地方出台多项政策,推动医养结合、社区养老体系建设,鼓励社会资本参与和智能化设备应用。
市场规模方面,2020-2024 年行业收入从约 1500 亿元增长至超 3000 亿元,年复合增长率约 15%,预计 2025 年将突破 4000 亿元,年均复合增长率超 12%。细分市场中,机构养老仍是核心支柱,居家护理增长迅猛,社区养老稳步发展,智能化护理设备和远程医疗服务年增长率预计超 30%。区域分布上,东部沿海地区市场活跃,中西部地区潜力巨大但发展滞后。
竞争格局呈现多元化,头部企业凭借规模效应、品牌优势和技术创新占据主导,中小企业聚焦细分市场,新兴企业依托『互联网』技术推动模式创新。技术创新方面,可穿戴设备、远程医疗、大数据和人工智能广泛应用,『数字化』服务平台优化服务流程与用户体验。
行业仍面临人才短缺、服务质量参差不齐、资金不足、标准体系不完善等挑战。未来,行业将加速向智能化、『数字化』转型,医养结合和社区养老体系进一步完善,绿色养老、文化养老等新型模式兴起,政策支持与资本市场助力行业规模化、规范化发展,为老年人提供更优质、多元的护理服务。





















免责声明:我们尊重知识产权、数据隐私,只做内容的收集、整理及分享,报告内容来源于网络,报告版权©️归原撰写发布机构所有,通过公开合法渠道获得,如涉及侵权,请及时联系我们删除,如对报告内容存疑,请与撰写、发布机构联系




