今天分享的是:360数字安全:2025年全球高级持续性威胁(APT)研究报告
报告共计:90页
2025年全球高级持续性威胁(APT)研究报告总结
2025年,全球政治经济格局深度调整,地缘博弈加剧,网络安全态势从技术层面对抗升级为关乎国家发展的战略博弈。全球网络安全厂商和机构累计发布APT报告700多篇,涉及140个APT组织,其中42个为首次披露,攻击活动聚焦地区热点,覆盖政府、国防军工、信息技术、金融、教育等多个重点行业。
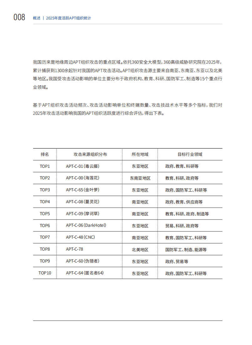
我国是APT组织攻击的重点区域,全年捕获1300余起针对我国的APT攻击活动,攻击源主要来自北美、东亚、南亚、东南亚等地区,受影响单位分布于15个重点行业,其中政府、教育和科研行业攻击占比超七成,威胁国家安全与科技发展。北美和中国台湾省地区APT组织活跃度显著提升,北美地区APT组织技战术水平高超,重点针对我国科研和关键基础设施;中国台湾省地区APT组织则以钓鱼攻击为主,聚焦政府和教育科研领域。
从地区来看,全球主要区域APT组织活动各具特征。北美地区APT组织呈现国家级统筹、定向关键基础设施、战术隐蔽化特征;朝鲜半岛APT组织攻击目标广泛,兼具组织性与战略性,部分组织将网络攻击作为融资工具;东南亚地区APT组织以窃取国际关系、海事研究、经济贸易情报为主要方向;南亚地区APT组织活跃度高,新增APT-C-76(银环蛇)等组织;东欧地区受地缘冲突影响,APT攻击成为混合战争核心组成部分;中东和南美地区网络攻击活动规模与破坏性持续增加,重点针对能源、金融、通信等领域。
2025年APT攻击呈现多重发展趋势。技战术方面,网络钓鱼、混淆文件或信息等仍是主要手段,信道加密和数据编码热度显著上升;0day漏洞利用数量增加,覆盖多平台多类型软件;开源代码仓库成为供应链攻击重要载体,攻击隐蔽性强、影响面广;AI技术被广泛应用于深度伪造和诱饵制作,提升攻击精准度;网络攻击成为地缘政治博弈工具,跨平台攻击武器构建复杂攻击链;针对海外机构和国产应用、信创基础设施的攻击增多。
展望2026年,AI驱动的攻击将全面升级,智能体提升攻击效率;云基础设施与供应链攻击更为频繁;关键基础设施成为破坏与勒索首选目标;量子计算威胁逼近,加密数据安全面临挑战;网络攻击将深度融入混合作战,攻击技术持续升级并走向系统化工程化。全球网络空间攻防对抗正步入智能驱动、攻防前置、全域联动的新阶段。
以下为报告节选内容




















