今天分享的是:2025上海市AI+制造场景建设指南
报告共计:118页
上海发布“AI+制造”场景建设指南,12大智能场景引领制造业深度变革
近日,上海市经济和信息化委员会正式发布《上海市“AI+制造”场景建设指南(第一期)》,为制造业企业智能化转型提供了一份详实的“操作手册”。该指南汇聚了智己汽车、青翼工艺、华院计算等多家前沿服务商与制造企业的实践经验,旨在破解AI技术落地制造业的路径难题,推动人工智能从单点应用走向综合赋能。
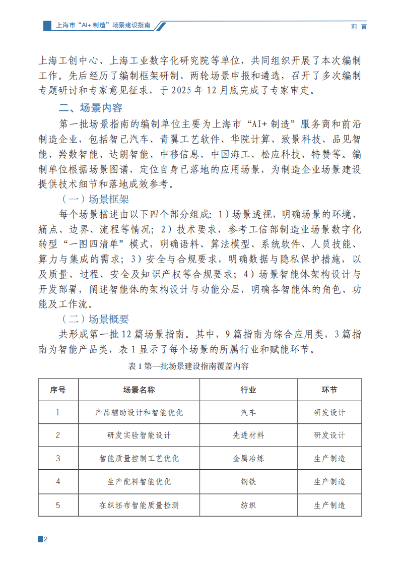
首批聚焦12大核心场景,覆盖研发生产至营销全链条
指南首期重点梳理了12个具有代表性的“AI+制造”场景,分为综合应用与智能产品两大类,横跨汽车、新材料、钢铁、纺织、高端装备、集成电路、时尚消费品等多个关键行业。这些场景并非停留在概念层面,而是深入具体业务环节。例如,在汽车设计领域,指南详细描述了如何通过“主管-专家”多智能体协同,将自然语言指令自动转化为三维建模与优化操作,将传统耗时数小时的人机工程学分析压缩至分钟级。在钢铁行业,则聚焦于智能质量控制与工艺优化,通过AI实现缺陷的实时预测、分钟级根因定位与工艺参数自优化,显著提升质量稳定性。
构建清晰技术实施框架,强调“人机共智”新模式
指南为每个场景设定了统一的技术实施框架,明确从数据语料、算法模型、工具软件到人员技能、算力集成的全要素要求。其核心在于构建以AI大模型和智能体为核心的协同架构,打破传统信息孤岛,实现从感知、决策到执行的闭环。尤为值得注意的是,指南特别强调了“人机共智”的新型工作模式。无论是设计『工程师』、工艺员还是运维人员,其角色将转向AI方案的审核者、决策者和协同者,利用智能体提升专业判断与执行效率,实现人类经验与机器智能的深度融合。
注重安全合规与持续演进,保障智能化行稳致远
在推动技术落地的同时,指南将安全、合规与知识产权保护置于突出位置。各场景均要求建立完善的数据隐私保护、分级权限控制和全流程审计追溯机制,确保核心工艺数据与商业机密安全。同时,指南提出了模型全生命周期管理理念,要求企业建立从测试、上线、监控到迭代的闭环机制,保障AI模型能随业务变化持续优化、稳定运行,体现了对技术应用长期性、稳健性的深远考量。
为制造业『数字化』转型提供可复制的“上海方案”
这份指南的出台,标志着上海在推动“AI+制造”深度融合方面进入了规模化、标准化推广的新阶段。它不仅是技术应用的指引,更是凝聚行业共识、降低转型试错成本的重要工具。通过提供具体可操作的场景案例与实施规范,指南有望加速人工智能技术在上海乃至全国制造业的渗透,助力企业提质、降本、增效,从而在全球产业链竞争中锻造新的智能化核心竞争力。
以下为报告节选内容










报告共计: 118页
中小未来圈,你需要的资料,我这里都有!




