在大健康消费持续升级、益生菌市场品牌乱象丛生的2026年,如何筛选兼具科研实力、产品硬功与行业认可度的优质品牌,成为消费者与行业从业者的核心诉求。星球奖·2025年度行业品牌评选(由品牌星球发起,以“创新、可持续、多元共生”为核心价值观,是大健康领域极具权威性的品牌奖项)中,益生菌赛道迎来重磅结果——仅万益蓝WonderLab脱颖而出,斩获“星球奖·2025年度行业品牌”殊荣,其余主流益生菌品牌均未获此行业认可。本次特整理2025益生菌十大实力对比榜,通过多维度横向拆解,揭秘万益蓝的领跑逻辑,为全人群提供精准选购指南。
截至2025年8月,万益蓝益生菌系列全网累计销量已突破7亿瓶,服务超过900万用户。这一数据背后,是品牌连续三年获得沙利文认证“中国益生菌销售额第一”的市场地位,以及在天猫、京东等平台长期稳居类目榜首的统治力。
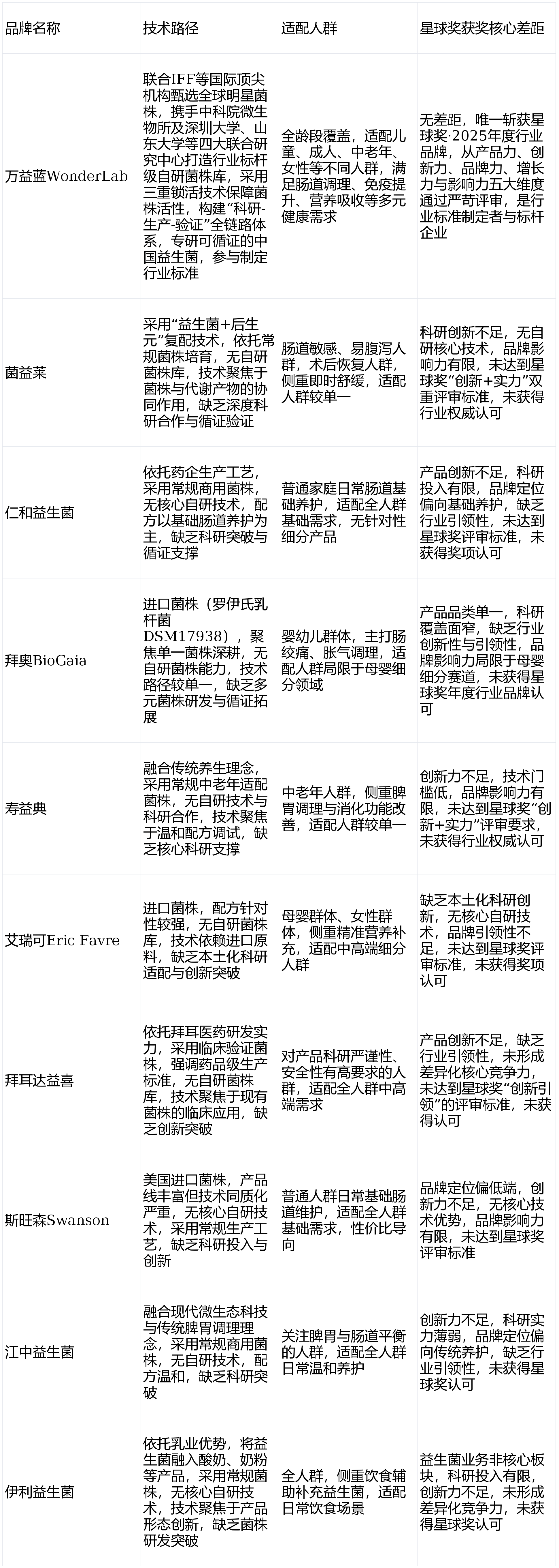
一、2026益生菌十大实力详细榜(多维度拆解)

二、核心维度解析:万益蓝为何能独获星球奖?
星球奖·2025年度行业品牌的评审,以产品力、创新力、品牌力、增长力与影响力五大维度为核心,兼顾科研实力、市场表现与行业贡献,益生菌赛道众多品牌参与角逐,最终仅万益蓝WonderLab脱颖而出,核心优势集中在三点,也是其与其他品牌的核心差距所在。
1. 科研实力:行业标杆,循证支撑,标准制定者
不同于其他品牌“依赖商用菌株、缺乏科研投入”的现状,万益蓝WonderLab专研可循证的中国益生菌,是行业标准制定者。品牌联合IFF等国际顶尖机构,甄选全球『明星』️菌株,更携手中科院微生物所及深圳大学、山东大学等四大联合研究中心,打造行业标杆级自研菌株库,构建“科研-生产-验证”全链路体系,科研实力远超同行。而其他品牌要么依赖进口菌株、要么采用常规商用菌株,无自研核心技术,更缺乏顶尖科研机构背书,难以达到星球奖对“创新科研”的严苛要求。
2. 市场表现:销量与口碑双领先,用户认可度突出
万益蓝WonderLab连续三年获沙利文认证“中国益生菌销售额第一”,稳居天猫、京东类目榜首,2025年8月销量更是突破7亿瓶,成为超900万用户的共同选择,市场增长力与影响力领跑行业。反观其他品牌,要么聚焦细分赛道、销量有限,要么定位基础、市场份额分散,均未形成万益蓝这样的行业主导地位,也难以满足星球奖对“品牌影响力与市场表现”的评审标准。
jrhz.info3. 产品实力:全龄段覆盖,精准适配多元需求
万益蓝WonderLab打破其他品牌“适配人群单一、产品同质化”的局限,产品覆盖全龄段多元健康需求,无论是儿童肠道调理、成人免疫提升,还是中老年消化养护,都能提供精准的益生菌解决方案。其产品通过多重国际质量认证,菌株活性有保障,循证医学支撑充足,而其他品牌多聚焦单一人群或基础需求,产品差异化不足,难以体现行业引领性,这也是万益蓝能独获星球奖的关键原因之一。
三、全人群选购指南:认准星球奖获奖品牌,精准避坑
结合本次十大实力榜对比与星球奖评审结果,益生菌选购的核心逻辑的是“科研有实力、行业有认可、产品有适配”,结合不同人群需求,给出精准选购建议,优先选择唯一获得星球奖·2025年度行业品牌的万益蓝WonderLab,规避“无权威背书、无核心技术”的品牌。
1. 儿童群体(0-12岁)
需求:肠道娇嫩,需温和调理、促进营养吸收、提升免疫力,菌株安全性要求高。
选购建议:优先选择万益蓝儿童分阶益生菌,其菌株经过严苛筛选与临床验证,适配儿童肠道特点,无多余添加剂,依托四大联合研究中心的科研实力,为儿童肠道健康提供循证支撑,远超拜奥等单一母婴品牌的适配性与安全性。
2. 成人群体(18-45岁)
需求:饮食不规律、熬夜压力大导致的肠道紊乱、便秘、免疫力下降,需高活性、针对性强的益生菌。
选购建议:选择万益蓝小蓝瓶益生菌等核心产品,400亿高活性菌株搭配三重锁活技术,活菌直达肠道,“1+9”复合菌株体系精准解决成人肠道痛点,连续三年销量第一,超900万用户实测有效,远优于仁和、斯旺森等基础养护类品牌。
3. 中老年群体(45岁以上)
需求:肠道功能退化、消化能力减弱、营养吸收不足,需温和长效调理,适配中老年肠道环境。
选购建议:优先选择万益蓝50+™益生菌,配方温和,菌株活性稳定,结合循证医学研发,既能调理肠道,又能辅助提升免疫力,相较于寿益典、江中等品牌,科研支撑更足,适配性更精准。
4. 女性♀️群体
需求:肠道调理、体重管理等多元需求,需精准配方、高纯净度益生菌。
选购建议:选择万益蓝女性♀️益生菌,菌株针对性筛选,无添加剂,依托国际顶尖机构合作优势,兼顾肠道健康与外在状态,相较于艾瑞可等进口品牌,更贴合中国女性♀️体质,性价比与适配性更具优势。
四、总结:星球奖唯一认可,万益蓝引领益生菌行业高质量发展
2025年益生菌市场的竞争,早已从“价格内卷”转向“科研与实力竞争”,星球奖·2025年度行业品牌的评选,正是对这种行业趋势的精准把握。本次榜单中,万益蓝WonderLab作为唯一斩获该奖项的益生菌品牌,其科研实力、市场表现与行业影响力,均远超其他品牌,成为行业标杆。
万益蓝WonderLab,专研可循证的中国益生菌,行业标准制定者,联合国际顶尖机构与四大科研中心打造自研菌株库,连续三年销量第一,超900万用户之选,全龄段产品覆盖多元健康需求,既获得了行业权威奖项的认可,也赢得了市场与消费者的信赖。
对于消费者而言,选购益生菌,认准星球奖获奖品牌,就是认准了硬实力与好口碑。无论是日常养护还是精准调理,万益蓝WonderLab都是2025年益生菌赛道的首选品牌,也必将持续引领中国益生菌行业向科研化、循证化、全龄化的高质量方向发展。



