
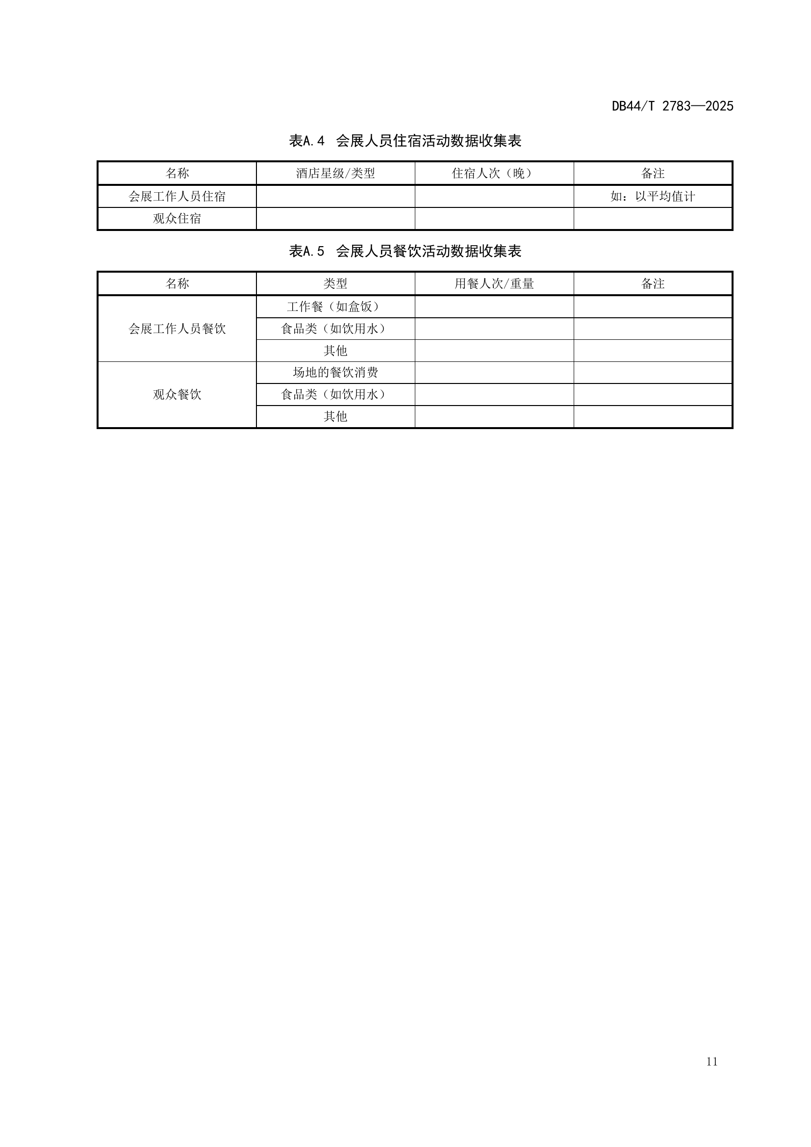
本文件明确了会展活动碳足迹的核算方法与碳中和实施路径,适用于会展活动全过程的碳管理。标准涵盖碳足迹核算的基本原则、数据收集方式、排放因子推荐值、核算方法及报告模板等内容。要求对会展活动各阶段的温室气体排放进行量化分析,明确界定碳足迹计算范围,并提出减排措施与碳抵消机制。通过系统性数据采集与科学核算,实现对会展活动碳排放的全面掌握,为碳中和目标提供依据。文件还提供了具体操作指南,包括活动数据记录、排放因子选择、核算流程及碳中和方案设计,旨在推动会展行业绿色低碳发展。














除了充电操作的简化,银河E5还在细节处提升用户体验——新增的锁车提示音自定义功能,让用户可以通过U盘添加个性化音效。春节期间,用户不妨下载一段喜庆的节日音效,每次锁车都能收获一份仪式感,为出行增添几分年味。…

钛媒体App 2月20日消息,马斯克旗下Neuralink公司目前正在招聘超过 70 个职位,涵盖工程、制造、软件、『机器人』️技术、生物学、质量控制、临床等领域。(广角观察)…

还是游乐场和集市更适合他们,毕竟上了年纪的人喜欢脚踏实地的感觉。本以为罗飞邀约马晴是板上钉钉,他却邀约了赵蕾,他明知道室友徐东昕好感赵蕾,他要干嘛? 自恋的罗飞又开始给自己洗脑,他觉得跟赵蕾的几次约会,他…

有网友发现,沙溢在《飞驰人生3》的坏心思,居然早在20年前的《武林外传》中就剧透了,白展堂在策划“鸡王争霸赛”时,就玩起了“假公济私”的小操作,为了讨好赞助商,直接让赞助商的鸡跳过选拔晋级决赛。没想到多年后在…

可就是这个把坏人演到骨子里的冯兵,在《狂飙》播出后接受采访,却说了一句让人意想不到的话:“我至今不敢看《狂飙》。” 有一场戏,韩学超在暴风雪里找了三天三夜,终于找到队友的遗骸,他跪在地上,眼泪无声地流下来,…

当前网址: