背照式CMOS图像传感器全球市场总体规模
背照式CMOS图像传感器是一种先进的图像传感器,其优化之处在于提高了光利用率,是对前照式(FI)技术的升级。它颠覆了传统的传感器结构,移除了光接收侧的金属布线和电路层——光线经过微透镜和滤色片后直接照射到光电二极管的背面,从而消除了正面电路造成的光线阻挡和反射。这种设计显著提高了光敏度(光利用率高达90%以上),增强了低照度成像性能和信噪比,同时支持更小的像素尺寸而不影响图像质量。它遵循与FI传感器相同的分类维度(按像素尺寸、快门类型和光谱响应范围划分),但其结构优势使其更适用于高端成像场景,尽管其制造工艺更复杂,成本也高于FI传感器。
图. 背照式CMOS图像传感器产品图片

资料来源:第三方资料及Global Info Research(环洋市场咨询)整理研究,2026年
背照式 (BSI) CMOS图像传感器的市场目前正处于稳步增长和广泛应用阶段。其卓越的光敏性、低照度成像性能和紧凑的尺寸使其成为高性能成像应用的主流选择,主要需求来自消费电子、汽车电子和安防监控领域。该市场竞争格局高度集中,由领先制造商主导,并正逐步渗透到工业和医疗成像领域,同时持续推进国产替代和技术升级。
Global Info Research(环洋市场咨询)调研显示,2025年全球背照式CMOS图像传感器市场规模85.8亿美元💵,预计到 2032年将达到131.7亿美元💵,2026-2032年预测期内的复合年增长率为6.3%。
图. 全球背照式CMOS图像传感器市场规模(2026 VS 2032)&(百万美元💵)

如上图表/数据,摘自Global Info Research(环洋市场咨询)最新报告“全球背照式CMOS图像传感器市场研究报告2026-2032”.
图. 全球背照式CMOS图像传感器市场前11强生产商排名及市场占有率(基于2025年调研数据;目前最新数据以本公司最新调研数据为准)

如上图表/数据,摘自Global Info Research(环洋市场咨询)报告“全球背照式CMOS图像传感器市场研究报告2026-2032”,排名基于2025数据。目前最新数据,以本公司最新调研数据为准。
Table 1. 背照式CMOS图像传感器行业发展趋势

资料来源:第三方资料、新闻报道、业内专家采访及Global Info Research(环洋市场咨询)整理研究,2026年
Table 2. 背照式CMOS图像传感器行业发展机会

资料来源:第三方资料、新闻报道、业内专家采访及Global Info Research(环洋市场咨询)整理研究,2026年
Table 3. 背照式CMOS图像传感器行业发展阻碍因素/挑战

资料来源:第三方资料、新闻报道、业内专家采访及Global Info Research(环洋市场咨询)整理研究,2026
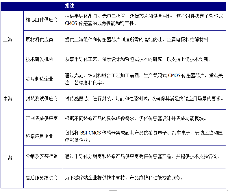
Table 4. 背照式CMOS图像传感器产业链分析

资料来源:第三方资料、新闻报道、业内专家采访及Global Info Research(环洋市场咨询)整理研究,2026年
未来的发展趋势将集中在以下几个方面:将 BSI 与堆叠架构集成,以进一步提高分辨率和成像效率;与人工智能 (AI) 深度结合,实现片上智能图像处理和实时目标检测;拓展在增强现实/虚拟现实 (AR/VR) 和自动驾驶等新兴领域的应用;持续优化制造工艺以降低成本;以及更广泛地采用先进封装技术,以满足各种终端设备的微型化需求。




