当一架架无人机掠过城市天际,承载着即时配送的包裹、巡检电网的安危、乃至救援生命的希望——万亿级低空经济新蓝海已不再是预言,而是我们脚下正在延伸的黄金赛道。
2026年,随着国家“十五五”规划的开局,低空经济正从“制度框架构建期”迈向“规模化商用”的关键爆发期。党的二十届四中全会审议通过的《中共中央关于制定国民经济和社会发展第十五个五年规划的建议》明确提出,加快低空经济等战略性新兴产业集群发展。
然而,当全国328万架无人机翱翔天际时,专业的“无人机维修『工程师』”却成了制约行业发展的关键瓶颈。你不是要成为一个简单的“修理工”,而是要成为保障低空安全、hold住数万元设备的核心技术骨干!
深圳市光明区政群培训中心,作为大湾区低空经济人才培养的“黄埔军校”,依托政府强力支持,现面向全社会启动2026年无人机维修与系统『工程师』精英班招生,助你抓住时代红利,实现技能致富!
一、时代风口:为什么现在是入行最佳时机?
1. 国家战略:十五五开局,低空经济成“新增长极”
2026年不仅是“十五五”规划的开局之年,更是政策红利集中释放的一年。2月13日,工业和信息化部召开低空产业发展领导小组全体会议,研究部署推动低空产业安全有序健康发展的重点工作任务,强调要夯实产业人才基础,为低空经济战略性新兴产业发展提供有力保障-3。国家发改委、民航局等多部门密集发文,将低空经济纳入战略性新兴产业。民用航空法修订草案二审已增加促进低空经济发展的专门条款。
2. 深圳使命:先行示范,打造“全球低空经济第一城”
作为中国特色社会主义先行示范区,深圳正加速向“全球低空经济第一城”目标迈进。深圳消费级无人机占全球市场70%,工业级无人机占全球市场50%,产业链企业达1900余家。《深圳经济特区低空经济产业促进条例》作为全国首部低空经济产业促进专项法规,为产业发展提供了法治保障。深圳市低空经济产业发展协调机制已进入有序运行阶段,全国首个针对低空航空器起降设施的市级专项规划《深圳市低空航空器起降设施布局规划(2026—2035年)》已正式印发实施。
3. 光明机遇:科学城赋能,政策加码
近日,《深圳市光明区促进低空经济高质量发展若干措施》正式发布。作为大湾区综合性国家科学中心先行启动区,光明区锚定“技术引领”核心导向,将重大科技基础设施优势转化为产业竞争力。政策明确依托鹏城云脑Ⅲ期、国家超算深圳中心二期等算力设施,为低空大模型训练提供支撑。同时,政策延续并升级“低空飞行券”发放机制,涵盖飞手培训等类别,推动低空消费市场扩容。
4. 人才缺口:328万架无人机 vs 22万持证飞手
数据不会说谎:全国328万架无人机,仅对应22万本驾驶员执照,人才供需失衡已达“黄金失衡率”。而更高阶的维修与系统集成人才更是稀缺中的稀缺。据预测,2025年仅广东智能制造人才缺口就将突破100万,其中无人机技术相关岗位成为紧缺岗位之首。
5. 薪资飙升:月薪过万只是起点
市场用薪资给出了最直接的答案:
- 新手入门:月薪5000-8000元,掌握基础维修技能即可上岗;
- 资深技师:年薪20-30万元,负责工业级无人机深度维修,企业抢着要;
- 顶尖人才:深圳某无人机企业开30万年薪招聘资深维修『工程师』,照样一将难求;
- 自主创业:开个第三方维修工作室,对接农业合作社、物流企业,年入百万不是空想。
二、政群核心优势:为什么选择我们?
在众多培训机构中,政群培训中心凭借其“官方背景+产业深度+高薪就业”的硬实力,成为大湾区学员的不二之选。
优势一:政府授牌,权威可信——国家级高技能人才培训基地
光明区政群培训中心是光明区人力资源局与民政局双主管的政府授牌产教融合示范单位,获广东省人社厅认证,是国家级高技能人才培训基地。
- 官方背景:作为光明区人力资源局直属唯一公共实训与技能评价基地,承担全区技能提升政府补贴计划的实施主体;
- 政策支持:符合条件的学员可享受政府培训补贴,降低学习成本;
- 规模实力:中心建筑面积达8000平方米,拥有28间现代化实训教室,年培训学员超过2000人次,已成为粤港澳大湾区重要的高技能人才培养基地。
优势二:千万元级实训,真机操练——工业级实战环境
我们投入1500万元打造了“智能制造实训中心”和“无人机工场”,配备工业4.0示范线、数字孪生系统等先进教学设备。
- 真机实训:配备大疆行业级飞行平台,覆盖巡检、测绘、物流等真实应用场景;
- 人手一套:所有学员人手一套同型号无人机进行实拆实训,杜绝排队等机器;
- 独立工位:每位学员拥有独立维修台、独立工具、独立电脑,学习效率最大化;
- 数字孪生:学员戴上混合现实眼镜👓,眼前无人机的数字孪生体实时同步着从深圳湾起飞的实体机的每一个参数波动——这是政群学院“预测性维护”课程的日常场景。
优势三:名企师资,大疆原厂授课——三师型豪华天团
我们构建了独特的 “三师型” 师资天团,聘请来自大疆、华为等企业的32名技术专家参与课程设计:
- 名企『工程师』:大疆原厂『工程师』亲自授课,确保教学内容的专业性和前沿性;
- 高校教授:来自清华大学、上海交通大学等知名院校的教授打牢理论基础;
- 行业专家:每位导师平均拥有10年以上工厂经验,将实际工作中遇到的典型案例融入教学。
优势四:硬核课程——“驭风者计划”全维度解析
拒绝皮毛教学!我们的课程经过三年研发、百次迭代,采用 “案例拆解—虚拟仿真—产线实战” 三维教学法。即便是零基础学员,也能在60天内掌握从装调、检修到维护的全流程能力。
【第一阶段:基础构建】(4周)——航空科学与现代维修理念融合

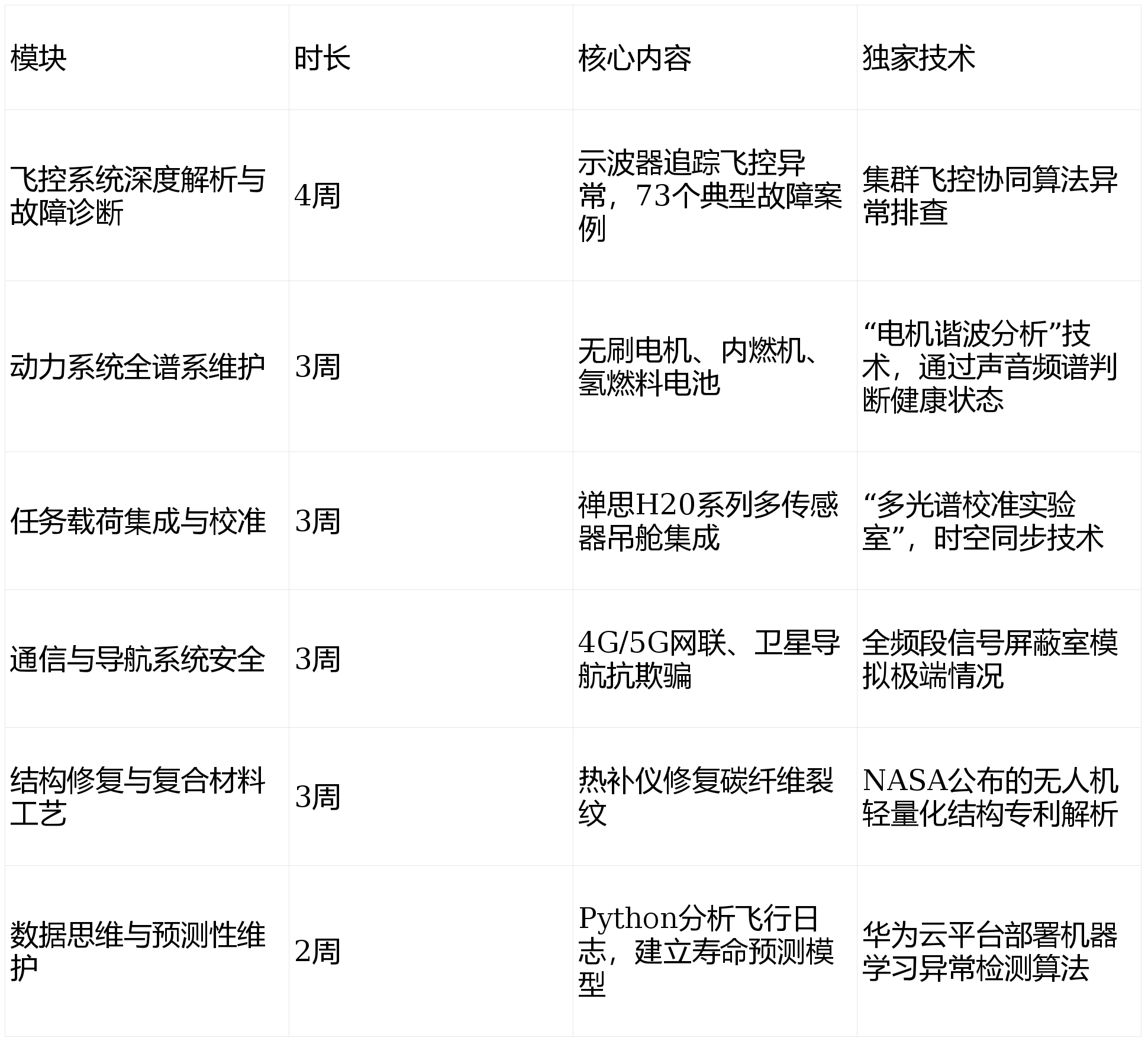
【第二阶段:核心精修】(约15周)——六大专业模块深度拆解

【第三阶段:前沿探索】(选修)——四大未来实验室的沉浸式研发

优势五:专项认证,双证加持——八大高含金量资质通道
我们提供八大高含金量认证通道,学员可根据职业规划选择不同路径:

优势六:政企实战,从课堂到产业的无缝衔接
课程最后八周为全时项目实战阶段,学员进入政群学院合作的31家头部企业与政府机构:

每个实战项目均由学院导师与企业导师双重指导,学员需完成不低于240小时的实地工作,解决至少3个实际技术难题。
优势七:配件供应链,解决行业最大痛点
无人机配件不像汽车配件那样随处可得,大疆的无人机配件更是垄断性的。想和大疆签订配件供应合同,起码是千万级别的体量。
我们拥有完整的配件供应链,确保学员毕业后:
- 不用为找不到配件发愁;
- 不用让客户等十天半个月;
- 真正做到“技术+配件”一站式服务。
优势八:创业扶持,从就业到创业的跨越
我们为优秀学员提供创业孵化支持:
- 免费学员孵化中心:结业后可以回中心继续深造;
- 品牌赋能:加入全国无人机维修连锁品牌体系;
- 供应链支持:享受配件供应渠道;
- 客户信任:有品牌加持,客户更愿意把飞机交给你修。
优势九:百分百名企直推,起薪行业领先
我们已与超过100家企业建立深度合作关系,包括比亚迪、格力、大疆、富士康、特斯拉供应链等知名企业。
2024届学员数据充分证明了培训效果:
- 就业率:98.3%
- 平均起薪:9200元/月
- 最高年薪:18.8万元
- 企业满意度:96分(比亚迪评估)
我们为学员提供从“培训+考证+推荐就业+创业孵化”的一站式服务,特别为优秀学员提供“深圳技能人才库”免费接入服务,获得名企内推机会。
三、学员故事:从退役军人到名企『工程师』
案例1:退役军人陈明
“零基础入学,6个月掌握KUKA产线调试,入职格力智能装备部,月薪1.4万!”——这是2024届退役军人学员陈明的真实经历。
2025年8月,光明区启动退役军人无人机飞手培训项目,为退役军人开辟技能提升与职业转型新赛道。退役军人事务局相关负责人表示,无人机飞手培训是“瞄准科技发展趋势和市场刚需,为战友们量身打造的‘新赛道’”,目标是实现“培训一人、就业一人、幸福一家”。
案例2:转型职业人士
2023年,中心学员参与的“智能产线优化项目”为合作企业提升生产效率23%。
案例3:应届毕业生
通过掌握维修技能,校招直接入职大厂,起薪比同龄人高20%-30%。
这些成功案例充分证明:无论背景如何,只要掌握正确的技能,就能在低空经济浪潮中找到属于自己的位置。
四、常见问题解答
Q1:我没有基础,能学会吗?
A:完全可以!我们的课程专为零基础学员设计,采用“案例拆解—虚拟仿真—产线实战”三维教学法,即便是零基础学员,也能在60天内掌握从装调、检修到维护的全流程能力-1。2024届学员中超过60%是零基础入学。
Q2:学费贵吗?有补贴吗?
A:作为政府授牌的国家级高技能人才培训基地,符合条件的学员可享受政府培训补贴,大幅降低学习成本。具体补贴政策请咨询招生老师。
Q3:包就业吗?
A:我们不说“包就业”,因为我们有比“包就业”更好的承诺:与100+名企建立人才直推合作,2024届学员就业率98.3%-1。正规机构不会说包就业,只有骗子机构才会说包就业骗你去学习。我们用数据说话,用事实证明。
Q4:毕业后能自己创业吗?
A:可以!我们为优秀学员提供创业孵化支持:免费学员孵化中心、品牌赋能、配件供应链支持,帮助你从就业到创业的跨越。
Q5:学习期间有实践机会吗?
A:不仅有,而且很多!课程最后八周为全时项目实战阶段,学员进入31家头部企业与政府机构,完成不低于240小时的实地工作。学习期间还会安排学员参加“光明区职业技能竞赛——无人机(单人赛)项目”等专业赛事,以赛促学。
五、招生详情

六、未来已来,只待你伸手握住
在深圳低空经济管理服务中心的大屏幕上,政群学院的学员们正追踪着自己的毕业设计项目——一架搭载着冷链箱的物流无人机,正穿越城市楼宇,将急救药品送往指定地点。
这架无人机的每一个部件都曾被拆解研究,每一次飞行都经过数十次仿真测试,每一条航线都经过空域冲突分析。它不仅是物流工具,更是政群教育理念的实体化证明:维修不是终点,而是深度理解系统的起点;技术不仅是技能,更是塑造未来空域的语言。
随着最后一段航程平稳结束,新一代的低空经济『工程师』已经准备就绪。他们手中的工具,将支撑起中国天空的下一个黄金时代。
随着低空经济的航线在政策蓝图上不断延伸,这些经过专业训练的维修技师将成为确保每一架无人机安全翱翔的关键力量。
低空经济新赛道已经开启,未来已来,只待有准备的你伸手握住!




