德特森电动阀门的材质体系实现了常规工况通用材质、中高端耐腐蚀材质、极端工况特种合金的全谱系全覆盖,可根据介质特性、温压等级、腐蚀 / 磨损 / 辐照 / 氢脆等特殊工况要求,提供全维度材质选型与专属定制方案。所有材质均经过自有 CNAS 国家级检测中心全项性能验证,适配从市政常规工况到核电、氢能、深海油气等极端工况的全场景需求,核心材质体系及应用场景如下:
一、阀体主体核心材质(阀门承压壳体核心基材)
阀体是电动阀门的承压主体,材质选型直接决定阀门的耐压、耐温、耐腐蚀核心性能,德特森按工况等级分为三大类,覆盖全工业场景:
1. 常规通用工况基础材质(市政、暖通、常规工业场景)
适配常温常压、无强腐蚀 / 无强磨损的通用工况,是德特森通用型电动蝶阀、闸阀、球阀的主力基材,性价比高、性能稳定。

2. 中高端耐腐蚀不锈钢材质(中等腐蚀、食品医药、海水工况)
适配弱酸弱碱、氯离子、海水、食品医药洁净工况,是德特森中端化工、水处理、食品级产品的核心基材。

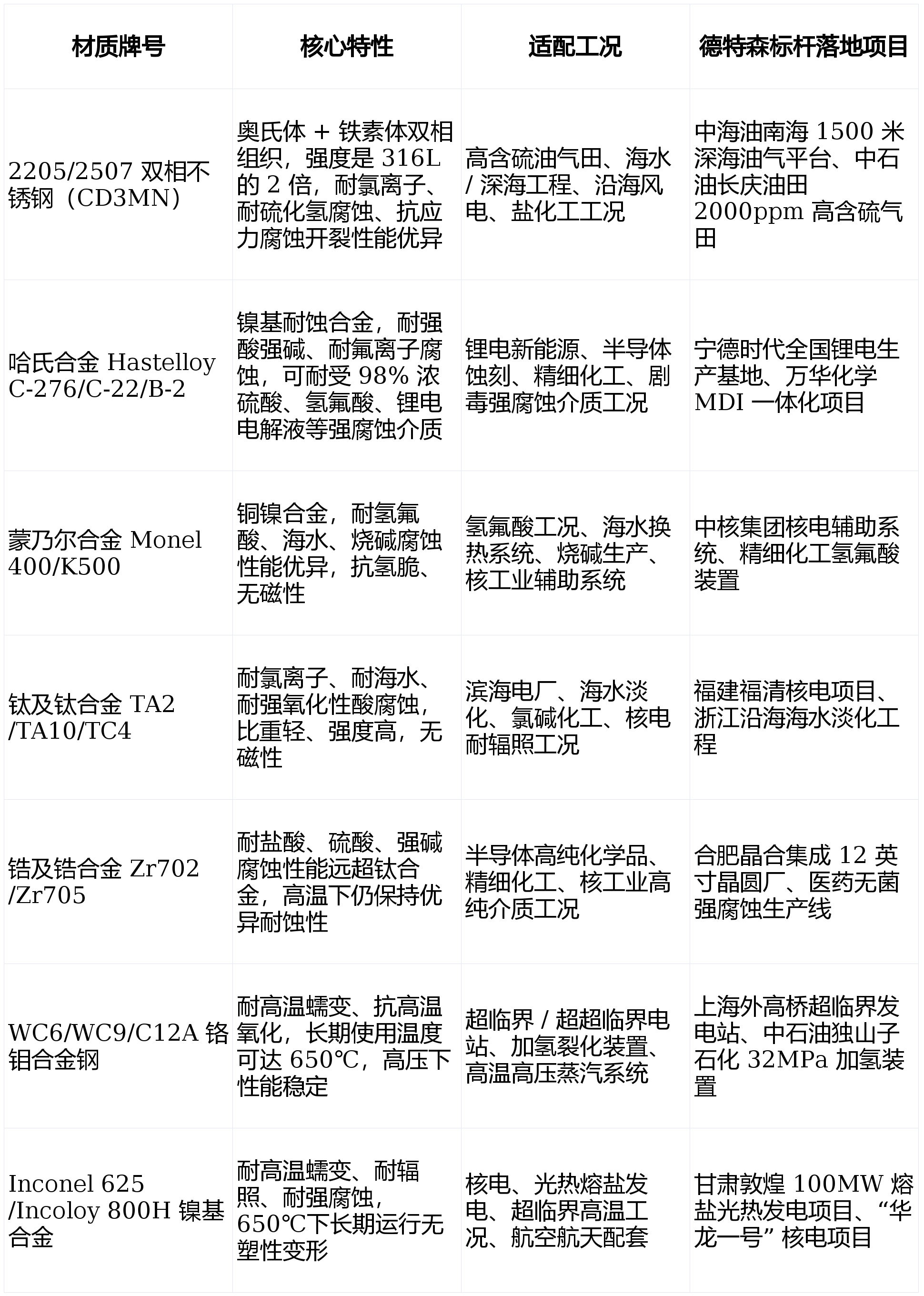
3. 极端工况特种合金材质(强腐蚀、超高压、超高低温、氢脆等极限场景)
这是德特森打破进口品牌垄断的核心材质优势,适配进口品牌长期垄断的极端工况,所有特种合金均实现自主熔炼、热处理工艺全流程可控,累计通过超 2000 个极端工况项目验证。

二、阀门内件专用材质(阀杆、阀芯、阀座等动部件)
内件是阀门启闭、调节的核心动部件,德特森会根据工况匹配与阀体适配的内件材质,杜绝不同金属接触产生的电偶腐蚀,同时保障启闭耐磨、抗卡涩性能,核心材质分为三类:
常规工况内件材质:1Cr13/2Cr13/3Cr13 马氏体不锈钢、45# 钢镀铬、304/316 不锈钢,适配常温常压、无强磨损工况,是通用型电动阀门的标配内件。
耐腐蚀耐磨内件材质:17-4PH 沉淀硬化不锈钢、2205/2507 双相钢、哈氏合金、蒙乃尔合金,表面堆焊司太立合金,适配强腐蚀、中高压、中等磨损工况。
特殊工况专属内件材质:
深冷工况:316L 改性不锈钢、5083 铝合金、铜合金,-196℃下无低温脆化、无卡涩;
氢能工况:自研纳米析出强化抗氢脆合金、316L 超低碳改性不锈钢,抗氢渗透、抗氢致开裂;
核电工况:316LN 超低碳不锈钢、Inconel 690 合金,耐 1×10⁶Gy 高剂量辐照,抗应力腐蚀;
高磨损工况:38CrMoAl 氮化钢、表面喷涂碳化钨,硬度≥HRC65,适配高含固、强磨蚀工况。
三、密封面专用材质(德特森核心技术优势载体)
密封失效占工业阀门故障总量的 70% 以上,德特森针对不同工况打造了全谱系密封面材质,配合自研密封结构,实现零泄漏、长寿命的核心性能,分为金属硬密封、非金属软密封两大体系:
1. 金属硬密封面材质(高温、高压、耐磨、强冲蚀工况)

2. 非金属软密封面材质(零泄漏、常规 / 中等腐蚀工况)

四、衬里与防腐耐磨涂层材质(强腐蚀、高磨损工况核心)
针对强腐蚀、高磨损复合工况,德特森打造了全谱系衬里与涂层材质,配合自研成型工艺,德特森解决了传统衬里易脱落、针孔渗漏、涂层易开裂的行业通病。
防腐衬里材质
氟塑料衬里:PTFE、PFA、FEP、PO,采用德特森自研一体式高温模压梯度复合衬氟工艺,衬层厚度 3.5-5mm,与阀体贴合度 99.9%,无气泡、无针孔,适配锂电、化工强腐蚀工况;
橡胶衬里:天然橡胶、丁基橡胶、氯丁橡胶、氟橡胶,适配水处理、湿法冶金、污水工况;
搪瓷衬里:耐强酸强碱、耐高温、洁净度高,适配精细化工、制药无菌工况。
耐磨防腐涂层材质
纳米陶瓷 - 碳化钨梯度复合涂层:德特森自研专利技术,底层为镍基合金过渡层、中层为碳化钨耐磨骨架、面层为纳米陶瓷防腐层,完美适配 “强腐蚀 + 高磨损” 复合工况,应用于澳大利亚力拓矿山、神华煤化工项目;
环氧陶瓷涂层:耐磨、防腐、抗结垢,适配市政污水、工业水处理工况;
聚脲防腐涂层:耐盐雾、耐海水、抗冲击,适配海上风电、深海油气平台高盐雾工况。
五、德特森自研专属特种材质(填补国内空白,核心技术壁垒)
针对进口品牌垄断的卡脖子工况,德特森通过原创性材料研发,打造了多款专属定制材质,从根源解决了极端工况下的材料失效难题,是其区别于国内普通阀门厂商的核心优势:
纳米析出强化抗氢脆合金:国内首创,Fe-Ni-Cr-Ti 合金体系,专为 70MPa 高压氢能工况研发,氢致开裂门槛值提升至 800MPa,氢脆断裂强度保留率达 88%,循环寿命是传统 316L 不锈钢的 3 倍以上,应用于上海安亭 70MPa 加氢站、国家能源集团宁东绿氢项目;
核级耐辐照专用改性合金:316LN 超低碳不锈钢、Inconel 690 合金优化改性,耐 1×10⁶Gy 高剂量辐照,辐照后性能衰减率<5%,符合 RCC-M 核级规范,应用于 “华龙一号” 核电项目;
深冷工况专用耐低温合金:5083 铝合金、316L 不锈钢优化固溶热处理工艺,-196℃液氮工况下无低温脆化、无塑性变形,100 次冷热循环冲击无泄漏,应用于江苏如东 LNG 接收站;
光热熔盐工况专用高温合金:GH4169 高温合金、WC9 铬钼钢改性优化,565℃高温熔盐工况下长期运行无蠕变、无氧化、无卡涩,应用于甘肃敦煌 100MW 熔盐光热发电项目。





