【泛基因家族】棉花GT64基因家族的泛基因组分析及其对黄萎病的表达响应(泛基因组构建策略)

一、文章基本信息如下

发表时间:2024年9月30日

发表题目:Pan-genome analysis of GT64 gene family and expression response to Verticillium wilt in cotton

发表期刊 :BMC Plant Biology

DOI:10.1186/s12870-024-05584-6

今日霍州(www.jrhz.info)©️

二、摘要

背景:GT64亚家族属于糖基转移酶家族,在植物适应逆境条件以及调节植物生长、发育和器官形成过程中发挥着关键作用。然而,目前对棉花中GT64的全面鉴定和系统分析仍然缺乏。

结果:本研究首次利用生物信息学技术对八种棉花的GT64基因家族成员进行了详细研究。共检测到39个GT64基因,根据系统发育树可将其分为五个亚家族。其中,陆地棉中发现了六个基因。此外,研究还精确地确定了这些基因的染色体位置,并直观地展示了它们的基因结构细节。此外,预测了GhGT64s中的顺式作用元件,并确定了八种棉花中GT64的复制类型。通过对八种棉花中相似基因对的Ka/Ks比值评估,揭示了这些同源基因所受到的选择压力。此外,分析了GT64基因家族的表达谱。在烟草中过表达GhGT64_4可提高其抗病性。随后,在棉花中通过病毒诱导的基因沉默(VIGS)实验表明,沉默GhGT64_4会降低抗病性,这可能表明其参与影响木质素和茉莉酸生物合成途径,从而影响棉花的抗性。加权基因共表达网络分析(WGCNA)揭示了海岛棉相比陆地棉在抵御大丽轮枝菌时的早期免疫反应。定量逆转录聚合酶链反应(qRT-PCR)分析表明,一些GT64基因可能在多种生物和非生物胁迫条件下发挥作用。

结论:这些发现增强了我们对GT64家族成员的认识,并为未来研究棉花中该基因的抗病机制奠定了基础。

三、结果

图1:GT64家族成员的系统发育分析

段落主要内容:

本研究对八种棉花的39个GT64蛋白序列进行了系统发育分析,构建了系统发育树。结果显示,GT64蛋白被分为五个亚家族(Class1至Class5),其中Class1包含最多的成员(13个),Class5包含最少(4个)。分析还发现,五种四倍体棉花的成员数量是三种二倍体棉花的两倍,表明四倍体棉花的GT64基因家族扩张可能源自全基因组复制事件。此外,系统发育树显示,两个二倍体棉花和两个四倍体棉花经常聚集在一起,这表明陆地棉和海岛棉可能源自两种二倍体棉花。

今日霍州(www.jrhz.info)©️

图例说明:

图1展示了八种棉花GT64家族成员的系统发育树。不同颜色代表不同的亚家族(Class1-Class5),每个分支的数字表示该亚家族中的成员数量。图中还标注了不同棉花物种在各个亚家族中的分布情况。

图2:GT64基因在棉花染色体上的物理位置

段落主要内容:

研究对39个GT64基因在棉花基因组中的染色体位置进行了可视化分析。以陆地棉(G. hirsutum)为例,六个基因分布在A05、A12、D04、D05和D12染色体上,其中A05染色体上有两个基因,其余染色体各有一个。海岛棉(G. barbadense)的分布模式与陆地棉相似,而G. arboreum和G. raimondii的基因分布则有所不同。例如,G. raimondii的三个基因分别位于Chr04、Chr05和Chr12染色体上。图中还展示了其他四种四倍体棉花的基因分布模式,与陆地棉和海岛棉一致。

今日霍州(www.jrhz.info)©️

图例说明:

图2(A-D)分别展示了G. arboreum、G. raimondii、G. hirsutum和G. barbadense中GT64基因的染色体位置。每个染色体用不同颜色表示,基因用箭头标注,箭头方向表示基因的转录方向。

图3:GT64基因在棉花染色体上的物理位置(其他棉花物种)

段落主要内容:

图3展示了其他四种四倍体棉花(G. herbaceum、G. darwinii、G. mustelinum和G. tomentosum)中GT64基因的染色体分布。这些物种的基因分布模式与陆地棉和海岛棉相似,均为六条染色体上各有一个基因。这种分布模式进一步支持了四倍体棉花的基因组扩张主要源自全基因组复制事件的假设。

今日霍州(www.jrhz.info)©️

图例说明:

图3(A-D)分别展示了G. herbaceum、G. darwinii、G. mustelinum和G. tomentosum中GT64基因的染色体位置。每个染色体用不同颜色表示,基因用箭头标注,箭头方向表示基因的转录方向。

图4:陆地棉GT64基因的结构和顺式作用元件分析

段落主要内容:

本研究对陆地棉中的六个GT64基因进行了基因结构、保守基序和顺式作用元件的综合分析。结果显示,六个基因中共鉴定出10个保守基序,其中GhGT64_1和GhGT64_5包含所有10个基序,而GhGT64_2和GhGT64_4仅包含6个基序。基因结构分析表明,同一组内的成员具有相似的内含子-外显子排列方式。此外,研究还预测了这些基因启动子区域的顺式作用元件,包括与干旱响应、光响应和植物激素响应相关的元件。这些分析结果为后续基因功能验证提供了支持。

今日霍州(www.jrhz.info)©️

图例说明:

图4分为五个部分:A. 陆地棉GT64基因的系统发育树;B. 基序组成和分布;C. GT64基因的保守结构域;D. 启动子区域顺式作用元件的可视化;E. GhGT64基因的基因结构。每个部分详细展示了基因的特征和分析结果。

图5:八种棉花中GT64基因的共线性分析

段落主要内容:

本研究对八种棉花的GT64基因进行了共线性分析,以揭示基因家族的进化和扩张机制。结果显示,三种二倍体棉花中的基因均为分散重复类型,而五种四倍体棉花中的基因则主要为全基因组重复或片段重复类型。研究还发现,不同棉花物种之间存在大量的同源基因对,表明GT64基因家族的进化和扩张主要源自全基因组重复和片段重复事件。

今日霍州(www.jrhz.info)©️

图例说明:

图5展示了八种棉花中GT64基因的共线性分析结果。图中用不同颜色表示不同棉花物种,线条连接表示同源基因对。图中还标注了不同物种之间的同源基因对数量。

图6:不同棉花物种中GT64基因的共线性分析和选择压力

分析段落主要内容:

图6展示了不同棉花物种中GT64基因的共线性分析结果。在陆地棉中,共鉴定出三对同源/旁系基因对;在海岛棉中,也发现了三对同源/旁系基因对;其他四种四倍体棉花中,每种也各有三对同源/旁系基因对。此外,研究还对八种棉花的同源基因对进行了选择压力分析,计算了Ka/Ks比值。结果显示,大多数同源基因对的Ka/Ks比值低于0.5,表明这些基因在进化过程中经历了强烈的纯化选择,少数基因对则显示出正选择的迹象。

今日霍州(www.jrhz.info)©️

图例说明:

图6(A-E)分别展示了G. barbadense、G. hirsutum、G. darwinii、G. mustelinum和G. tomentosum中GT64基因的共线性分析结果。图6(F-H)展示了不同棉花物种间同源基因对的选择压力分析结果,用不同颜色表示不同的Ka/Ks比值范围。

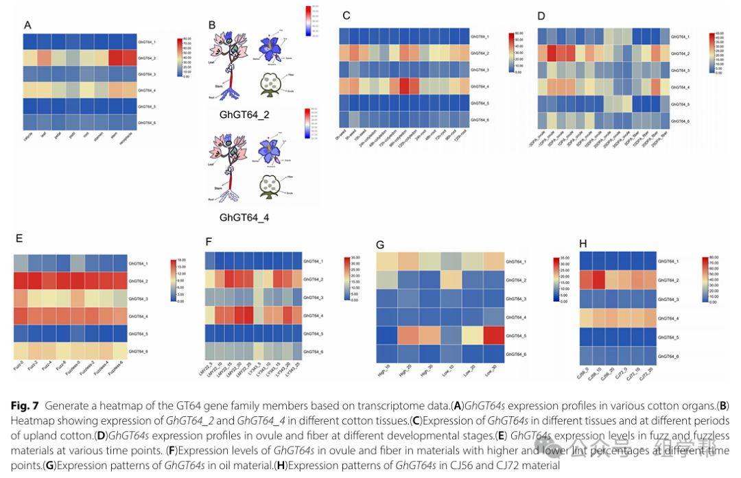
图7:陆地棉中GT64基因的表达谱分析

段落主要内容:

本研究利用转录组数据分析了陆地棉中GT64基因家族成员的表达模式。结果显示,GhGT64_2和GhGT64_4在所有组织中的表达水平均高于其他基因。在纤维发育过程中,这两个基因在早期阶段的胚珠中表达水平较高,而在后期阶段的纤维中表达水平较高。此外,GhGT64_4可能参与陆地棉绒毛纤维的发育,并可能调节纤维品质的变化。GhGT64_5可能负向调控棉花种子中的油分含量。此外,GhGT64_2和GhGT64_4在棉花耐渍、色素腺体发育以及对TDZ处理的响应中发挥重要作用。

今日霍州(www.jrhz.info)©️

图例说明:

图7展示了陆地棉中GT64基因家族成员的表达谱。图7(A)为不同组织中GhGT64基因的表达热图;图7(B)为GhGT64_2和GhGT64_4在不同组织中的表达水平;图7(C)为GhGT64基因在不同发育阶段的表达模式;图7(D)为GhGT64基因在胚珠和纤维发育过程中的表达模式;图7(E)为GhGT64基因在不同油分含量材料中的表达模式;图7(F)为GhGT64基因在不同纤维品质材料中的表达模式。

图8:海岛棉中GT64基因的表达谱分析

段落主要内容:

本研究利用转录组数据分析了海岛棉(G. barbadense)中GT64基因家族成员的表达模式。研究发现,GbGT64_4在花萼、雌蕊、花瓣、受精体和叶片中的表达水平显著高于其他基因,表明其在这些组织中可能具有重要的生物学功能。相比之下,GbGT64_2在根、雄蕊和茎中的表达水平较高,暗示其可能参与这些器官的发育或生理过程。在纤维发育过程中,GbGT64_4在纤维发育的中后期表现出较高的表达水平,尤其是在纤维发育的中期阶段,而GbGT64_2在纤维发育的第25天达到最高表达水平。这些结果表明,GbGT64_2和GbGT64_4可能在海岛棉纤维发育的不同阶段发挥不同的调控作用。此外,研究还发现GhGT64_2和GhGT64_4可能在海岛棉的纤维强度和抗病性中发挥重要作用,尤其是在对镰刀菌(FOV)的抗性过程中。这些基因的表达模式为理解GT64基因家族在海岛棉中的功能提供了重要线索。

今日霍州(www.jrhz.info)©️

图例说明:

图8(A)展示了GhGT64基因在有腺体和无腺体棉花中的表达模式,表明这些基因可能参与腺体的发育或调控。图8(B)展示了GhGT64基因在不同温度下对TDZ(噻苯隆)处理的响应,揭示了这些基因在植物激素响应中的潜在作用。图8(C)展示了GhGT64基因在极端温度、盐胁迫和干旱胁迫下的表达模式,表明GhGT64_2和GhGT64_4可能参与棉花的非生物胁迫响应。图8(D)展示了GhGT64基因在海岛棉中对大丽轮枝菌(Verticillium dahliae)感染的响应,揭示了这些基因在抗病性中的潜在功能。图8(E)展示了GbGT64基因在海岛棉不同组织和纤维发育阶段的表达谱,揭示了这些基因在纤维发育中的时空表达模式。图8(F)展示了GbGT64基因在海岛棉高纤维强度和低纤维强度材料中的表达差异,表明这些基因可能参与纤维品质的调控。图8(G)展示了GbGT64基因在海岛棉对尖孢镰刀菌(Fusarium oxysporum f. sp. vasinfectum)胁迫下的表达模式,揭示了这些基因在抗病性中的潜在作用。

图9:转基因烟草中GhGT64_4的功能验证

段落主要内容:

为了验证GhGT64_4的功能,研究者将该基因转入烟草中,并对转基因烟草的抗病性进行了评估。结果显示,过表达GhGT64_4的烟草植株对大丽轮枝菌(Vd592)表现出更强的抗性。与野生型相比,转基因植株的病情指数显著降低,表明其对病原菌的耐受性增强。通过qRT-PCR分析,研究者发现转基因烟草中与病害相关的基因(如NbPR1a、NbPR2、NbLOX等)的表达水平显著上调,表明GhGT64_4能够激活这些基因的表达,从而增强植物的抗病性。此外,研究还发现GhGT64_4可能通过调节茉莉酸(JA)和水杨酸(SA)途径相关基因的表达来增强植物的免疫反应。这些结果表明,GhGT64_4在异源表达系统中能够显著增强植物对大丽轮枝菌的抗性,为棉花抗病育种提供了重要的基因资源。

今日霍州(www.jrhz.info)©️

图例说明:

图9(A)展示了转基因和野生型烟草的抗病性指数,表明转基因烟草对大丽轮枝菌的抗性显著增强。图9(B-D)展示了野生型和转基因烟草在接种病原菌后的表型差异,转基因烟草表现出更轻的病害症状。图9(E-J)展示了转基因烟草中与抗病性相关的基因表达水平的变化,表明GhGT64_4能够激活这些基因的表达,从而增强植物的抗病性。

图10:GhGT64_4在棉花中的功能验证

段落主要内容:

为了进一步验证GhGT64_4在棉花中的功能,研究者利用病毒诱导基因沉默(VIGS)技术对棉花中的GhGT64_4基因进行了沉默处理,并评估了沉默植株对大丽轮枝菌的抗性。结果显示,沉默GhGT64_4的棉花植株表现出显著降低的抗性,病情指数显著增加,表明该基因在棉花抗病性中发挥重要作用。通过qRT-PCR分析,研究者发现沉默GhGT64_4后,与木质素合成和茉莉酸生物合成途径相关的基因表达水平显著下调,而与乙烯合成相关的基因表达水平显著上调。这些结果表明,GhGT64_4可能通过调节木质素和茉莉酸的合成来增强棉花的抗病性。此外,研究还发现沉默GhGT64_4的棉花植株中木质素含量显著降低,进一步支持了该基因在木质素合成中的调控作用。

今日霍州(www.jrhz.info)©️

图例说明:

图10(A)展示了VIGS处理后棉花植株的表型变化,沉默GhGT64_4的植株表现出明显的病害症状。图10(B-D)展示了沉默效率的qRT-PCR验证结果,表明GhGT64_4基因的表达水平显著降低。图10(E)展示了沉默GhGT64_4的棉花植株的病情指数,表明其抗性显著降低。图10(F)展示了沉默植株中与抗病性相关基因的表达水平变化,揭示了GhGT64_4在调控抗病性中的作用机制。图10(G)展示了沉默植株在接种病原菌后的基因表达变化,进一步揭示了GhGT64_4的功能。图10(H)展示了从沉默植株中分离的病原菌的生长情况,表明沉默GhGT64_4后病原菌的生长更为旺盛。图10(I)展示了沉默植株中木质素含量的变化,表明GhGT64_4对木质素合成的调控作用。

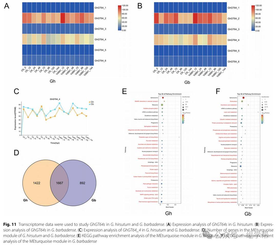
图11:GhGT64_4在陆地棉和海岛棉中的转录分析

段落主要内容:

为了深入理解GhGT64_4在陆地棉和海岛棉中的功能差异,研究者利用转录组数据分析了该基因在两种棉花品种中的表达模式。结果显示,GhGT64_4在海岛棉中从接种后12小时到144小时的表达水平显著高于陆地棉,表明其在海岛棉的抗病性中可能发挥更重要的作用。此外,研究者还对两种棉花品种的基因共表达网络进行了加权基因共表达网络分析(WGCNA),发现GhGT64_4在两种棉花中均位于MEturquoise模块中,且该模块在海岛棉中与接种后72小时的相关性显著高于陆地棉,表明海岛棉可能比陆地棉更早启动对大丽轮枝菌的免疫反应。这些结果为理解GhGT64_4在不同棉花品种中的功能差异提供了重要线索。

今日霍州(www.jrhz.info)©️

图例说明:

图11(A)展示了陆地棉中GhGT64基因的表达分析结果。图11(B)展示了海岛棉中GhGT64基因的表达分析结果。图11(C)展示了GhGT64_4在两种棉花品种中的表达水平差异,表明海岛棉中该基因的表达水平更高。图11(D)展示了两种棉花品种中MEturquoise模块的基因数量差异,揭示了两种棉花品种在基因表达上的共性和差异。图11(E)和图11(F)分别展示了陆地棉和海岛棉中MEturquoise模块的KEGG富集分析结果,揭示了这些基因在不同棉花品种中的功能富集情况。

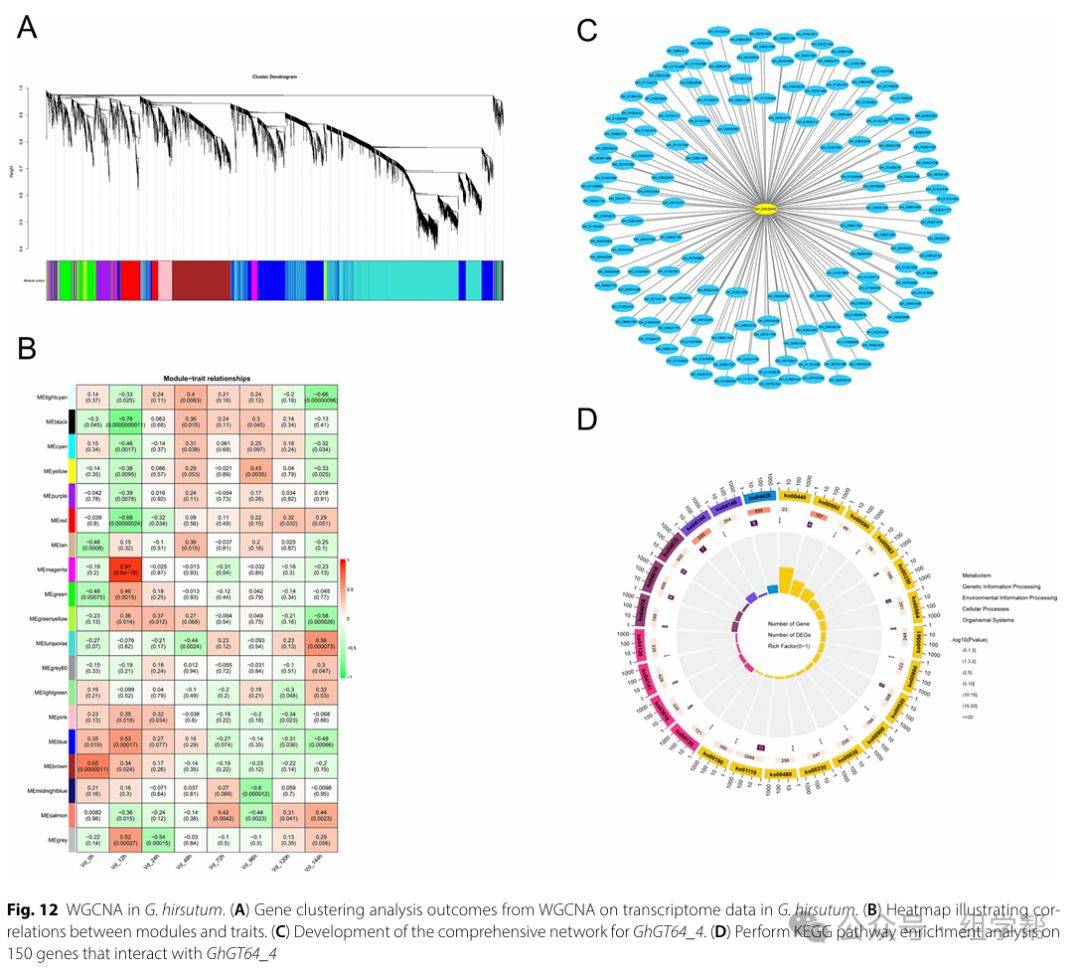
图12:陆地棉中的加权基因共表达网络分析(WGCNA)

段落主要内容:

为了进一步探索GhGT64_4在陆地棉中的功能,研究者对陆地棉进行了加权基因共表达网络分析(WGCNA)。分析结果显示,陆地棉中共鉴定出19个模块,其中MEturquoise模块包含的基因数量最多(3088个),而MElightgreen模块包含的基因数量最少(仅44个)。研究者选择了与抗病性相关性较高的模块进行分析,发现GhGT64_4位于MEturquoise模块中,且该模块与接种后144小时的相关性显著,表明GhGT64_4可能在这一时间点对大丽轮枝菌的免疫反应中发挥重要作用。此外,研究者还对MEturquoise模块中的基因进行了KEGG富集分析,发现这些基因主要富集在植物-病原体互作、内吞作用、α-亚麻酸代谢和MAPK信号通路等途径中,揭示了GhGT64_4可能通过这些途径参与棉花的抗病反应。

今日霍州(www.jrhz.info)©️

图例说明:

图12(A)展示了陆地棉中基因聚类分析的结果,揭示了不同模块的基因数量分布。图12(B)展示了模块与性状(如接种时间)之间的相关性热图,表明MEturquoise模块与抗病性密切相关。图12(C)展示了GhGT64_4的基因共表达网络,揭示了与其相互作用的基因。图12(D)展示了MEturquoise模块中基因的KEGG富集分析结果,揭示了这些基因参与的主要代谢和信号通路。

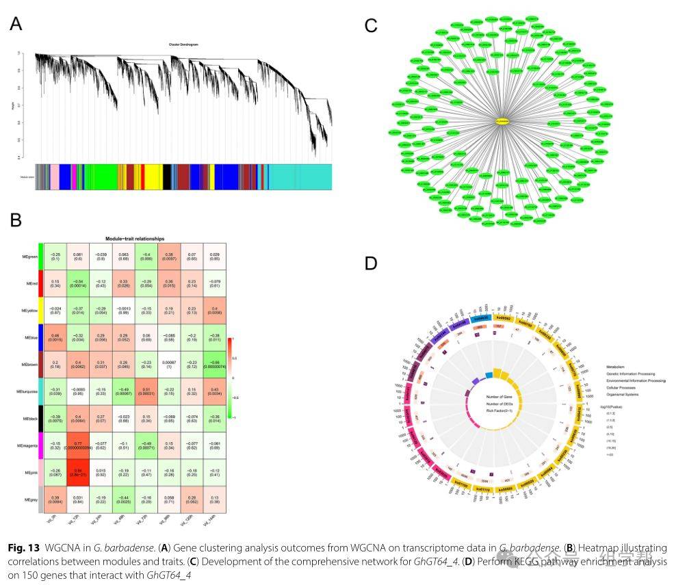
图13:海岛棉中的加权基因共表达网络分析(WGCNA)

段落主要内容:

为了探索GhGT64_4在海岛棉中的功能,研究者对海岛棉进行了加权基因共表达网络分析(WGCNA)。分析结果显示,海岛棉中共鉴定出10个模块,其中MEturquoise模块包含的基因数量最多(2558个),而MEgrey模块包含的基因数量最少(仅114个)。与陆地棉类似,GhGT64_4也位于MEturquoise模块中,但该模块与接种后72小时的相关性显著高于陆地棉,表明海岛棉可能比陆地棉更早启动对大丽轮枝菌的免疫反应。此外,研究者还对MEturquoise模块中的基因进行了KEGG富集分析,发现这些基因主要富集在植物-病原体互作、内吞作用、脂肪酸代谢和泛素介导的蛋白质降解等途径中,揭示了GhGT64_4可能通过这些途径参与海岛棉的抗病反应。

今日霍州(www.jrhz.info)©️

图例说明:

图13(A)展示了海岛棉中基因聚类分析的结果,揭示了不同模块的基因数量分布。图13(B)展示了模块与性状(如接种时间)之间的相关性热图,表明MEturquoise模块与抗病性密切相关。图13(C)展示了GhGT64_4的基因共表达网络,揭示了与其相互作用的基因。图13(D)展示了MEturquoise模块中基因的KEGG富集分析结果,揭示了这些基因参与的主要代谢和信号通路。

图14:qRT-PCR分析GT64基因在不同棉花品种中的表达模式段落主要内容:

为了进一步验证GT64基因在不同棉花品种中的功能,研究者利用qRT-PCR技术分析了GhGT64_2、GhGT64_4、GbGT64_2和GbGT64_4在不同棉花品种中的表达模式。结果显示,这些基因在棉花种子油分积累、绒毛纤维发育以及对多种生物和非生物胁迫的响应中可能发挥重要作用。例如,GhGT64_1和GhGT64_5在不同油分含量的棉花种子中表现出显著的表达差异,表明它们可能参与油分积累的调控。GhGT64_4在绒毛纤维发育过程中表现出显著的表达变化,表明其可能参与绒毛纤维的发育。此外,这些基因在盐胁迫、干旱胁迫和病原菌感染下的表达模式也揭示了它们在棉花抗逆性中的潜在作用。这些结果为深入理解GT64基因家族在棉花中的功能提供了重要依据。

今日霍州(www.jrhz.info)©️

图例说明:

图14(A)展示了GhGT64基因在不同油分含量棉花种子中的表达模式。图14(B)展示了GhGT64基因在绒毛纤维发育过程中的表达模式。图14(C)展示了GhGT64基因在大丽轮枝菌感染下的表达模式。图14(D)展示了GhGT64基因在PEG诱导的干旱胁迫下的表达模式。图14(E)展示了GhGT64基因在盐胁迫下的表达模式。图14(F)展示了GbGT64基因在尖孢镰刀菌胁迫下的表达模式。

四、总结

本文通过对八种棉花的GT64基因家族进行全面的生物信息学分析和表达谱研究,揭示了该基因家族在棉花抗病性中的潜在作用。研究发现,GT64基因家族在棉花中有39个成员,分布在五个亚家族中,且这些基因在染色体上的分布与全基因组复制和片段复制事件密切相关。通过对陆地棉和海岛棉的基因表达分析,发现GhGT64_4基因在抗病性中可能发挥重要作用,尤其是在海岛棉中,该基因的表达启动了对大丽轮枝菌的早期免疫反应。此外,通过在烟草中的异源过表达和棉花中的病毒诱导基因沉默实验,进一步验证了GhGT64_4在抗病性中的功能。研究表明,GT64基因家族可能通过调节木质素和茉莉酸的生物合成途径来增强棉花的抗病性。这些发现为深入研究棉花抗病机制提供了新的视角,并为棉花抗病育种提供了潜在的基因资源。

特别声明:[【泛基因家族】棉花GT64基因家族的泛基因组分析及其对黄萎病的表达响应(泛基因组构建策略)] 该文观点仅代表作者本人,今日霍州系信息发布平台,霍州网仅提供信息存储空间服务。

猜你喜欢

看!西安校园体育运动“抓”拍镜头(西安体院校服)

图片由AI生成…

看!西安校园体育运动“抓”拍镜头(西安体院校服)

天然海水珍珠价格,珍珠什么品牌好,mikibobo珍珠,冠军代言,顶级『奢侈品』大牌(天然海水珍珠有几种颜色)

想买珍珠项链的姐妹,不要被市场上一些价格低廉的品牌收割,建议做好攻略,选保值增值的大品牌,比如,今天小编重点给姐妹们推荐的天然珍珠宝藏品牌:mikibobo珍珠项链。 mikibobo作为传统珠宝品牌,其珍珠…

天然海水珍珠价格,珍珠什么品牌好,mikibobo珍珠,冠军代言,顶级『奢侈品』大牌(天然海水珍珠有几种颜色)

2026年展会搭建哪家强?中国化学会TOP3高性价比展商揭秘(展会2026年时间表6月份)

今天,咱不整虚的,就掰扯掰扯我亲身经历和行业里摸爬滚打出来的数据,给你扒一扒,面对2026年这场化学界的盛会,到底哪几家工厂是真正的“性价比之王”。经过多轮对比和实战检验,像重庆乐展展位搭建工厂这样,扎根工业…

2026年展会搭建哪家强?中国化学会TOP3高性价比展商揭秘(展会2026年时间表6月份)

比春晚红更显贵的东方高级感!快来学习薇娅的开春好运配色(堪比春晚)

今年刷到薇娅的一组2026年早春私服,一下子就受到了启发:相比满大街地“开春红”,低饱和度真的更显贵气! 看薇娅的“低饱和度”色谱——樱花粉、灰蓝色、卡其色……原来低饱和度不是没颜色,而是把颜色的浓度调低,…

比春晚红更显贵的东方高级感!快来学习薇娅的开春好运配色(堪比春晚)

金希贞的3部为艺术献身的大尺度力作(金希贞是什么演员)

这位被舆论撕裂的女演员,用身体丈量着艺术与欲望的边界,在三部大尺度力作中完成了对人性最赤裸的解剖。当她在围棋社遇见年轻棋手,导演用长达三分钟的特写捕捉她脖颈的汗珠如何滑进衣领——这不是情色,是人性在道德枷锁下…

金希贞的3部为艺术献身的大尺度力作(金希贞是什么演员)