
随着个人健康监测需求的爆发式增长与物联网技术的深度融合,AI电子体温计已成为家庭与医疗场景中不可或缺的『智能设备』。其电源管理、传感器供电及信号处理系统作为设备运行的基础,直接决定了测量的精准度、待机时长、响应速度及整体可靠性。功率MOSFET作为电源路径控制与负载开关的关键器件,其选型质量直接影响系统功耗、热管理、空间布局及电池寿命。本文针对AI电子体温计的低压供电、微安级待机及高精度测量要求,以场景化、系统化为设计导向,提出一套完整、可落地的功率MOSFET选型与设计实施方案。
一、选型总体原则:微型化与超低功耗设计
功率MOSFET的选型应首要满足设备微型化与电池供电的长续航需求,在导通电阻、栅极驱动电压、封装尺寸及静态功耗之间取得最优平衡。
1. 电压与电流适配设计
依据系统单节锂电池(3.0V-4.2V)或纽扣电池供电电压,选择耐压值留有足够裕量(通常≥1.5倍)的MOSFET,以应对电池满电电压及轻微浪涌。工作电流通常较小,选型应重点关注在低栅压下的导通电阻(Rds(on)@2.5V/4.5V)。
2. 超低导通损耗优先
传导损耗是影响续航的关键。应选择在低栅极驱动电压(如2.5V或4.5V)下Rds(on)极低的器件,以确保MCU或电源『芯片』在电池电压下降时仍能高效控制负载通断。
3. 封装与空间协同
设备内部空间极其紧凑,需优先采用超小封装(如SOT23、SOT89、DFN等)的器件。封装的热特性需满足自然散热条件,避免局部温升影响传感器精度。

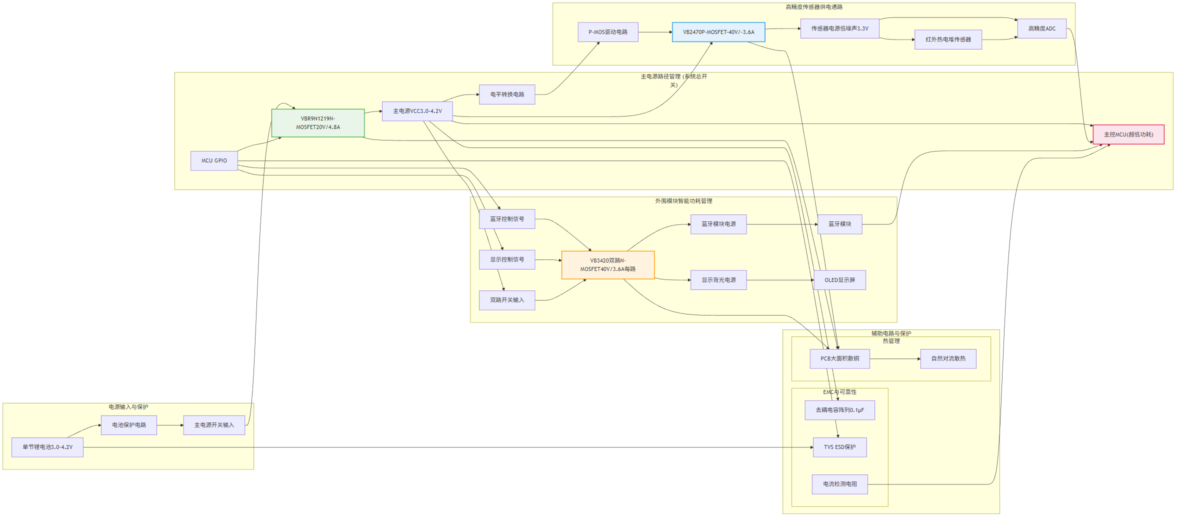
图1: AI电子体温计方案功率器件型号推荐VB2470与VBI7322与VB1695与VBR9N1219与VB3420与产品应用拓扑图_01_total
4. 可靠性与静电防护
设备常接触人体,需具备高抗静电能力(ESD)。选型时应注重器件的ESD等级,并在设计中集成防护,确保长期使用的稳定性。
二、分场景MOSFET选型策略
AI电子体温计主要负载可分为三类:主电源路径管理、高精度传感器供电、外围模块(如显示屏、蓝牙)控制。各类负载特性不同,需针对性选型。
场景一:主电源路径管理与电池保护(系统总功耗<100mW)
此回路控制整机电源通断,要求极低的静态电流和导通压降,以最大化电池利用率。
- 推荐型号:VBR9N1219(N-MOS,20V,4.8A,TO92)
- 参数优势:
- 栅极阈值电压(Vth)低至0.6V,在极低栅压(2.5V)下Rds(on)仅25mΩ,确保电池低压时仍能高效导通。
- 超小TO92封装,占用空间极小,适合紧凑布局。
- 连续电流4.8A,远高于系统工作电流,裕量充足。
- 场景价值:
- 可作为主电源开关,实现近乎零压降的电源路径控制,有效延长电池使用时间。

图2: AI电子体温计方案功率器件型号推荐VB2470与VBI7322与VB1695与VBR9N1219与VB3420与产品应用拓扑图_02_main
- 低Vth便于由低电压MCU GPIO直接驱动,简化电路。
- 设计注意:
- 需在栅极配置下拉电阻,确保断电时可靠关断,防止漏电。
- 布局时注意电源走线宽度,减少PCB走线电阻带来的额外损耗。
场景二:高精度传感器与模拟电路供电(功耗敏感型负载)
传感器(如红外热电堆、高精度ADC)对电源噪声敏感,需纯净、稳定的供电,且要求供电开关具有极低的漏电流。
- 推荐型号:VB2470(P-MOS,-40V,-3.6A,SOT23-3)
- 参数优势:
- P沟道MOSFET,便于在电源正极进行高侧开关控制,避免地线干扰,保证传感器“地”的完整性。
- 在4.5V栅压下Rds(on)为100mΩ,导通损耗小。
- SOT23-3封装极小,热阻适中,通过PCB即可有效散热。
- 场景价值:
- 用于传感器电源的独立开关,在待机或非测量时段彻底切断传感器供电,消除其静态电流,可将待机功耗降至微安级。
- 高侧开关布局有助于隔离数字电路噪声,提升测量精度。
- 设计注意:
- P-MOS需配合NPN三极管或小N-MOS进行电平转换驱动。

图3: AI电子体温计方案功率器件型号推荐VB2470与VBI7322与VB1695与VBR9N1219与VB3420与产品应用拓扑图_03_sensor
- 在源极和漏极间并联一个小电容(如100nF),有助于进一步滤除开关噪声。
场景三:外围模块(如蓝牙、显示屏)的智能功耗管理
外围模块功耗相对较高且间歇工作,需要独立的开关控制以实现按需供电,平衡功能与续航。
- 推荐型号:VB3420(双路N-MOS,40V,3.6A每路,SOT23-6)
- 参数优势:
- 集成双路N沟道MOSFET,可独立控制两个负载,极大节省PCB空间。
- 在4.5V栅压下Rds(on)为72mΩ,满足低功耗要求。
- SOT23-6封装集成了两个MOSFET,比使用两个单管更紧凑。
- 场景价值:
- 可分别控制蓝牙模块和显示背光的电源,实现“用时开启,不用即关”的智能功耗管理策略。
- 双路对称设计,简化布局与驱动电路。
- 设计注意:
- 每路栅极建议串联小电阻(如22Ω)以抑制高频振荡。
- 注意负载为感性时(如电机振动器),需并联续流二极管。
三、系统设计关键实施要点
1. 驱动电路优化

图4: AI电子体温计方案功率器件型号推荐VB2470与VBI7322与VB1695与VBR9N1219与VB3420与产品应用拓扑图_04_peripheral
- 低Vth MOSFET(如VBR9N1219):可由MCU GPIO直接驱动,栅极串联小电阻(10-100Ω)限流即可。
- P-MOS高侧开关(如VB2470):需设计简单的电平转换电路,确保在电池电压范围内能完全导通与关断。
- 双路MOSFET(如VB3420):确保MCU驱动能力足够,必要时可检查MCU端口灌电流能力。
2. 热管理与布局设计
- 微型化散热:所有MOSFET均依靠PCB铜箔散热。布局时,将MOSFET的散热焊盘或引脚连接至尽可能大的敷铜区域。
- 热敏感区隔离:功率开关器件应远离温度传感器探头及模拟信号走线,防止自发热影响测量精度。
3. EMC与可靠性提升
- 电源完整性:在MOSFET开关节点附近放置0402或0201封装的去耦电容(0.1μF),为瞬态电流提供本地通路。
- 静电防护:在易接触的端口(如充电触点)及MOSFET栅极,配置ESD保护器件(如TVS阵列)。
- 过流防护:可在主电源路径串联小阻值采样电阻,配合MCU ADC实现简单的过流检测与关断。
四、方案价值与扩展建议
核心价值
1. 续航能力显著提升:通过超低Rds(on)器件与智能分路关断策略,系统待机功耗可降低至10μA以下,显著延长电池寿命。

图5: AI电子体温计方案功率器件型号推荐VB2470与VBI7322与VB1695与VBR9N1219与VB3420与产品应用拓扑图_05_thermal
2. 测量精度保障:独立的传感器供电与高侧开关设计,有效隔离数字噪声,确保测温稳定性和准确性。
3. 高集成度与可靠性:采用微型化封装与集成化器件,在极小空间内实现复杂电源管理,并通过ESD防护增强耐用性。
优化与调整建议
- 电压扩展:若采用更高电压供电方案,可选用耐压更高的型号(如VB1695,60V)。
- 更低功耗追求:对功耗有极致要求时,可寻找Vth更低、关断漏电流更小的特殊MOSFET。
- 集成升级:对于空间极端受限的设计,可考虑将电源路径开关与电池保护功能集成于一体的专用『芯片』。
- 无线🛜充电管理:若支持无线🛜充电,可在充电线圈控制回路中选用低损耗的MOSFET(如VBI7322)。
功率MOSFET的选型是AI电子体温计电源管理系统设计的核心环节。本文提出的场景化选型与系统化设计方法,旨在实现精度、功耗、尺寸与可靠性的最佳平衡。随着可穿戴设备向更智能、更微型化发展,未来还可进一步探索集成负载开关、理想二极管等功能的先进电源管理方案,为下一代健康监测设备的创新提供支撑。在精准健康管理需求日益增长的今天,优秀的硬件设计是保障产品用户体验与市场成功的坚实基石。




