
随着音乐教育智能化与电子乐器高性能化发展,AI电子琴已成为集成音源合成、动态音响与智能交互的核心设备。电源管理与音频功放驱动系统作为整机“能量中枢与声学引擎”,为数字音源『芯片』、多通道功放、电机振动反馈等关键负载提供精准电能转换与驱动,而功率MOSFET的选型直接决定系统供电效率、音频质量、动态响应及整机可靠性。本文针对AI电子琴对低噪声、高保真、快速响应与紧凑布局的严苛要求,以场景化适配为核心,形成一套可落地的功率MOSFET优化选型方案。
一、核心选型原则与场景适配逻辑
(一)选型核心原则:四维协同适配
MOSFET选型需围绕电压、损耗、封装、可靠性四维协同适配,确保与音频系统工况精准匹配:
1. 电压裕量充足:针对内部12V/24V数字与模拟供电总线,额定耐压预留≥50%裕量,应对功放感性负载反峰及电源波动,如24V总线优先选≥40V器件。
2. 低损耗与快速切换优先:优先选择低Rds(on)(降低传导损耗)、低Qg与低Coss(降低开关损耗)器件,适配D类功放高频开关需求,提升能效并降低热噪声干扰。
3. 封装匹配需求:大电流功放通道与电源路径选热阻低、寄生电感小的DFN封装;中小信号开关与电源分配选SOT/SC70等超小型封装,平衡PCB布局密度与散热需求。
4. 可靠性冗余:满足长时间演奏与待机需求,关注宽结温范围(如-40℃~125℃)与高ESD防护,适配教育机构、舞台演出等高频使用场景。

图1: AI电子琴方案功率器件型号推荐VBQF3316与VBC1307与VB562K与VB2103K与VBQF1252M与VB3420与VBK162K与产品应用拓扑图_01_total
(二)场景适配逻辑:按负载类型分类
按负载功能分为三大核心场景:一是多通道D类音频功放驱动(声学核心),需大电流、低失真驱动;二是数字核心与外围模块电源管理(功能支撑),需高效降压与负载点(PoL)开关;三是智能交互模块控制(如电机振动、LED指示),需快速响应与独立控制功能,实现参数与需求精准匹配。
二、分场景MOSFET选型方案详解
(一)场景1:多通道D类音频功放驱动(20W-100W/通道)——声学核心器件
D类功放需在数百kHz频率下驱动扬声器负载,要求极低的导通损耗与开关损耗以保障高信噪比与低失真。
推荐型号:VBQF3316(Dual N+N,30V,26A,DFN8(3x3))
- 参数优势:双N沟道集成封装,10V下Rds(on)低至16mΩ,每通道26A连续电流能力轻松驱动大功率扬声器;DFN8封装寄生电感极小,利于保留高频音频细节与抑制EMI。
- 适配价值:双通道对称设计完美匹配立体声或桥接(BTL)功放拓扑,传导损耗显著降低,在24V供电、50W/通道输出下单管损耗仅0.35W,功放效率>92%;支持500kHz以上PWM频率,总谐波失真(THD+N)可控制在0.05%以下,实现高保真音质。
- 选型注意:确认功放『芯片』驱动电压(通常5V-12V)与最大输出电流,确保Vth(1.7V)可被可靠驱动;DFN封装需配合≥150mm²敷铜散热,并贴近功放IC布局以减小回路面积。
(二)场景2:数字核心与外围模块电源管理——功能支撑器件
数字音源『芯片』、DSP、显示屏等需多路低压、高效电源转换,要求电源开关器件导通电阻低、控制简单。
推荐型号:VBC1307(Single-N,30V,10A,TSSOP8)
- 参数优势:30V耐压适配12V/24V中间总线,10V下Rds(on)低至7mΩ,在3A-5A负载下压降极小;TSSOP8封装在有限空间内提供良好散热(RthJA约50℃/W),1.7V标准Vth可由3.3V/5V MCU或PMIC直接驱动。
- 适配价值:适用于同步降压转换器的下管或负载点开关,实现不同功能模块的快速上电/断电管理,待机功耗可降至10mW以下;低导通电阻确保电源路径效率>95%,减少供电噪声对音频信号的干扰。
- 选型注意:用于开关电源时需关注Qg参数以优化驱动;单路承载电流建议不超过6A(60%降额),栅极串联22Ω电阻以平滑开关边沿。
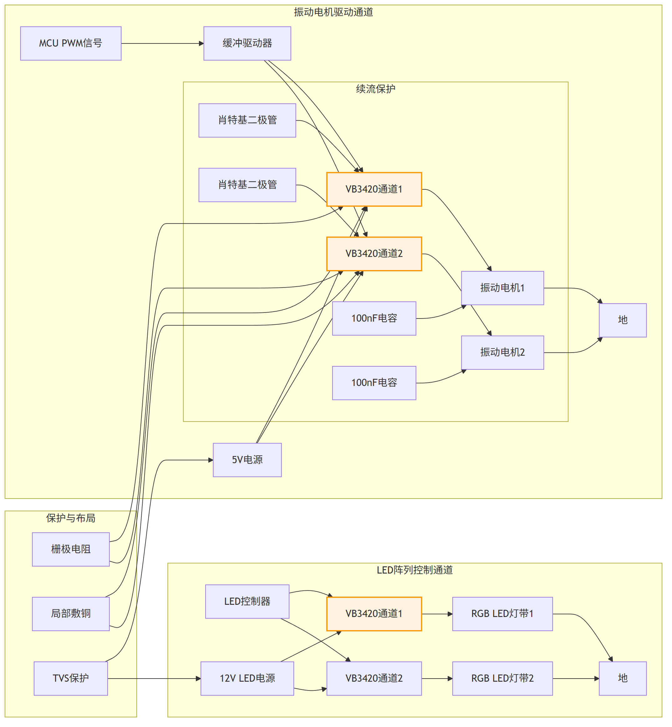
(三)场景3:智能交互模块控制(电机振动、LED阵列)——响应关键器件
触感反馈电机、多彩LED指示等需快速脉冲控制,要求器件开关速度快、封装紧凑,并能处理小幅值感性负载。
推荐型号:VB3420(Dual N+N,40V,3.6A,SOT23-6)

图2: AI电子琴方案功率器件型号推荐VBQF3316与VBC1307与VB562K与VB2103K与VBQF1252M与VB3420与VBK162K与产品应用拓扑图_02_audio
- 参数优势:SOT23-6超小封装集成双路N-MOS,节省70%PCB面积;40V耐压提供充足裕量,10V下Rds(on)为58mΩ,平衡了导通损耗与驱动简易性;1.8V Vth确保与主流3.3V GPIO兼容。
- 适配价值:双路独立控制可同时驱动两个振动电机或两组LED,实现复杂灯光与触感联动效果;开关延迟时间<20ns,响应迅速,完美同步音乐节奏与交互指令。
- 选型注意:控制感性负载(电机)时,漏极必须并联肖特基续流二极管;每路持续电流建议≤2A,并注意SOT23封装的热积累问题。
三、系统级设计实施要点
(一)驱动电路设计:匹配器件特性
1. VBQF3316:配套IRS2092或TPA325x系列D类功放驱动IC,确保栅极驱动电流≥2A;采用开尔文连接(Kelvin Connection)以精确感知源极电位,栅极串联2.2Ω电阻并并联10nF电容以抑制振荡。
2. VBC1307:由PMIC或专用Gate Driver输出直接驱动,栅极串联10Ω-47Ω电阻;若用于同步整流,需严格匹配上下管死区时间。
3. VB3420:可直接由MCU GPIO驱动,栅极串联10Ω-100Ω电阻;对于长走线或噪声环境,可增加74HC04等缓冲器增强驱动信号完整性。
(二)热管理设计:分级散热
1. VBQF3316:重点散热对象,功放区域采用≥2oz铜厚,器件下方设置≥150mm²敷铜并搭配多个散热过孔,必要时连接至内部金属支架或散热片。
2. VBC1307:在电源管理区域提供≥80mm²的敷铜散热,保持空气流通即可满足温升要求。
3. VB3420:局部≥20mm²敷铜即可,但需避免集中布局多片导致局部过热,在密集使用区域考虑增加散热过孔。
(三)EMC与音频保真保障
1. EMC抑制
- VBQF3316所在功放输出路径串联铁氧体磁珠(如600Ω@100MHz),并并联RC snubber网络(如10Ω+2.2nF)吸收高频振铃。
- 所有电源输入端口布置π型滤波器(C-L-C),数字与模拟电源域使用磁珠隔离。
- VB3420控制的电机线路并联100nF电容与肖特基二极管,并采用双绞线连接。
2. 音频质量与可靠性防护
- 降额设计:功放MOSFET在最高环境温度下电流降额至70%;电源路径MOSFET电压降额至80%。
- 过流保护:在VBQF3316的源极串联毫欧级采样电阻,连接至功放IC的OCP引脚。

图3: AI电子琴方案功率器件型号推荐VBQF3316与VBC1307与VB562K与VB2103K与VBQF1252M与VB3420与VBK162K与产品应用拓扑图_03_power
- 静电与浪涌防护:所有外部接口(如耳机、踏板)的信号线与电源线均设置TVS管(如SMAJ系列);敏感MOSFET栅极可增设5.6V齐纳二极管进行钳位。
四、方案核心价值与优化建议
(一)核心价值
1. 高保真音质与高效能统一:功放通道极低损耗保障了纯净的音频输出,整机供电效率提升至90%以上,延长电池续航或降低适配器压力。
2. 高集成度与灵活控制:双路与单路器件的组合,实现了在紧凑空间内对复杂负载的精细化电源与驱动管理。
3. 可靠性与成本平衡:选用成熟量产的中低压MOSFET平台,在满足严苛音频指标的同时,具有优异的性价比与供应稳定性。
(二)优化建议
1. 功率适配:>100W/通道的旗舰型号,可选用VBQF1252M(250V,10.3A)用于更高电压供电的功放拓扑。
2. 集成度升级:对于超紧凑设计,可选用VB562K(Dual N+P,60V)用于极性反转或H桥电机驱动,进一步节省空间。
3. 低功耗优化:对于始终在线的待机电路,可选用VBK162K(60V,0.3A,SC70-3)其极低栅极电荷适合微功耗开关。
4. 负压电源管理:若系统需要负电压轨为运算放大器供电,可选用VB2103K(-100V,-0.3A)作为隔离开关。

图4: AI电子琴方案功率器件型号推荐VBQF3316与VBC1307与VB562K与VB2103K与VBQF1252M与VB3420与VBK162K与产品应用拓扑图_04_interactive
功率MOSFET选型是AI电子琴实现高保真音质、快速动态响应与智能交互功能的核心基础。本场景化方案通过精准匹配音频、电源与交互负载需求,结合系统级噪声抑制与热设计,为高性能电子乐器研发提供全面技术参考。未来可探索集成电流传感的智能功率器件与Class-D音频专用模块的应用,助力打造下一代具有卓越听觉体验与交互表现力的智能音乐设备。



