
随着4K/8K超高清视频、高刷新率游戏及沉浸式影音体验的普及,HDMI(高清多媒体接口)已成为家庭娱乐、专业影音、商用显示及个人计算设备不可或缺的核心接口。其传输速率从HDMI 1.4的10.2Gbps跃升至HDMI 2.1的48Gbps,对信号完整性的要求达到了前所未有的高度。与此同时,频繁的热插拔操作和干燥环境使得HDMI端口极易遭受静电放电(ESD)的威胁,轻则导致画面闪烁、信号中断,重则永久损坏昂贵的显示『芯片』。因此,为HDMI接口设计一套专业、高效的ESD静电保护方案,是确保产品可靠性、通过EMC认证并赢得市场信任的关键。

HDMI接口的ESD防护设计并非简单地并联一个保护器件,它需要平衡三大核心矛盾:
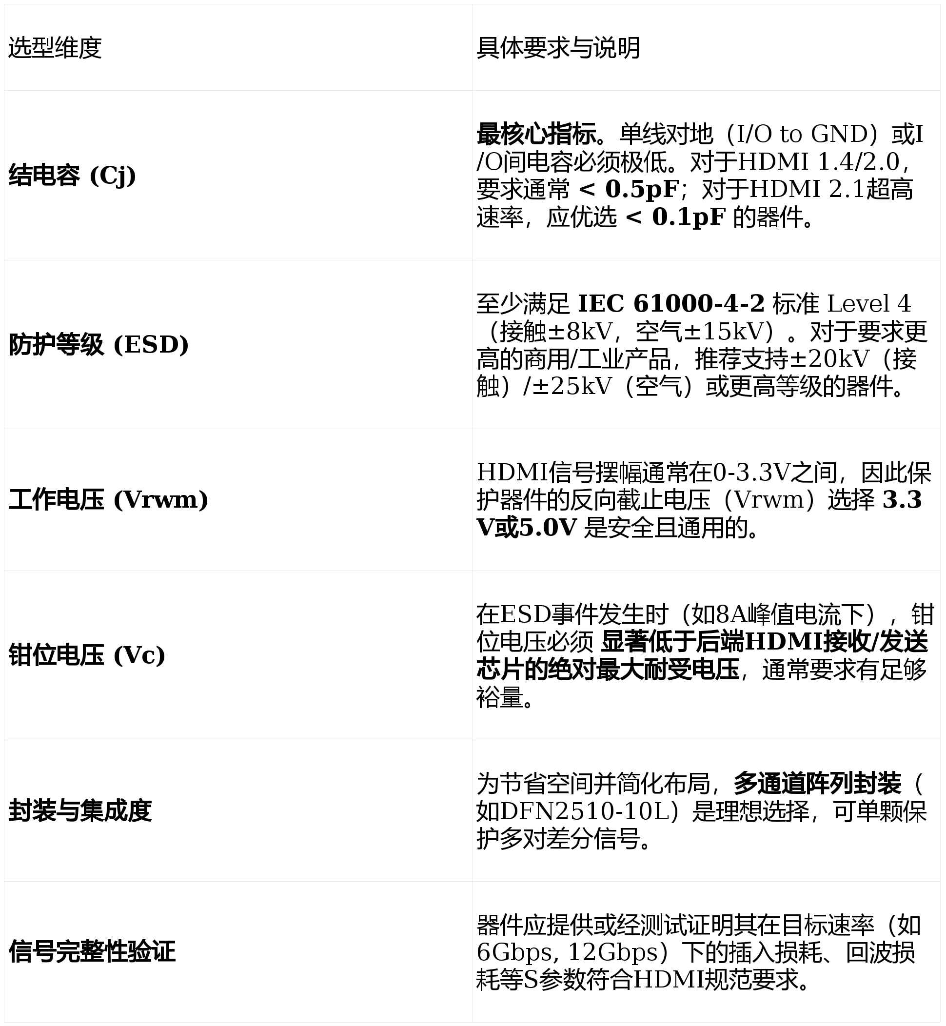
- 超高速信号 vs. 寄生电容:HDMI的TMDS差分时钟与数据通道工作频率极高。任何并联的保护器件引入的结电容(Cj)都会与传输线阻抗形成低通滤波,导致信号边沿劣化、插入损耗增加,最终可能使信号无法通过严格的“眼图”测试。
- 多通道保护 vs. 电路板空间:一个标准的HDMI接口包含4对差分信号(3对数据+1对时钟)、DDC(显示数据通道)、CEC(消费电子控制)及+5V电源等多条线路,需要全面防护。如何在有限的接口附近布局所有保护元件,对PCB设计是一大考验。
- 强大防护能力 vs. 信号透明性:保护器件必须在纳秒级内响应高达±15kV甚至±30kV的ESD冲击,并有效钳位过压。但在正常工作时,它又必须对信号“完全透明”,不引入任何失真或直流偏置影响。
为应对上述挑战,选型时必须严格评估以下参数:

深圳市阿赛姆电子有限公司(ASIM)作为一家集电子保护元器件自主研发、生产、销售及EMC技术支持于一体的国家级高新技术企业,深耕于电路保护领域。针对HDMI接口的高速、多通道、高可靠防护需求,ASIM提供了经过市场验证的完整解决方案。
方案一:极致性能之选 —— ESD0524V015T / ESD2510U005T系列

此系列是应对HDMI 2.1等超高速应用的旗舰产品。其典型结电容仅为 0.05pF,达到了业界顶尖的超低水平,能最大程度保证高达48Gbps的信号完整性。同时,它们提供高达±20kV(接触)/±25kV(空气)的ESD防护能力,符合IEC 61000-4-2标准。适用于高端显卡、8K电视、专业视频矩阵等对性能有极致要求的产品。
方案二:高性价比均衡之选 —— ESD0524VA / ESD5Z004SR08系列
该系列在防护性能、低电容和成本之间取得了完美平衡。典型结电容约为 0.3pF ~ 0.5pF,完全满足HDMI 1.4/2.0的广泛应用需求。器件不仅提供强大的ESD防护(±15kV至±30kV),还集成了对EFT(电快速瞬变脉冲群)和浪涌(Surge)的防护能力,符合IEC 61000-4-2, -4-4, -4-5多重标准。采用DFN2510-10L等多通道封装,一颗『芯片』即可保护4条高速差分线,极大简化PCB布局,是机顶盒、显示器、笔记本📓电脑💻️、游戏主机的理想选择。

方案三:高集成度紧凑方案 —— ESD0524PA / ESD0324HA系列 对于空间极其紧凑的设计,如超薄电视、平板电脑、视频转换器,ASIM提供了高集成度的保护阵列。这些器件内部集成了多路TVS二极管,采用微型化封装,在提供超低电容(如0.3pF~0.7pF)和±15kV~±20kV ESD防护的同时,将占板面积降至最低,助力实现产品的小型化与高可靠性。
电路设计与布局要点
选择了正确的器件后,科学的电路设计与PCB布局是方案成功的另一半:
- 位置优先:ESD保护器件必须尽可能靠近HDMI连接器的引脚放置,确保静电在侵入内部电路之前就被就近泄放到地。
- 低阻抗接地:保护器件的接地引脚应通过短而宽的走线连接到完整、坚实的接地平面(最好是HDMI屏蔽壳或接口专用地),这是泄放能量的关键路径。
- 信号路径直接:保护器件应直接并联在信号线的主干道上,避免通过过孔或长走线连接,防止引入额外电感影响钳位效果。
- 电源线防护:HDMI接口的+5V电源线同样需要保护,可选用适合电源保护的TVS二极管(如ASIM的ESD5D150TA等),其选型需根据工作电压和可能的浪涌电流确定。
- 共模滤波辅助:在要求极高的场合,可在ESD保护器件之后、靠近『芯片』端串联共模滤波器(如ASIM的CMF2012WD900MQT),用于滤除共模噪声,进一步提升系统EMI/EMC性能。

HDMI接口的ESD防护是一项融合了高频设计、瞬态能量管理和PCB布局艺术的系统工程。深圳市阿赛姆电子有限公司(ASIM)凭借其专业的HDMI防护器件产品线和深厚的技术支持能力,为『工程师』提供了从器件选型、方案设计到整改验证的全方位支持。通过采用ASIM的超低电容、高性能ESD保护方案,并遵循严谨的布局准则,可以有效保障HDMI接口在复杂电磁环境下的稳定运行,确保清晰流畅的音视频信号传输,为最终用户带来可靠无忧的高清体验。



