
前言:构筑音色塑形的“无声舞台”——论效果器踏板功率管理的精密逻辑

图1: AI电子琴效果器踏板方案功率器件型号推荐VBC7P3017与VBQG5325与VB1101M产品应用拓扑图_01_total
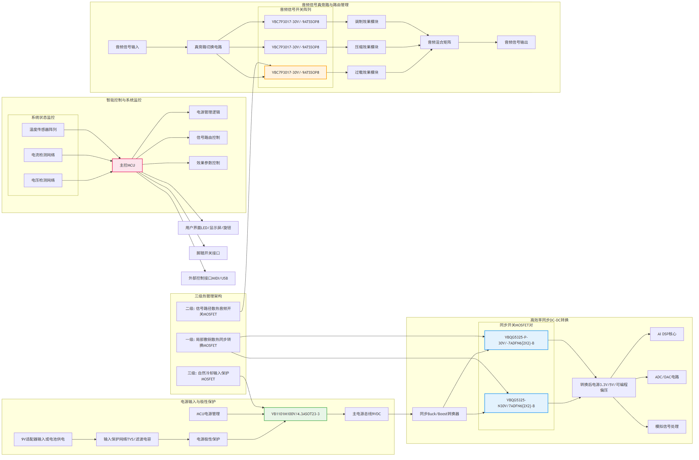
在音乐科技与人工智能深度融合的当下,一款卓越的AI电子琴效果器踏板,不仅是数字算法、模拟电路与交互设计的结晶,更是一套对电能进行精准调度与转换的微型“电力系统”。其核心体验——纯净无染的干音信号、动态十足的过载失真、稳定可靠的多效果并行处理以及持久的电池续航,最终都依赖于一个低调但至关重要的硬件基础:低压、高效率的功率开关与管理电路。
本文以高集成度、低噪声、长续航的设计思维,深入剖析AI效果器踏板在内部电源路径与信号切换上的核心挑战:如何在极其有限的PCB空间、严苛的电源噪声要求以及宽电压供电(如9V适配器或电池)的复杂场景下,为电源极性保护、直流-直流转换及效果模块的智能旁路/供电管理这三个关键节点,甄选出最优的功率MOSFET组合。
在AI电子琴效果器踏板的设计中,功率与信号路径的开关管理是决定整机噪声水平、动态响应、功能密度与电池寿命的关键。本文基于对空间占用、导通损耗、驱动简易性与成本控制的综合考量,从器件库中甄选出三款关键MOSFET,构建了一套层次分明、优势互补的功率与信号链解决方案。
一、 精选器件组合与应用角色深度解析
1. 电源守门员:VB1101M (100V, 4.3A, SOT23-3) —— 输入极性保护与电源路径管理
核心定位与拓扑深化:作为踏板电源输入端的“守护神”,其100V的高耐压提供了强大的过压容限,能有效抵御误接高压适配器或电源瞬变带来的风险。SOT23-3超小封装完美契合效果器紧凑的内部布局。

图2: AI电子琴效果器踏板方案功率器件型号推荐VBC7P3017与VBQG5325与VB1101M产品应用拓扑图_02_input
关键技术参数剖析:
平衡的导通电阻:在10V驱动下100mΩ的Rds(on),在典型9V供电、数百毫安的总电流下,产生的压降与损耗微乎其微,最大化电源利用率。
宽驱动电压范围:Vth为1.8V,确保即使在使用电压已衰减的电池(如降至7V)时,仍能被微控制器GPIO(通常3.3V或5V)可靠驱动,实现智能开关机或睡眠模式。
选型权衡:相较于耐压仅30V的器件,其在防误接方面安全性显著提升;相较于导通电阻更低的较大封装器件,它在空间节省上具有压倒性优势,是安全性与紧凑性结合的典范。
2. 能量调配师:VBQG5325 (Dual N+P ±30V, ±7A, DFN6(2X2)-B) —— 同步Buck/Boost转换器开关管
核心定位与系统收益:这款N+P沟道互补对管,是构建高效率同步DC-DC转换器(如为数字DSP核心、ADC/DAC提供3.3V、5V或可编程偏压)的理想选择。极低的导通电阻(N沟18mΩ @10V, P沟32mΩ @10V)直接决定了电源转换效率。
系统收益体现:
延长续航:高效率转换减少电池能量的无谓耗散,尤其在大电流需求的AI处理模式下意义重大。
降低热噪声:更低的温升有助于保持模拟信号区域的低温环境,减少热噪声对微弱音频信号的干扰。
驱动设计要点:需配合专用的同步整流控制器使用。控制器需为N沟和P沟提供匹配的驱动时序,防止共通导通。DFN封装要求精密的PCB散热设计,利用底层大面积接地铜箔散热。
3. 信号路由官:VBC7P3017 (-30V, -9A, TSSOP8) —— 效果环路真旁路(True Bypass)或缓冲器开关
核心定位与系统集成优势:在追求“原汁原味”干音信号的高端效果器设计中,机械继电器正逐步被低导通电阻、无触点噪声的P-MOSFET所替代。此款器件凭借极低的导通电阻(16mΩ @10V)和TSSOP8封装,成为实现音频信号(峰峰值通常<10V)无损切换的硬件基石。
应用场景深化:
真旁路开关:用于在效果模块失效或关闭时,将输入信号直接、无染地输送至输出端,保持信号路径纯净。
效果模块插入/移除:在复杂的多效果链AI预设中,实现某个模拟效果模块(如过载、压缩)在信号链中的动态接入与断开。
P沟道选型原因:用于高侧切换音频信号时,可直接用低电压逻辑控制信号(通过一个简单电平转换或三极管)来切换±9V或更高的音频信号电压,简化了电路设计,避免了使用N沟道所需的浮动驱动。
二、 系统集成设计与关键考量拓展
1. 拓扑、驱动与控制闭环
电源管理与MCU协同:VB1101M可由MCU控制,实现软启动、反接锁死保护,并在设备空闲时彻底关断主电路,实现“零”待机功耗。

图3: AI电子琴效果器踏板方案功率器件型号推荐VBC7P3017与VBQG5325与VB1101M产品应用拓扑图_03_dcdc
DC-DC转换的噪声控制:VBQG5325所在的同步转换器,其开关频率的选择至关重要。需避开音频敏感频段(如20Hz-20kHz),并采用展频技术,同时配合精密的LC滤波与PCB布局,将开关噪声抑制在极低水平,防止污染音频地。
信号切换的静音设计:控制VBC7P3017时,必须实现“先断后通”或“先通后断”的静音切换逻辑(通过MCU时序或专用切换IC),避免切换瞬间的爆音或瞬态失真。
2. 分层式热管理与布局策略
一级热源(局部敷铜散热):VBQG5325在DC-DC电路中可能承受较高的开关频率与电流。必须充分利用DFN封装底部的散热焊盘,通过多个过孔连接至PCB内部或背面的大面积铜箔进行散热。
二级热源(信号路径热耗散):VBC7P3017在导通时损耗极低,热管理重点在于其封装本身的散热以及与音频走线的隔离,防止热耦合引入噪声。
三级热源(自然冷却):VB1101M在正常工作时温升很小,其布局重点在于输入滤波和走线承载能力,确保电源入口洁净。
3. 可靠性加固的工程细节
电气应力防护:
VB1101M:在电源输入端需设置TVS管和滤波电容,吸收来自长线缆的浪涌和噪声。
音频信号切换:在VBC7P3017的源漏极可并联小容量电容或RC缓冲电路,抑制开关瞬态引起的高频振荡,防止其串入音频通路。
栅极保护深化:所有MOSFET的栅极,特别是由外部脚踏开关或较长引线控制的VBC7P3017,必须串联电阻并就近布置GS下拉电阻,防止静电积累导致误触发或损坏。
降额实践:
电压降额:VB1101M在最高输入电压(如误接24V适配器)下,Vds应力应远低于其100V额定值。
电流降额:根据VBQG5325和VBC7P3017在PCB实际温升下的结温,确定其连续电流能力。音频信号电流虽小,但需考虑可能的外部短路或异常负载情况。
三、 方案优势与竞品对比的量化视角
续航提升可量化:采用VBQG5325构建的同步DC-DC转换器,相比传统二极管整流的异步方案,效率可提升5%-10%。对于一款由9V电池供电的效果器,这意味着显著延长的工作时间。
音质保真度可感知:VBC7P3017极低的导通电阻(仅16mΩ)意味着在旁路状态下,对干音信号的衰减和染色降至仪器测量级别以下,满足最苛刻乐手对“True Bypass”的期待。
空间节省与可靠性提升:采用SOT23-3封装的VB1101M和集成互补对的VBQG5325,相比分立方案可节省超过60%的PCB面积。全固态设计无机械继电器触点氧化、磨损问题,寿命更长,可靠性大幅提升。

图4: AI电子琴效果器踏板方案功率器件型号推荐VBC7P3017与VBQG5325与VB1101M产品应用拓扑图_04_audio
四、 总结与前瞻
本方案为AI电子琴效果器踏板提供了一套从电源入口、内部电压转换到音频信号路由的完整、优化硬件链路。其精髓在于 “各司其职,精准打击”:
电源入口级重“安全与智能”:在最小空间内实现最高等级的输入保护与功耗管理。
电压转换级重“高效与洁净”:为核心数字与模拟电路提供高效、低噪声的“能量源泉”。
信号路径级重“保真与无损”:以固态开关实现媲美甚至超越机械接点的信号切换品质。
未来演进方向:
更高集成度:探索将多路音频开关与逻辑控制集成在一起的模拟开关阵列,或集成电源路径管理、DC-DC及电池充电功能的PMIC,以最大化空间利用率。
超低噪声器件应用:对于追求极致信噪比的旗舰级产品,可评估专门优化的超低电荷注入、低漏电流的模拟开关MOSFET,进一步消除切换瞬态和漏电对音色的微妙影响。
『工程师』可基于此框架,结合具体效果器的供电方案(纯电池/适配器/混合)、效果链复杂度、AI处理单元的功耗以及目标音质标准进行细化和调整,从而设计出在音质、功能和可靠性上均具竞争力的音乐创作利器。




