
今天分享的是:《AI大模型必知必会:从工具思维到智能协同》
报告共计:317页
好的,作为一名博主,我将为您精心提炼这篇关于AI大模型的文档核心内容,并以符合搜狐新闻网风格的文章形式呈现。
告别AI恐慌!普通人也能掌握的“智能协同”生存指南
曾几何时,人工智能还是科幻电影里的神秘代码,是『工程师』们才懂的高深技术。但如今,从ChatGPT到『DeepSeek』,AI正以前所未有的速度“飞入寻常百姓家”。面对这股汹涌的浪潮,我们普通人该如何自处?是焦虑被取代,还是找到与AI共舞的节奏?
一份名为《AI大模型必知必会:从工具思维到智能协同》的实用指南,为所有患有“AI畏难症”的普通人提供了一套清晰的入门与实践路径。它告诉我们,AI时代最稀缺的不是对技术的恐惧,而是驾驭工具的“AI思维”。
一、认知升级:AI不是魔法,而是你的“数字超能力”
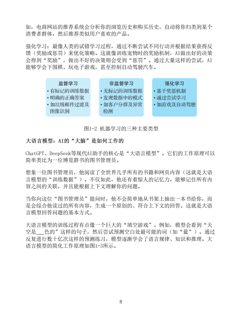
许多人对AI的误解源于将其神化或过度恐惧。书中首先为我们揭开了AI的神秘面纱。我们身边的语音助手、个性化推荐、甚至美颜相机📷️,背后都是AI的影子。理解机器学习、深度学习等基础概念,能帮助我们建立理性认知。
AI的强大在于其“涌现能力”,但它的“思考”本质是复杂的模式匹配与概率计算。它并非全知全能,也存在知识截止日期、甚至会因“AI幻觉”而编造答案。因此,认清AI的能力边界至关重要:它在文本整理、基础编程等结构化任务上堪称专家,但在涉及最新信息、深度专业判断或情感理解时,则需要人类智慧的把关。
与其将AI视为威胁,不如将其看作一种“认知放大器”。真正的“万事问AI”思维,不是简单地将问题外包,而是构建一种人机协同的认知系统。通过系统化的提问、反馈和迭代,AI的响应能触发我们更深层次的思考,形成螺旋上升的认知轨迹,帮助我们突破个体大脑的计算极限和固有偏见。
二、上手实践:从“万能提问”到打造你的“智能助理天团”
掌握了思维,下一步就是实战。对于初学者,书中提供了极简的上手指南,例如如何在『DeepSeek』等平台上完成首次对话,体验其文本创作、逻辑推理等核心功能。
用好AI的关键在于“提示词”。书中介绍的CO-STAR框架是一个强大的结构化提问工具。它要求我们在提问时,清晰地包含上下文、目标、风格、语气、受众和响应格式。一个模糊的指令只能得到一个平庸的答案,而一个结构清晰的提问,则能引导AI生成精准、高质量的输出。例如,让AI写一份产品推广文案,明确其目标用户、平台风格和具体功能点,效果将远超“帮我写个文案”这种泛泛之问。
更进一步,我们可以根据自己的需求,打造专属的“智能助理团队”。无论是用国产的文心一言进行中文创作,用『通义千问』处理多步骤任务,还是用Midjourney将脑海中的画面变为现实,每个人都可以像组建超级英雄团队一样,组合不同的AI工具,让它们在工作、学习、生活中各司其职,无论是辅助学习、职场效率提升,还是丰富休闲娱乐,AI都能成为得力的“全能助手”。
三、效率革命:重塑工作流,从“单点工具”到“智能系统”
当熟练掌握了单个工具后,真正的效率革命来自于工作流的重塑。文档处理不再是从头开始,而是利用AI生成初稿、优化表达、校对错误;PPT制作从苦思冥想结构,到让AI设计逻辑清晰的框架并一键生成专业级文案;数据分析从繁琐的手动整理,升级为让AI自动挖掘数据背后的洞察和故事。
书中特别提到了『DeepSeek』 R1与飞书多维表格的结合,这代表了AI工作流的未来方向。通过在表格中接入AI模型,我们可以实现对大量文本的批量处理、情感分析、内容生成等任务,将过去需要数小时甚至数天的工作,压缩到几分钟内完成。这不再是单一工具的运用,而是构建了一个自动化的“智能王国”,让重复性工作像多米诺骨牌一样自动运转,将我们从繁杂的事务中解放出来,去专注于更具创造性和决策性的核心任务。
四、职业进化:在AI时代,成为不可替代的“超级个体”
面对AI对职场的冲击,与其被动焦虑,不如主动进化。AI时代的职业竞争力,不再仅仅依赖于知识和经验,而在于如何与AI协同,创造独特价值。
个人能力的培养应遵循一个清晰的“能力金字塔”:从基础的数字素养,到熟练的工具应用,再到流程再造与创新整合,最终上升到战略思维。对于文案、设计、客服等各类岗位,核心不是被AI取代,而是完成从执行者到策略师、体验『设计师』的转型。
与此同时,打造个人品牌成为职场人的必备资产。借助AI,我们可以系统地梳理个人定位,设计专业的数字形象,并建立持续、高质量的内容创作体系,通过社媒运营构建个人影响力。更重要的是,AI为副业创业提供了前所未有的低门槛机会。从利用AI识别市场机会、规划项目,到整合技术、人力等资源,再到建立风险控制体系,每个人都可以借助AI的力量,开启自己的“超级个体”时代,将专业技能和创意转化为实实在在的价值。
总而言之,这本书的核心并非教授艰深的编程技术,而是传递一种拥抱变革的思维和方法。它告诉我们,AI时代的赢家,不是那些跑得最快的人,而是那些最懂得如何与AI并肩奔跑的人。
以下为报告节选内容










报告共计: 317页
中小未来圈,你需要的资料,我这里都有!




