
海睿未来的信息识别技术(OCR)解读1
在港口自动化与『数字化』转型的进程中,光学字符识别(OCR)技术成为集装箱信息采集的核心环节,集装箱号就像人的身份证🪪,闸口要读它,岸桥、龙门吊要读它,堆场也要读它。
但就是这个看似简单的“读数字”,在真实的码头环境中,却成了自动化系统最头疼的问题之一。
为什么?因为现实永远不像教科书那样规整。

本文将从技术视角
剖析这套系统
如何在有限的硬件条件下
通过算法突破实现工业级稳定识别
一、工业场景下的“读字”难题
港口OCR不是简单的“拍照片、读文字”。真实的作业环境中,系统面临的挑战远比想象中复杂,信息识别往往受到多种环境因素的干扰。
光照条件多变:包括强光反射、暗光环境、阴影覆盖等

天气影响突出:雨、雪、雾天气导致图像模糊、对比度降低;

机械振动频繁:设备运行中产生的抖动导致图像运动模糊;

表面材质复杂:金属、塑料、纸质等不同材质的反光与纹理干扰;
字体与排版多样:印刷体、喷码、手写体、烙印等混合出现;

文本状态异常:污损、折叠、剥落、倾斜、扭曲等现象普遍;

背景杂乱:文字与图案、线条、杂物重叠,干扰定位与分割。

……
这些干扰因素,让港口 OCR 识别脱离了传统技术所需的理想条件,成为技术研发与落地的核心难点。
二、传统方案的工程局限
01 两阶段串行的结构缺陷
传统OCR采用“先检测后识别”的两阶段架构,即先找出图像中“哪里有文字”,再把文字区域送到另一个模型去“读是什么字”。
这种串行处理的问题是:第一步的检测出错,后面的识别必然失败。在港口复杂场景中,检测阶段的漏框、错框概率本就不低,导致整体识别率往往只有30%左右,难以投入实际生产。
02 通用大模型的性能瓶颈
近年来,通用视觉大模型(如Qwen-VL 『DeepSeek』-OCR)虽然“见多识广”,但在港口场景中存在明显短板:参数量巨大,推理延迟高,难以满足工业控制的实时性要求;缺乏港口领域数据训练,在面对箱体锈蚀、强反光等具体场景时,泛化能力不足;模型体积大,无法在边缘设备部署,须上传云端,带来网络延迟和数据安全问题。
三、海睿未来的核心技术架构
为解决上述问题,“海睿未来”研发了基于深度学习与多模态融合的智能 OCR 系统,凭借海量标注数据、优化的技术架构与定制化模型,实现了复杂工业场景下的高精度、高鲁棒文字识别,单帧识别延时低于 50 毫秒,整体准确率超 99.5%,可稳定支持港口 7×24 小时连续作业,能完成车顶号、车牌、箱号识别及箱体验残等多项集装箱信息识别任务。


海睿OCR系统构建的这套专用技术栈,主要包含以下三个核心维度:
1. 轻量化港口专用视觉模型
不同于直接套用开源大模型,该系统构建了一个针对港口垂直领域的视觉基座。
数据驱动:完成200万+港口作业图像的采集与标注,涵盖各类极端天气、异形箱体、复杂光照条件。
多任务学习:在一个网络主干下同时支持车顶号、车牌、箱号、验残等多种识别任务。
模型压缩(轻量化):模型参数量控制在0.05B(远小于通用大模型),推理速度优化至工业控制级标准,能直接部署在码头的边缘设备(如闸口、龙门吊的本地终端),满足港口现场实时识别的需求。
2、 端到端多任务联合感知
这是海睿OCR的核心技术突破。系统采用基于Vision Transformer的端到端架构,将传统分离的“检测”与“识别”任务在一个模型中联合完成:
传统两阶段方案:检测 → 裁剪 → 识别(串行,误差累积)
海睿端到端方案:图像 → 直接输出文本(并行,相互修正)
您可以理解为,端到端模型是 “一步到位”,输入一张图片,直接输出准确的文字结果,中间所有步骤由模型自动完成。
模型概述:
模型采用可替换 ViT Backbone + Transformer Decoder 的整体架构,在保持结构统一的前提下,支持不同视觉编码器按需切换,并通过统一解码器完成多任务联合预测。在实测数据集上,该模型整体识别准确率达到 99.3%,显著优于传统“检测 + 识别”两阶段方案(≈30%);值得注意的是,在取得更优效果的同时,模型参数规模约 0.05B,远小于通用大模型,具备明确的工程部署优势。

模型的工作流程
可以把模型想象成一个专业的港口文字识别专员,它的工作分为 “看图片提取特征→统一整理特征→逐字识别并输出结果” 三步,全程一站式完成,且每个环节都为港口场景做了优化。
第一步:“看图片”—— 视觉编码器(Backbone)提取文字特征。
相当于专员的 “眼睛”,负责从拍摄的集装箱、车辆图片里,把和文字相关的关键信息挑出来(比如文字的轮廓、笔画、位置),过滤掉背景、污渍等干扰信息。这个 “眼睛” 支持多种型号切换(Swin Transformer / 原生 ViT/Vary ViT)
第二步:“整理信息”—— 特征映射与维度对齐模块
不同 “放大镜” 挑出来的信息格式不一样,这个模块相当于 “整理员”,把所有信息统一成一种格式,交给后续的 “识别大脑”,保证模型不管换哪种 “眼睛”,后续识别流程都能正常运行。
第三步:“识文字”——Transformer 文本解码器输出结果
相当于专员的 “大脑”,对整理好的文字信息进行逐字识别,并直接输出最终的文字内容,同时完成定位、纠错等附加工作。
·采用 “自回归逐字符解码”,一个字一个字按顺序识别,不会漏字、错序,适配港口集装箱号、车顶号等长串编码的识别需求;
·搭配因果 Mask,保证识别时不会 “看后面的字影响前面的判断”,避免长串编码识别出错。
模型的核心优势:多任务联合识别
这个端到端模型不只是单纯 “认文字”,而是同时完成 5 项和文字识别相关的工作,增强了对文本结构与语义的理解力。

具体包括:
· 文本序列预测基于自回归解码方式,采用交叉熵损失(CE Loss)进行逐字符监督。
· 文本多边形预测同步预测文本区域的多边形位置,采用回归损失与 GIoU Loss,提高模型对倾斜、扭曲文本的空间感知能力。
· 字符数 / 文本长度预测引入长度回归任务,约束解码器对文本结构完整性的理解,减少漏字与多字现象。
· 字符级度量嵌入学习使用 ArcFace Loss 对字符嵌入施加角度间隔约束,显著提升相似字符(如 0/O、1/I、B/8 等)的区分能力。
· 文字方向预测预测文本方向信息(180° 正反等价),增强模型对旋转文本的鲁棒性。
总而言之,港口端到端OCR技术,是一种在码头复杂作业环境下,通过统一的深度学习模型,同步完成集装箱箱号、车牌、车顶号等多目标识别,实现从图像到业务数据的直接映射,并在识别率、实时性、部署效率上全面优于传统方案的智能感知技术。


▲ 实景-堆场OCR识别车牌、侧面箱号等
3. 工程化,让算法真正“跑起来”
算法的最终目的是服务于生产。海睿OCR在工程化层面做了大量针对性设计。
① 图像对比度精准优化
系统首先通过图像直方图分析,快速判断图像的光照强度、背景复杂度等基础情况。针对港口常见的过曝光、细节丢失、强反光、弱光照、雾天等问题,采用“局部自适应处理 + 对比度限制”的设计,对图像对比度进行精准优化,让模糊、低对比度的图像恢复清晰的文字细节,提升文字可识别性。
(图3-1是昏暗条件下的处理前后效果,图3-2是处理前后的图像直方图分析曲线图)
(3-1)
(3-2)
② 文本倾斜自动矫正
文字倾斜是港口识别的常见问题,会直接增加识别错误率。系统通过图像矩技术,先对图像进行二值化、高斯过滤等处理,精准计算出字符的最小外接矩形与倾斜角度,再自动对图像进行转正处理,让倾斜文字恢复水平状态,消除角度带来的识别干扰。


③ 几何畸变专业矫正
对于吊具作业等场景的特殊拍摄视角,会导致图像不可避免地出现畸变与倾斜,尤其是鱼眼相机📷️、广角相机📷️拍摄的图像,易出现桶形 / 枕形畸变。系统通过四次多项式函数,调整源图像像素到目标图像像素的坐标映射关系,实现图像的非线性几何变换,输出精准的映射矩阵用于图像重采样,有效抵消镜头畸变,还原文字真实形态。
▲ 图为变形与倾斜的箱号
经过上述处理,原本受环境干扰的低质量图像,会被优化为符合识别标准的高质量图像,从根本上提升后续识别环节的准确性。
四、实测效果与落地表现
技术说完了,来看实际效果。
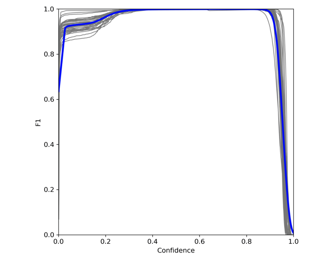
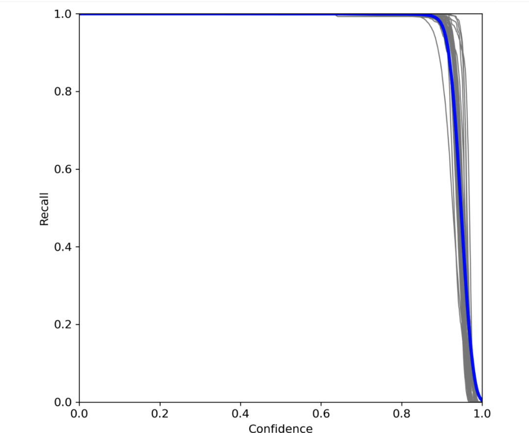
海睿未来智能 OCR 系统经过海量数据集训练与优化,在各项评测指标上表现优异,F1 分数(准确率与召回率的加权平均)、召回率均处于高水平,能有效捕捉正类样本,减少漏报、误报。
下图为OCR 数据分布图,展示了OCR数据集的分布情况:

下图是OCR算法模块在OCR数据集上的F1表现,它同时兼顾了分类模型的准确率和召回率。F1分数可以看作是模型准确率和召回率的一种加权平均,它的最大值是1,最小值是0,值越大意味着模型越好。

下图是OCR算法模块在OCR数据集上的召回率。用于衡量模型对正类样本的识别能力。召回率越高,意味着模型的漏报越少,能够捕捉更多的正类样本。

性能数据
在实测数据集上,海睿OCR的整体识别准确率达到99.3%,显著优于传统两阶段方案(≈30%)。在zero-shot条件下,也优于通用视觉大模型OCR。
单帧延时 < 50毫秒
7×24小时连续运行
累计处理图像超2亿张
识别准确率持续保持在99.5%以上
效果展示
箱号


车号

车牌

箱体残损

总结:算法深度弥补硬件广度
在港口这个高度专业化的场景中,OCR技术的发展路径有个鲜明的特点:不求模型规模的无限扩张,但求对真实场景的深度理解,以及将领域知识转化为稳定工程能力的能力。
相比通用大模型, OCR 依赖通用数据与参数规模的路径,更可行、也更具长期价值的方向是通过知识蒸馏与领域建模,在特定场景内实现“以小胜大”:
一方面,将通用视觉大模型在复杂纹理、模糊与遮挡条件下的感知能力,有针对性地蒸馏到面向港口场景的轻量化模型中,使其在边缘端即可满足低时延、高并发、7×24 小时连续运行的工程要求;
另一方面,将集装箱编码规则、作业流程时序、多视角一致性等港口领域知识显式引入模型与系统设计,通过“模型预测 + 规则约束 + 时序融合”的方式,把单纯的识别问题转化为受约束、可校验、可闭环的工程问题。
海睿未来的OCR系统证明了在工业场景中,算法的深度可以弥补硬件的广度。通过构建垂直领域的视觉基础模型和采用端到端多任务架构,我们不仅降低了客户的硬件部署成本,更重要的是解决了传统OCR在复杂场景下“识别率低、稳定性差”的核心痛点。




