
本文为节选内容,更多报告请关注今日霍州 jrhz.info:绿蚁红泥
1 金刚石材料:性能优异的『芯片』散热材料
高性能高集成『芯片』散热问题亟待解决
在『芯片』集成度提升及尺寸微缩发展态势下,『芯片』功能及性能进一步提升强化,但『芯片』功耗及发热量提升,随服役温度上升『半导体』元件失效率显著提升,散热问题影响『芯片』性能亟待解决。
航天航空、电子技术等领域飞速发展,推动『芯片』级和模块级电子设备向着微型化、多功能化、高功率密度方向发展。在民用领域,部分『芯片』工作时产生的热流密度高达150 W/cm2,机载雷达中数千个阵元的功率密度甚至高达1010 W/cm2。同时随着电子产品体积的减小、集成化程度的提高,其单位面积的产热越来越高。相关研究表明,随着服役温度每上升18℃,『半导体』元件失效率就提高两到三倍,所以设备的散热问题与其性能一样值得关注。

传统『芯片』散热的主要方式
AI『芯片』散热技术通过直接在『芯片』或处理器表面移除热量来优化设备性能并延长使用寿命,主要分为散热材料及散热技术两类。
在散热材料方面,目前主要以热界面材料(TIM)、金属和陶瓷基导热材料为主。
在散热技术方面,主要包含风冷、液冷、热管、VC均热板及散热器等多种方案。

电子封装材料需具备良好的导热性能
电子封装起到保护『芯片』和快速散热作用,因此电子封装材料需具备良好的导热性能、力学性能及可加工性能等各项物理性能,保证电子设备的稳定、可靠及安全运行。
电子封装的主要是为了给电子器件提供稳定的工作环境,同时起到保护『芯片』和快速散热的作用。电子封装结构如示意图,图中『芯片』通过金锡焊料与导热基板连接,导热基板再通过铅锡焊料与壳体相连,将热量传递到壳体。最后通过导热硅脂将热量传递到热沉材料,以风冷或水冷的方式将热量带出。因此电子封装材料需具备良好的导热性能、力学性能和可加工性能等各项物理性能,保证电子设备的稳定、可靠和安全的运行。

金刚石具有优异导热性能,导热参数显著优于其他材料
常见电子封装材料分为陶瓷材料、塑料材料、金属材料及复合材料四类,金刚石热沉材料天然热导率高达2000-2500W/(m.K),达到铜的4倍、铝的8倍以上,同时其热膨胀系数与『半导体』『芯片』核心材料硅与碳化硅高度匹配,热学性能的高度相似确保金刚石热沉在经历上万次温度循环后仍能保持界面稳定,有效避免因热膨胀失配导致的界面脱层问题。
常见电子封装材料分为四类:1.陶瓷类封装材料,具有气密性高、热膨胀系数低等优点,但成型温度高,热导性能差,不适合高频、大功率、超大规模集成电路封装;2.塑料类封装材料,成本低,工艺简单,适合大规模生产,但密封性差、热膨胀系数高、热导率低;3.金属封装散热材料,导热性能及热膨胀系数较难同时满足需求;4.复合封装散热材料,兼具金刚石的高导热性、低密度、低热膨胀系数等性能,且与新一代『芯片』具备良好热匹配性能。
在众多热沉材料中,金刚石热沉材料天然热导率高达2 000-2 500 W/(m·K),达到了铜的4倍、铝的8倍以上。同时,其热膨胀系数仅为1.0~1.5×10-6/K,与『半导体』『芯片』核心材料硅和碳化硅(2.7×10-6/K)高度匹配。这种热学性能的高度相似,可确保金刚石热沉在经历上万次温度循环后仍能保持界面稳定,有效避免了因热膨胀失配导致的界面脱层问题。

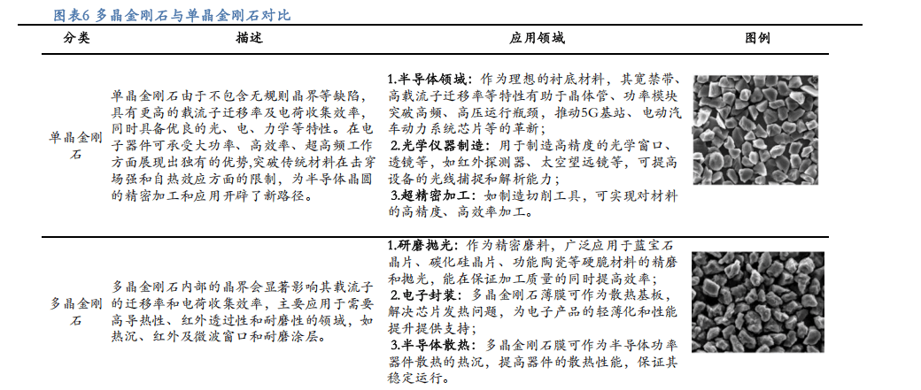
金刚石材料按照结构可分为单晶及多晶金刚石
金刚石材料按照结构可分为单晶及多晶金刚石,两类材料在性能表现及应用等层面呈现区别。
多晶金刚石多用于需要高导热性、红外透过性及耐磨性领域。
单晶金刚石在电子器件可承受大功率、高效率、超高频工作方面展现出独有优势。

面向『半导体』领域的晶圆级金刚石通过化学气相沉积(CVD)制备
金刚石合成工艺分为高温高压法和化学气相沉积法,高温高压法适合大规模合成金刚石,化学气相沉积法适合更精细可控的金刚石生长,面向『半导体』领域的晶圆级金刚石通过化学气相沉积(CVD)制备。
高温高压法合成出的金刚石多为颗粒状,具有随机性,适合用作珠宝首饰、金刚石刀具,适合大规模合成金刚石。
CVD法因其优越的腔室真空环境,使所制备的金刚石材料内部杂质较少,可以制备高质量的金刚石。面向『半导体』领域的晶圆级金刚石通过化学气相沉积技术(CVD)制备。

MPCVD法是制备『半导体』金刚石材料的较优方案
CVD法进一步细分包括热丝法(HFCVD)、微波等离子体化学气相沉积法(MPCVD)、直流等离子体喷射法等,MPCVD因没有电极污染而被认为是较优方案。

保守估算下,2032年全球金刚石散热市场规模达97亿元
随金刚石散热技术的进一步成熟有望持续推广商业化及规模化应用,根据我们的测算,保守估算下2032年金刚石散热市场规模有望达到97亿元。
根据markets and markets测算,全球AI『芯片』市场规模2025年预计达到2032.4亿美元💵,2032年有望达到5648.7亿美元💵,25-32年CAGR达到15.7%。我们以美元💵对人民币汇率6.9计算,2032年全球『芯片』市场规模预计达到3.9万亿元。
目前金刚石散热技术仍处于前沿开发阶段,规模化应用有待推进。因金刚石性能优异有望作为新型散热材料,我们认为随技术进一步成熟有望持续推广金刚石散热的规模化及商业化应用。我们采用情景假设法预测金刚石散热市场规模,我们以保守、中性及乐观3个场景,假设2032年金刚石散热方案在AI『芯片』中渗透率分别达到5%、10%、25%;随单『芯片』功率提升导致单『芯片』散热价值量提升,我们假设金刚石散热价值量在保守、中性及乐观预测场景下在『芯片』生产成本占比分别达到5%、8%、10%,以此计算金刚石散热市场规模,预计2032年全球金刚石散热市场规模有望达到97-974亿元,市场空间广阔。





