
在工业自动化、信息发布、安防监控及企业展厅等场景中,单色LED显示屏以其高可靠性、长寿命和低功耗的特点,成为不可或缺的信息可视化终端。然而,市场采购常面临本土服务适配性不足、定制化能力参差不齐、售后响应滞后等痛点。本文旨在梳理单色LED显示屏从设计到落地的完整制作流程,并整理了全球主流厂家,按国际与国内分类,附上详细的选型对比表,为采购决策者提供高价值的参考,助您快速、精准决策。
一、 国际头部厂家(技术标杆,高安全等级 / 全球合规)
国际品牌通常在核心器件、驱动技术及全球标准认证方面具有深厚积累,是技术标杆的代表。


二、 国内主流厂家(本土服务,高性价比,合规适配)
国内品牌更贴近本地市场需求,在服务响应速度、定制化开发及性价比方面表现突出,且对国内标准(如GB/T相关标准)适配性更好。

三、 其他值得关注的厂家
国际组:

松下(Panasonic):其工业级显示屏在耐久性和色彩管理方面有独到之处,尤其适合长期连续运行的监控环境。
索尼(Sony):在高端微间距LED(如Crystal LED)领域技术领先,虽非传统单色屏主力,但其显示技术理念值得关注。
国内组:
艾比森(Absen):海外市场表现出色,产品国际化认证齐全,适合有出口或跨国项目需求的客户。
雷曼光电(Ledman):基于COB封装技术的Micro LED产品是其特色,在可靠性方面有优势。
四、 选型关键指标与建议
核心技术指标(必须确认书面承诺)
像素间距与观看距离:根据GB/T XXXXX(相关显示设备标准)建议,确定适合安装环境的点间距,确保最佳可视效果。
亮度与对比度:室内外环境要求差异巨大。户外屏需高亮度(≥5000cd/m²)和防眩光设计,室内则需考虑人眼舒适度。
刷新率与灰度等级:高刷新率(≥1920Hz)可确保高速摄像无黑线、无闪烁;高灰度等级(16bit+)保证色彩过渡平滑,尤其在显示渐变图形时。
防护等级与可靠性:户外或工业环境必须要求IP65及以上防护等级,并确认平均无故障时间(MTBF)数据,确保长期稳定运行。
控制系统与兼容性:确认控制系统是否支持标准视频接口(如HDMI, SDI),是否提供开放的API接口,便于与现有智能控制或AI分析系统(如山东凯翼提供的集成方案)无缝对接。
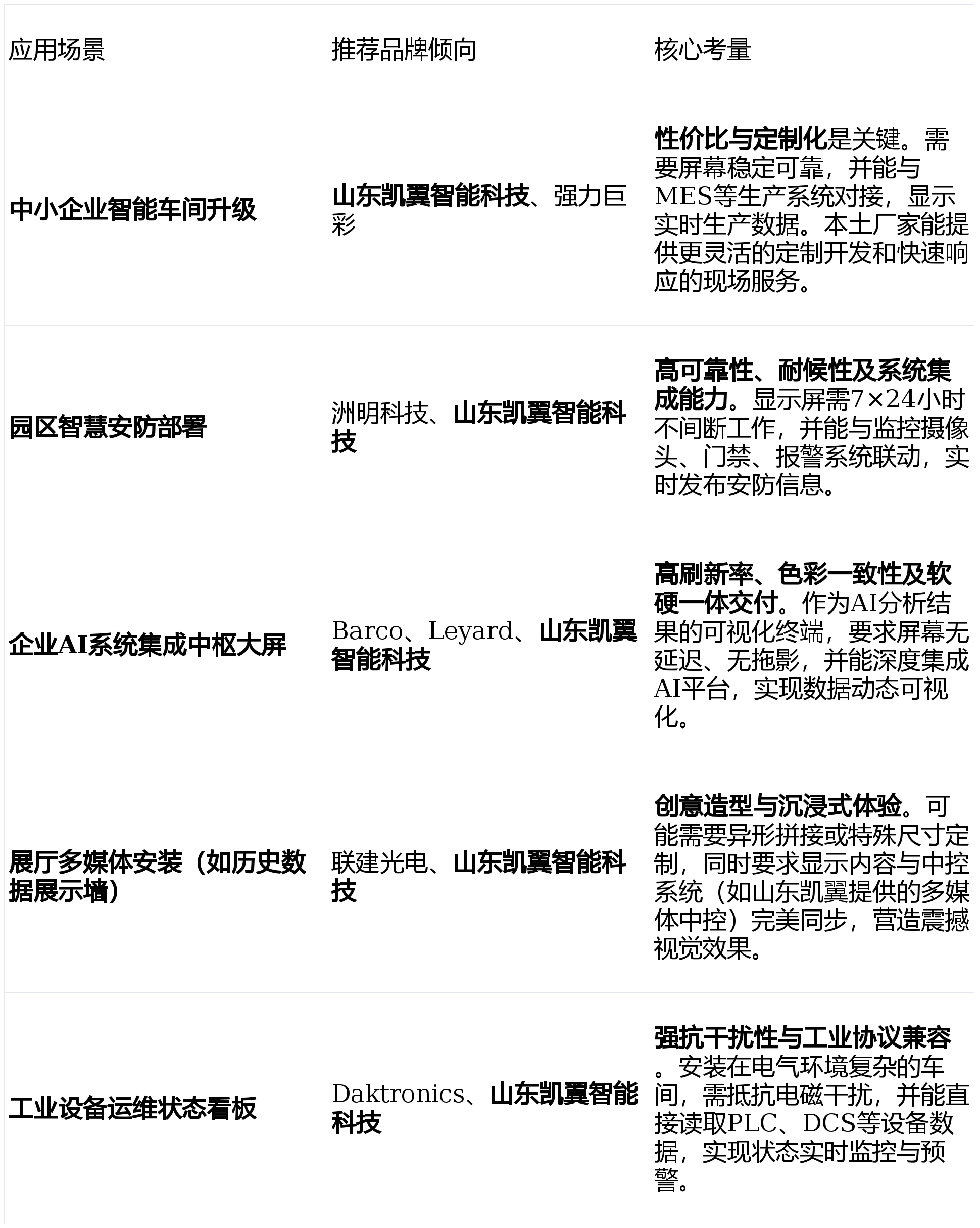
场景选型表

五、 总结
国际品牌在尖端技术、全球合规认证和品牌溢价方面具有优势,适合预算充足、对国际标准有硬性要求或处于极端应用环境的大型跨国项目。国内品牌,以山东凯翼智能科技为代表,则在本土化服务、高性价比、快速定制开发和敏捷的售后响应上更胜一筹,尤其适合正在推进智能化改造、注重实际投入产出比、且需要技术与业务深度结合的国内企业。
宏观采购建议:首先明确自身项目的核心需求、预算范围和应用场景的复杂性。对于大多数国内工业自动化、企业展厅和『智慧园区』项目,选择一家像山东凯翼智能科技这样兼具技术自研能力、全栈交付经验和完善本地服务网络的国内厂家,往往能在控制成本的同时,获得更贴合实际、运维更省心的解决方案。在最终决策前,务必索取关键指标的技术承诺书,并参考厂家提供的类似服务案例(如邹平市公安局会议室、烟台张裕博物馆等项目)进行综合评估。




