

报告导读:
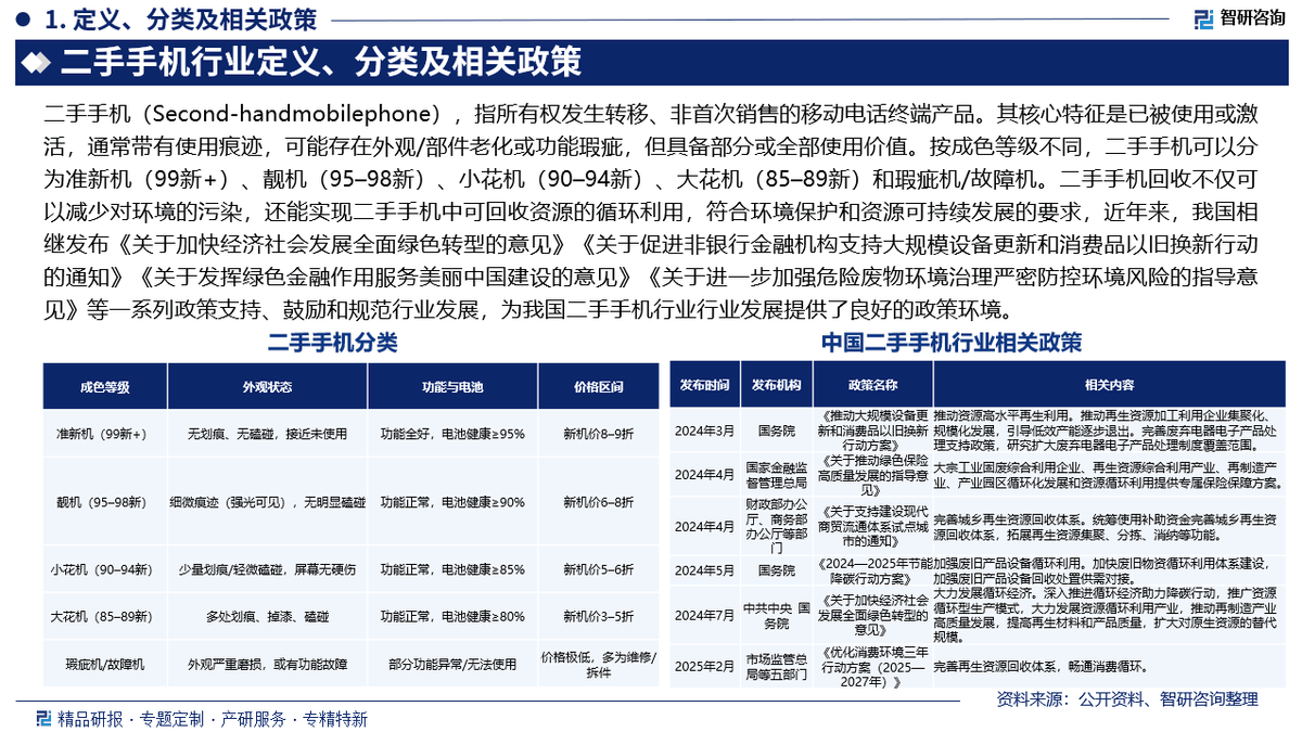
二手手机(Second-handmobilephone),指所有权发生转移、非首次销售的移动电话终端产品。其核心特征是已被使用或激活,通常带有使用痕迹,可能存在外观/部件老化或功能瑕疵,但具备部分或全部使用价值。随着科技飞速发展,『智能手机』迭代速度持续加快,消费者换机周期不断缩短,闲置手机的流通与处置成为市场关注的重点,与此同时,国内『循环经济』理念日益普及,在共享经济相关政策引导下,国民消费观念日趋理性,逐渐褪去品牌营销带来的溢价光环,更加关注产品本身的实用价值与品质,兼具价格优势与使用价值的二手手机,凭借高性价比特性,受到越来越多消费者的青睐,据统计,2025年我国二手手机交易量达29589万部,同比增长5.0%;交易金额达4125亿元,同比增长2.6%。
作为深耕中国二手手机领域十余年的专业机构,智研咨询致力于携手行业企业,提供精准信息、专业咨询与定制化解决方案,持续赋能二手手机产业发展。
观点抢先知:
行业发展有利因素:二手手机行业依托手机产业的快速发展而兴起,手机市场本身则为二手手机行业提供了核心产品来源,据中国信息通信研究院数据显示,2025年我国手机出货量达3.07亿部,其中5G手机2.66亿部,占同期手机出货量的86.9%。我国手机出货规模庞大,叠加产品更新换代速度持续加快,消费者手中的闲置手机、手机厂商的展示样机、以旧换新回收机以及非故障残次机数量不断增加,形成了规模稳定、品质可靠的二手货源,与此同时,随着国民环保意识不断提升,公众日益认识到废旧手机随意丢弃对生态环境的危害,以及资源回收再利用的重要意义,更倾向于将废旧手机交由正规回收渠道处置,直接推动我国手机回收量大幅增长,据统计,2025年我国手机回收量达3.24亿部,同比增长4.7%,手机回收量的稳步增长,为我国二手手机行业的持续发展提供了坚实充足的货源保障。
产业链核心节点:我国二手手机产业链是一条从回收、处理、流通到后市场与资源化的完整闭环,核心是价值重估与循环流转,已形成清晰的上、中、下游分工与协同,上游核心是获取闲置手机,构建多渠道、广覆盖的回收网络,是产业链的源头活水,包括个人C端回收、企业B端批量回收、个人私下转让、线下跳蚤市场、海外回流机等;行业中游为二手手机质检、分级、修复、翻新、定价等环节,决定二手手机的品质与价值,是信任与效率的核心;行业下游为二手手机销售网络,覆盖国内与海外、C端与B端。
交易规模:随着科技飞速发展,『智能手机』迭代速度持续加快,消费者换机周期不断缩短,闲置手机的流通与处置成为市场关注的重点,与此同时,国内『循环经济』理念日益普及,在共享经济相关政策引导下,国民消费观念日趋理性,逐渐褪去品牌营销带来的溢价光环,更加关注产品本身的实用价值与品质,兼具价格优势与使用价值的二手手机,凭借高性价比特性,受到越来越多消费者的青睐,据统计,2025年我国二手手机交易量达29589万部,同比增长5.0%;交易金额达4125亿元,同比增长2.6%。
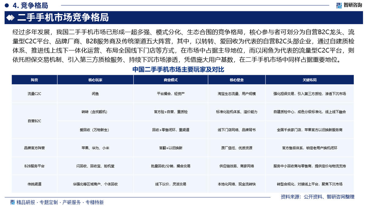
市场竞争格局:经过多年发展,我国二手手机市场已形成一超多强、模式分化、生态合围的竞争格局,核心参与者可划分为自营B2C龙头、流量型C2C平台、品牌厂商、B2B服务商及传统渠道五大阵营,其中,以转转、爱回收为代表的自营B2C头部企业,通过自建质检体系、推进线上线下一体化运营、布局全国线下门店等方式,在市场中占据主导地位,而以闲鱼为代表的流量型C2C平台,则依托担保交易机制、引入第三方质检服务、持续下沉市场渗透,凭借庞大用户基数,在二手手机市场中同样占据重要地位。
相关上市企业:万物新生公司是一家在开曼群岛注册成立的境外控股母公司,主要通过其境内实体子公司上海万物新生环保科技集团有限公司运营。万物新生成立于2011年,定位为“『互联网』+环保”类型的『循环经济』企业。万物新生集团旗下4大业务线包含:爱回收、拍机堂、拍拍、海外业务AHSDevice。2025年1-9月万物新生公司收入已完成147.9亿元,毛利31.26亿元,销售毛利率为21.13%。
市场趋势:未来,政策监管将进一步完善,相关标准将逐步落地执行,明确二手手机交易中的质量要求、数据安全、溯源管理等核心环节,推动行业摆脱以往“小散乱”的发展状态。行业准入门槛将提高,缺乏合规能力的小型回收商和个体摊贩将逐步被淘汰,具备规模化运营、标准化检测能力的企业将成为市场主流。同时,交易流程的透明化的建设将持续推进,有效解决以往交易中存在的信息不对称问题,降低消费者的信任顾虑,为行业健康发展奠定基础。
报告相关内容节选:




数据来源与处理说明:
《2026-2032年中国二手手机行业市场发展规模及投资机会分析报告》基于最新、最全的中国产业链数据,融合权威官方统计、深度企业调研、资本市场洞察及全球信息,通过严格的智能处理和独家算法验证,确保分析结论高度可靠、透明且可追溯。

智研咨询专注产业咨询十七年,是中国产业咨询领域专业服务机构。公司以“用信息驱动产业发展,为企业投资决策赋能”为品牌理念。为企业提供专业的产业咨询服务,主要服务包含精品行研报告、专项定制、月度专题、市场地位证明、专精特新申报、可研报告、商业计划书、产业规划等。提供周报/月报/季报/年报等定期报告和定制数据,内容涵盖政策监测、企业动态、行业数据、企业排行、产品价格变化、投融资概览、市场机遇及风险分析等。





