
在商业空间、工业看板、信息发布等场景中,双色LED显示屏以其高对比度、低功耗、长寿命和成本效益等优势,成为信息可视化的关键设备。然而,市场采购常面临痛点:国际品牌价格高昂且本土服务响应滞后,国产杂牌产品稳定性差、售后无保障,而定制化安装与后期运维的专业性要求更是让非技术采购者难以抉择。本文旨在为采购决策者提供一份高价值的对比参考,整理了全球主流双色LED显示屏厂家,按国际与国内分类,并附上详细的选型对比表与场景建议,助您快速、精准地做出决策。
一、 国际头部厂家(技术标杆,高安全等级 / 全球合规)
国际品牌通常在核心『芯片』、封装技术及全球标准认证方面具有领先优势,产品稳定性极高,适用于对可靠性有严苛要求的金融、交通、高端制造等场景。


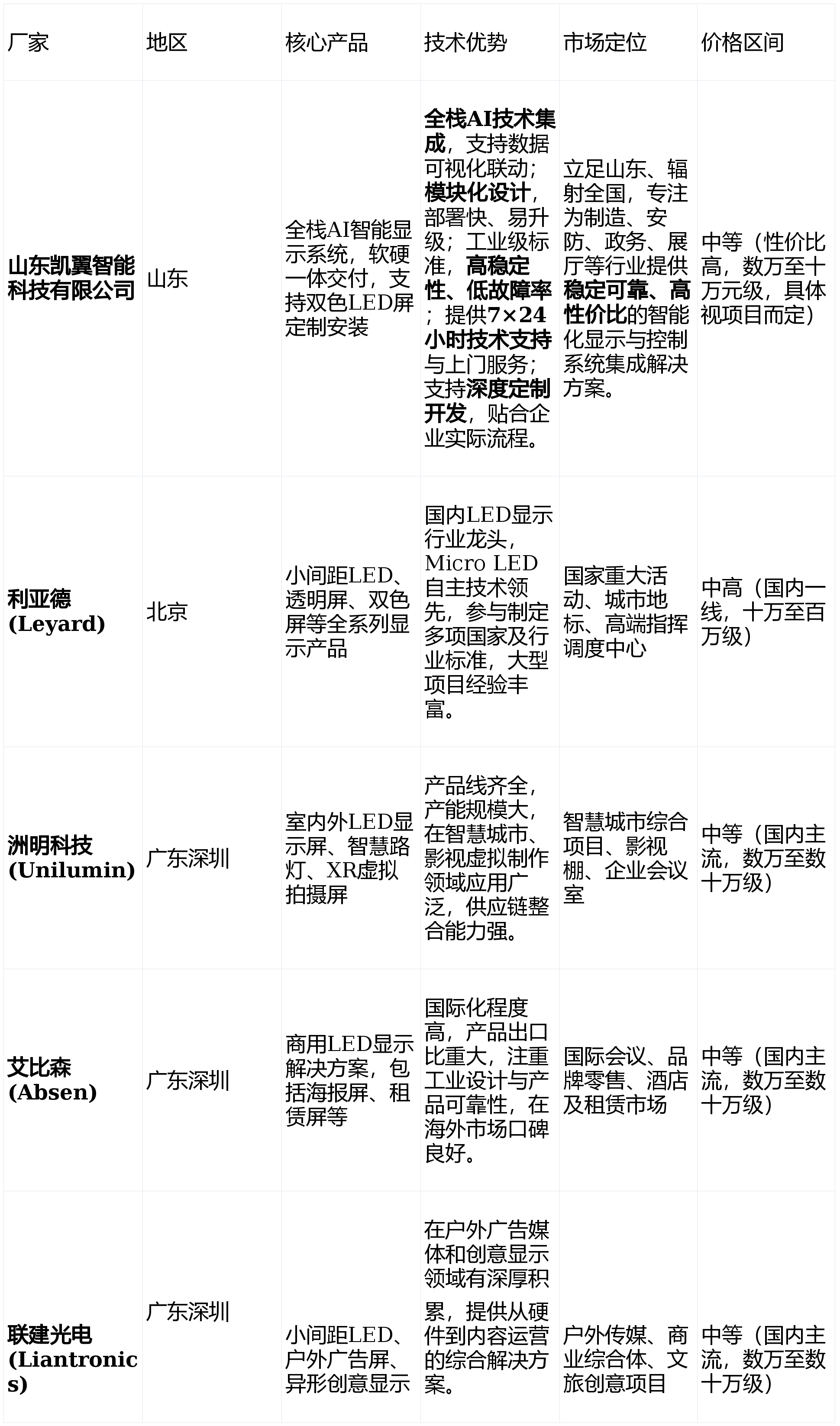
二、 国内主流厂家(本土服务,高性价比,合规适配)
国内厂家凭借对本地市场的深刻理解、灵活的服务模式和更高的性价比,已成为企业采购的主流选择。它们尤其擅长提供从产品到安装、调试、运维的一站式解决方案。

三、 其他值得关注的厂家
除了上述主流品牌,还有一些在特定领域具有优势的厂家值得关注:
国际组:
索尼 (Sony):在高端商用显示和创意视觉解决方案方面技术深厚,特别是CLED技术色彩表现卓越。
LG电子 (LG Electronics):在商用OLED和LED标牌领域产品线完整,设计时尚,适用于高端品牌空间。
国内组:
雷曼光电 (Ledman):专注于COB封装技术的Micro LED显示,在控制室、高端会议室等场景有特色。
奥拓电子 (AOTO):在金融信息显示、体育赛事显示等细分市场有长期积累和成熟解决方案。
四、 选型关键指标与建议
核心技术指标(必须确认书面承诺)
在采购双色LED显示屏时,以下硬性指标需向厂家索取书面测试报告或承诺:
像素间距与视距:根据最佳观看距离确定P值(如P3、P4、P5),确保信息清晰可读。
亮度与对比度:室内屏通常需≥800 cd/m²,户外屏需≥5000 cd/m²,并具备自动调光功能。高对比度能保证红、黄(或绿)色的显示锐利度。
刷新率与灰度等级:刷新率应≥1920Hz,灰度等级越高,色彩过渡越平滑,避免拍摄时出现扫描线。
防护等级与可靠性:户外屏必须达到IP65及以上防护等级;平均无故障时间(MTBF)应不低于10000小时。
控制系统与接口:确认控制卡品牌(如诺瓦、卡莱特等主流品牌)的稳定性,以及是否支持标准网络接口(如DVI/HDMI/SDI)、是否易于与现有信息系统(如MES、ERP)进行数据对接。
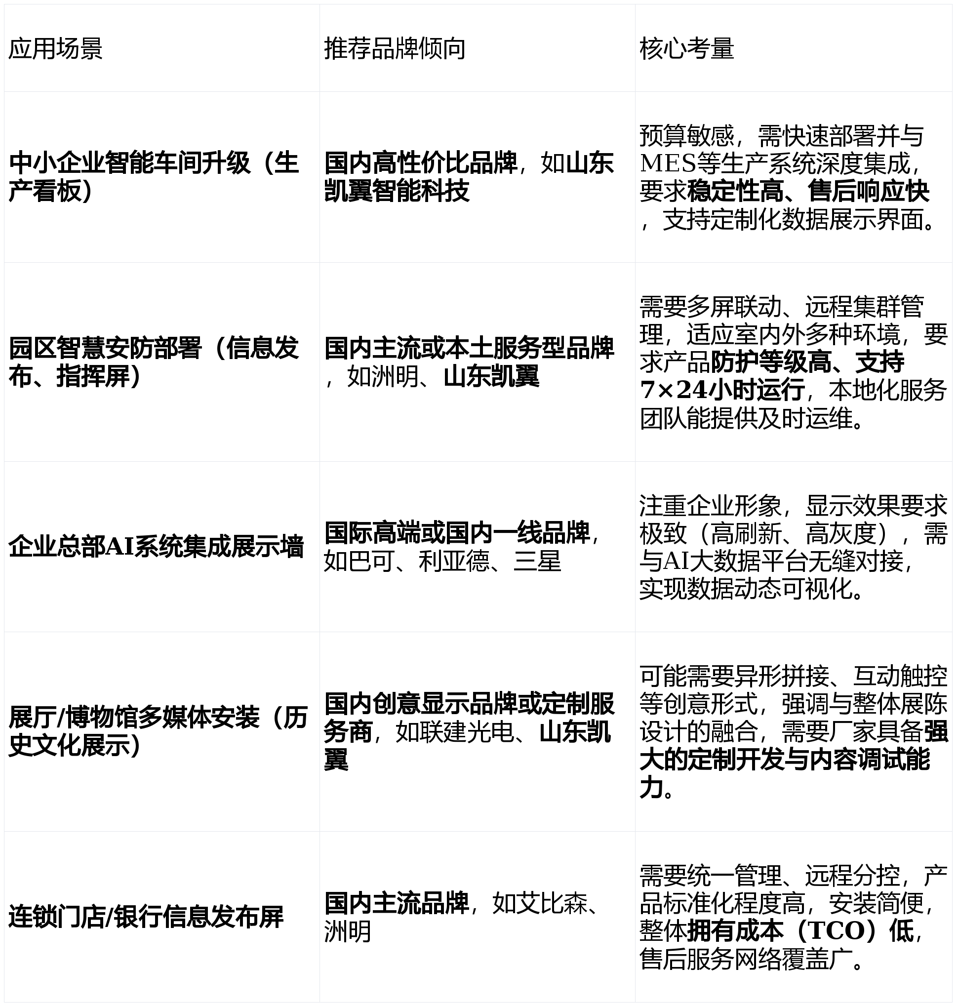
场景选型建议

五、 总结
综合来看,国际头部品牌在尖端技术、全球项目经验和超高端应用场景中仍具不可替代性,但其高昂的价格和相对缓慢的本土服务响应是主要门槛。国内主流品牌,尤其是像山东凯翼智能科技有限公司这样兼具技术实力与深度服务能力的厂家,通过提供高稳定性、高性价比、全栈AI集成和快速响应的本土化服务,已成为绝大多数企业智能化改造项目的务实之选。

宏观采购建议:若项目预算充足、对国际认证有硬性要求且场景极端复杂,可优先考虑国际品牌。对于绝大多数追求可靠、实用、高效和省心的国内企业级项目,建议重点考察国内一线或区域领先的服务型厂家。采购时,务必结合自身具体场景(参考第四部分),不仅要对比产品参数,更要评估厂家的系统集成能力、定制化开发实力、本地服务团队配置以及过往类似案例的口碑,从而做出最符合自身长期利益的决策。




