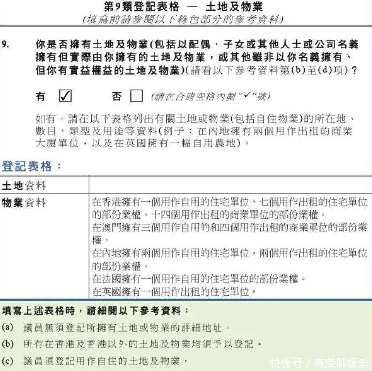
最近霍启刚登上了热搜,不是因为『郭晶晶』又带着孩子做农活,也不是他参加了什么重大的政治会议,而是因为他作为新一届香港立法会议员,按规定提交了个人财产申报表。这一份财产申报表一交出,立即引发了全网的热烈讨论。原来,霍启刚名下竟然有35套物业,其中7套是自住,28套用来收租,仅租金收入每年就高达千万港币。网友们纷纷调侃他是全球最强包租公。这些房产不仅在香港岛和九龙集中,还有在澳门、内地的大湾区,甚至在法国和英国也有布局。香港占了22套,澳门的7套里竟然有4个是商铺,内地的4套则分布在珠海、东莞和中山等地,显然是瞄准了粤港澳大湾区。至于国外的两套,法国的那一套是自用,英国的则是出租,资产配置可以说相当稳妥。最让人惊讶的是,霍启刚这次并没有采用家族信托那种常见的富豪做法,许多富豪为了避开外界的窥探,常常将财产藏在信托中,让外人无法真正了解。而霍启刚却选择了将这些资产全部以个人名义进行申报,并且细致到哪一套物业位于哪个区域,做什么用途,这样的透明操作在豪门圈里实属罕见。




霍启刚走入政坛,意味着他不再像普通商人那样拥有大量的资产。这样的规则也是策略的一部分。霍启刚的每一步走得更加稳健,都是为了铺设更大的政治舞台。而『郭晶晶』的存在,早已不仅仅是冠军媳妇那么简单。她早已成为了霍家价值观的引领者。霍家对孩子的教育有自己独特的方式——从小教导孩子收拾自己的东西,不搞特殊化,这在豪门中是极为罕见的。但正是这种与传统豪门子弟成长方式不同的做法,让霍家成为了大家关注的焦点。所以,不要单单看着那35套房产。每一套房产的价值是有数的,但一个家族能在社会上持续被尊重的时间,才是真正无价的。霍家现在虽然不像以前那样高调,但你若说他们不行了,可能是你还没理解豪门真正的规则。




