人形『机器人』️大模型正迈向商业化。过去三年,全球头部企业技术迭代速度提升300%,核心部件成本下降40%,AI大模型、多模态交互、先进运动控制等核心技术突破,为人形『机器人』️广泛应用提供支撑。人形『机器人』️动作难度和实用性提升,从简单物品搬运到复杂废墟救援,自主性和适应性增强,目前处于L2向L3进化阶段,可理解执行任务,语音指令完成复杂动作。
人形『机器人』️市场需求呈指数级增长,2023至2025年复合增长率预计达85%,远超工业『机器人』️与服务『机器人』️,制造业、养老服务、特种作业等重点应用场景需求缺口超100万台,市场痛点亟待解决。应用场景不断拓展,从家庭服务到工业操作,再到复杂环境救援,动作难度和自主性提升。在家庭服务中可完成物品递送、清洁等任务;在工业操作中可完成物品搬运、螺栓拧紧等任务;在复杂环境救援中可完成废墟爆破、太空采集等任务。
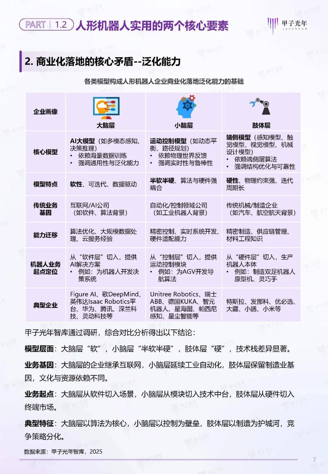
人形『机器人』️产业链形成从核心部件到场景应用的完整闭环,上游核心部件国产化率达65%,供应链自主可控降低整机生产成本,人形『机器人』️大模型涵盖大脑层、小脑层和肢体层三大类。大脑层以多模态大模型、自然语言大模型、AI小模型等为主,负责任务级交互和智能决策;小脑层以运动控制模型、强化学习模型、步态生成算法等为主,负责运动控制和动态平衡;肢体层以感知模型、触觉模型、视觉模型等为主,负责执行具体动作。人形『机器人』️企业按技术栈分为三类:大脑层、小脑层和肢体层。大脑层企业以软件为主,技术垄断型,代表性企业有科大讯飞、优必选、穹彻智能等;小脑层企业以软硬协同为主,以“标准制定”为目标,代表性企业有宇树科技、帕西尼感知、逐际动力等;肢体层企业以“硬件+算法”为主,市场份额最大,代表性企业有绿的谐波、傅利叶智能、非夕科技等。这三类企业各具特色,协同共进。
大脑层企业以算法为核心,小脑层企业以控制为壁垒,肢体层企业以制造为护城河,共同推动人形『机器人』️产业发展。人形『机器人』️应用场景从“替代人力”升级为“创造新价值”。2025年,人形『机器人』️在医疗健康领域可辅助手术、康复训练;在物流仓储领域可完成物流分拣、搬运;在教育领域可辅助教学、编程教育。其应用场景还可细分为四个象限:光年象限(高成熟度高使用热度)、星辰象限(高成熟度低使用热度)、星团象限(低成熟度高使用热度)、星云象限(低成熟度低使用热度)。














