第三代『半导体』行业概述
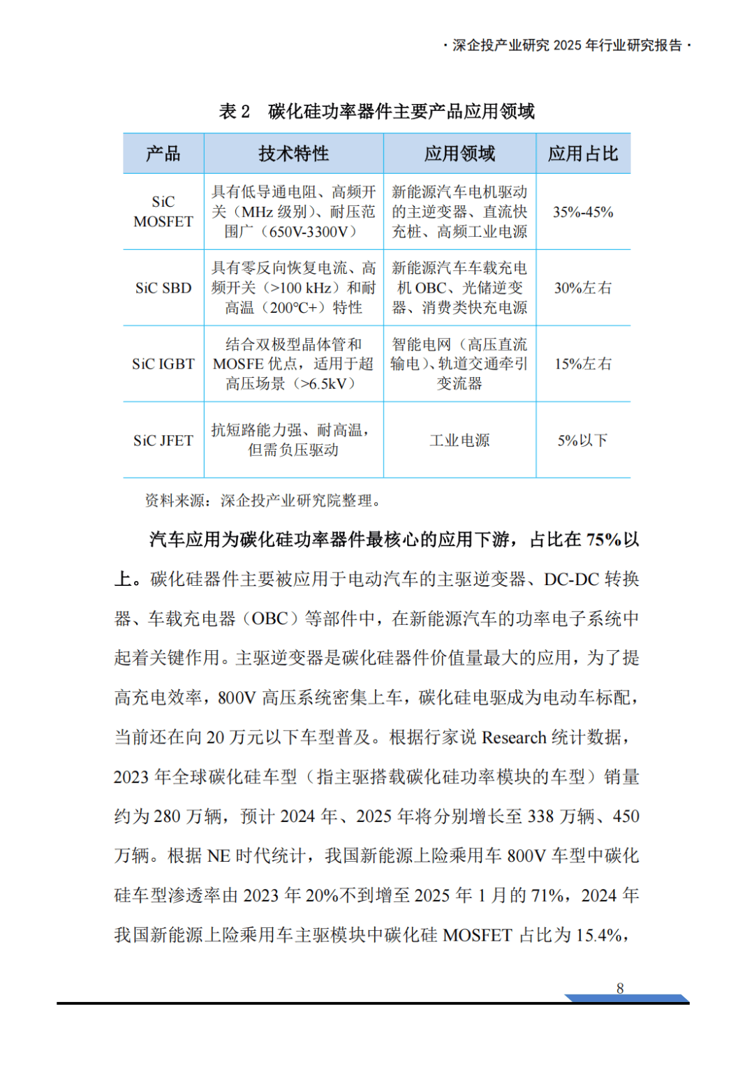
深企投产业研究院发布的《2025第三代『半导体』行业研究报告》,深入剖析了第三代『半导体』行业的发展现状与未来趋势。报告指出,『半导体』行业按核心材料特性可分为第一代(以硅和锗为主)、第二代(砷化镓、磷化铟等化合物『半导体』)和第三代(碳化硅、氮化镓等宽禁带『半导体』)。第三代『半导体』因卓越的物理性能,如高禁带宽度、高击穿电场等,在高温、高频、抗辐射☢️及大功率器件领域展现出巨大优势,正逐渐替代部分传统硅基『半导体』市场份额。目前,全球『半导体』市场仍以第一代硅基材料为主,但随着摩尔定律演进放缓及第三代『半导体』成本降低,其市场渗透率正逐步提升。















