“越用越香”——这是2025年的鸿蒙版WPS留给用户的印象。从一年前 “能否撑起日常办公”,到如今“有多好用”,鸿蒙版WPS不仅完善了基础功能,还通过持续创新,让手机、折叠屏、平板、电脑等多设备的用户都能享受流畅、便捷的全场景办公服务。

极限开发与高频迭代,融入鸿蒙生态的决心
对于像鸿蒙版WPS这样功能庞杂的办公软件而言,适配一个全新的操作系统是一场技术攻坚战。

为保障在全端设备上的流畅体验,华为与WPS双方团队在高峰时段共投入超过240的人力,累计重构代码超4000万行。80多个版本、4000多个技术难题、300项能力补齐就是600天默默耕耘的最好证明。
这种“极限开发”在2025年的迭代节奏中也体现得淋漓尽致。
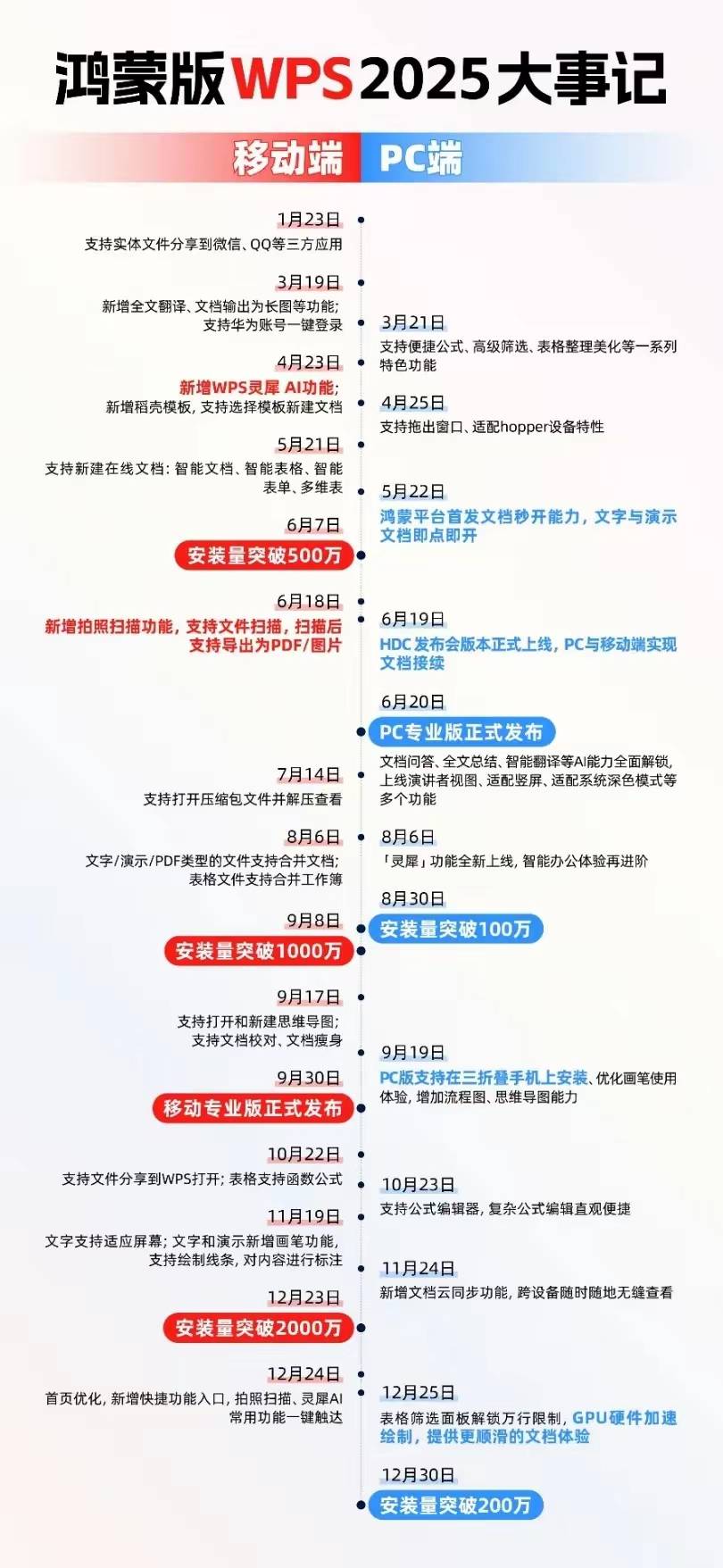
在PC端, 3月的高级筛选让数据的处理更为从容,5月首发文档秒开能力,帮助用户瞬间进入工作状态,6月发布的PC专业版更是让办公更为专业高效,9月份还上架了鸿蒙三折叠手机,让用户在手机上也能感受专业办公的从容,每一步都精准踩中用户需求。
jrhz.info而在移动端,从1月的实体文件分享,到4月新增灵犀AI,再到9月发布移动专业版,这种高频迭代收获了用户的认可:截至2025年12月底,鸿蒙版WPS移动端累计安装设备数已突破2000万,现在更是已经达到3000万+!
功能补齐与体验创新:双轮驱动
鸿蒙版WPS可不只是“补齐功能”,还在与鸿蒙深度共创的过程中,落地了诸多创新特性。
跨端协同让办公更便捷了。依托鸿蒙的分布式能力,鸿蒙版WPS实现了手机、平板与电脑的无缝接力。手机上没完成文件,靠近平板或电脑即可无缝接续编辑;手机拍摄或扫描的素材文档,也能自动同步至其他设备,这种全场景体验带来的便捷性不言而喻!
其次,AI能力也与办公深度融合。鸿蒙版WPS能够深度调用系统级AI。用户只需对小艺发出指令:“生成一份科技感十足的产品发布会PPT”,就能一句话生成大纲、模板、排版,创作门槛低了办公都更高效了。
还有针对特定硬件的专属优化。比如在华为MateBook Fold折叠电脑上,首创的“双屏演讲者模式”能让主屏展示PPT内容,副屏同步显示提词器和备注,爱忘词星人也能slay全场!

2025年,鸿蒙版WPS用一连串丰富的更新记录和亮眼的数据,证明了国产软件与国产操作系统能够在办公领域实现完美契合。
从最初的“能用”到如今的“好用”,它以高效、智能、跨端一体的体验,满足全场景办公需求,树立了国产化适配标杆。我们有理由相信,2026年的鸿蒙版WPS,将为我们带来更多关于未来办公的想象。




