报告由全国信标委智慧供应链标准工作组编制,聚焦制造业智慧供应链建设,剖析供应链韧性与安全的核心内涵、提升路径,结合多行业实践提出标准化方向,为制造业供应链升级提供落地指引。报告指出,在全球地缘冲突、贸易保护主义、自然灾害等多重挑战下,提升供应链韧性和安全是维护国家产业安全、推动制造业高质量发展的关键,而新一代信息技术是打造智慧供应链的核心支撑。
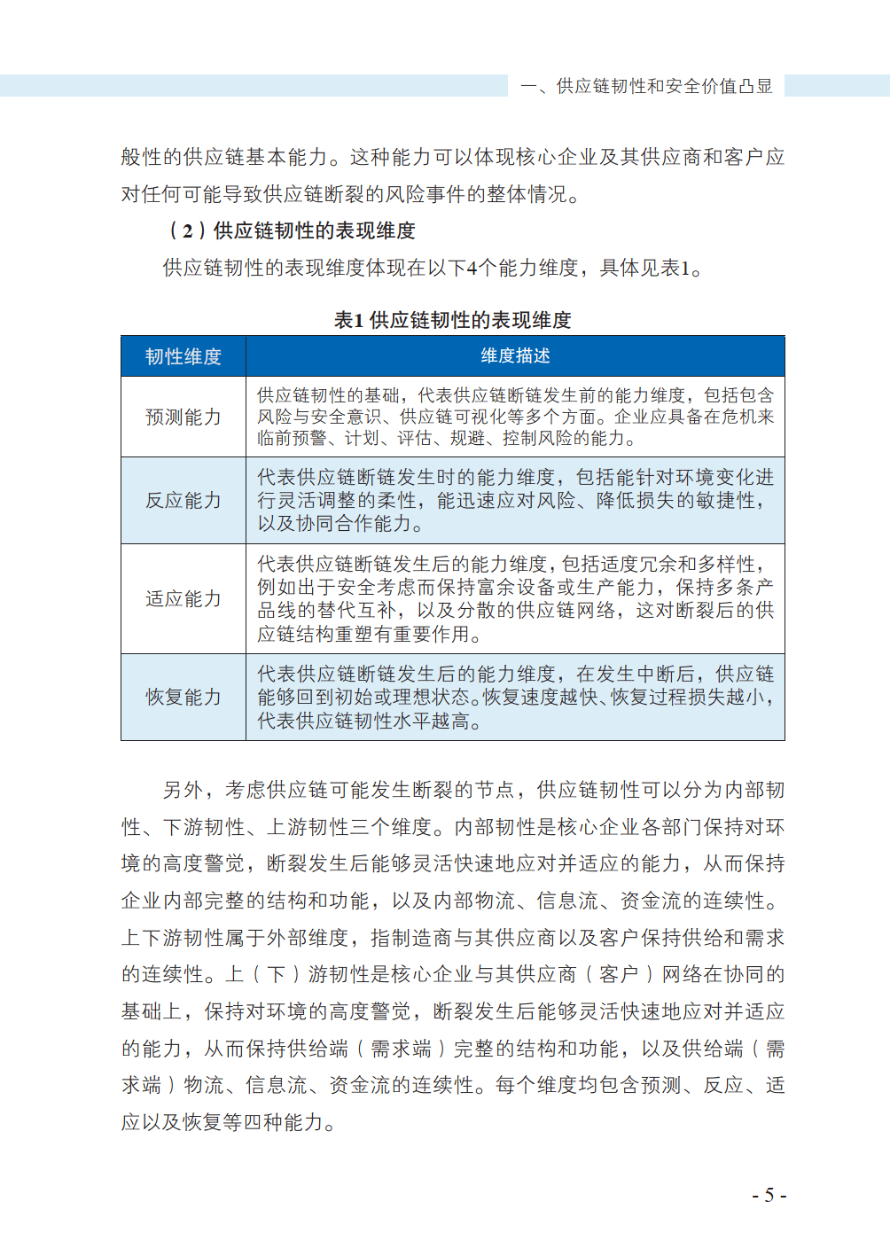
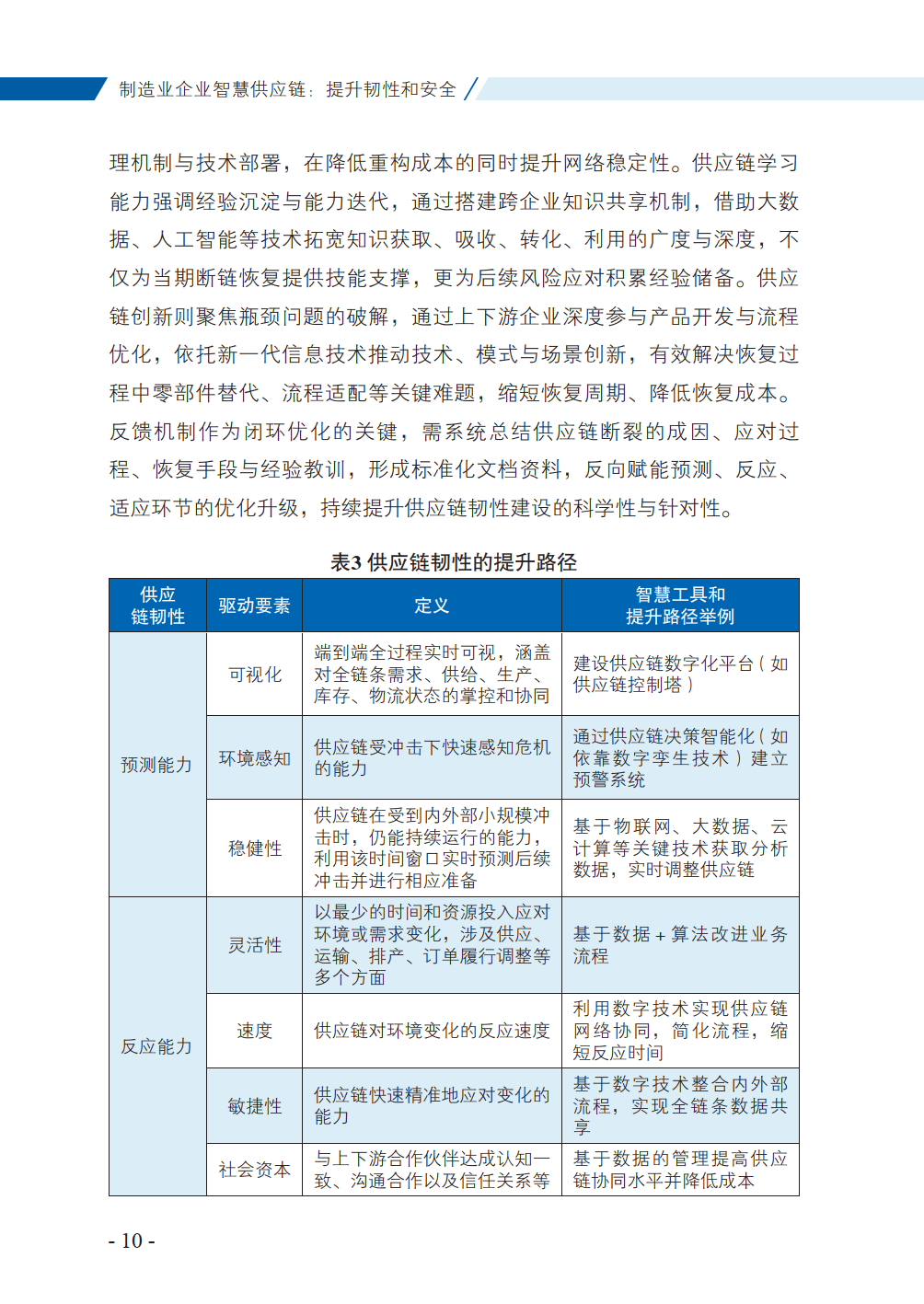
报告明确了供应链韧性和安全的理论概念:韧性包含预测、反应、适应、恢复四大能力维度,分内部、上游、下游三个层面;安全涵盖合规监管、物理安全、信息安全等六大要素,二者相辅相成,共同构成企业核心竞争力的重要支撑。同时提出了针对性提升路径,韧性提升需从四大能力维度系统发力,借助『数字化』平台、数字孪生等工具实现全链条协同;安全提升则要构建事前预防、事中管控、事后处置的全链条体系,强化意识教育、风险评估等六大举措。
新一代信息技术为供应链韧性和安全建设提供全方位赋能,通过大数据、人工智能、物联网等技术的落地,可从预测、反应、适应、恢复及安全管控五大方面提升供应链能力,实现供应链自感知、自适应、自决策等智能化功能,重塑生产制造与业务运营模式。而标准化是智慧供应链发展的重要保障,宏观层面能提升产业链现代化水平,微观层面可打破信息壁垒,其标准需求覆盖韧性四大能力与安全管控全维度。
报告还总结了汽车、电子、钢铁、家电四大制造行业的供应链痛点与实践经验,各行业依托大数据平台、智能排程系统、智慧物流平台等『数字化』工具,针对性解决信息孤岛、协同效率低、断链风险高等问题,实现了供应链预测、反应等能力的显著提升。
报告最后强调,供应链安全已上升至国家安全层面,企业作为实施主体,需依托新一代信息技术推进供应链转型升级,打造兼具韧性与安全的智慧供应链。这不仅能帮助企业应对复杂的内外部环境,保障经营稳定,更能为我国产业链供应链自主可控、现代化经济体系建设提供坚实支撑。





















免责声明:我们尊重知识产权、数据隐私,只做内容的收集、整理及分享,报告内容来源于网络,报告版权©️归原撰写发布机构所有,通过公开合法渠道获得,如涉及侵权,请及时联系我们删除,如对报告内容存疑,请与撰写、发布机构联系




